Suppr超能文献

DMC-HA对转化生长因子-β1诱导的胶质瘤上皮-间质转化的抑制作用

Inhibition of TGF-β1-induced epithelial-mesenchymal transition in gliomas by DMC-HA.

作者信息

Shi Lei, Wang Zhimin, Rong Jun, Fei Xifeng, Li Xuetao, He Bao, Gong Weiyi, Qian Jin

机构信息

Department of Neurosurgery, Affiliated Kunshan Hospital of Jiangsu University, Suzhou 215300, P.R. China.

Department of Neurosurgery, Dushu Lake Hospital Affiliated to Soochow University, Suzhou 215300, P.R. China.

出版信息

Aging (Albany NY). 2023 Dec 27;15(24):15183-15195. doi: 10.18632/aging.205340.

Abstract

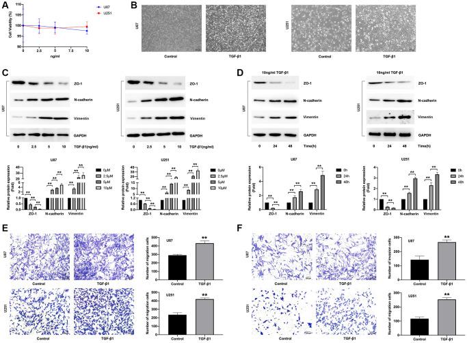
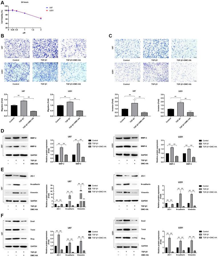
DMC-HA, a novel HDAC inhibitor, has previously demonstrated antiproliferative activity against various cancers, including gliomas. However, the role of DMC-HA in the regulation of EMT and its underlying mechanisms remain unknown. This study aimed to explore the effects of DMC-HA on TGF-β1-induced EMT in human gliomas and the underlying mechanisms involved. Our results showed that TGF-β1 induced EMT of U87 and U251 cells, leading to a decrease in epithelial marker ZO-1 and an increase in mesenchymal markers N-cadherin and Vimentin. Moreover, TGF-β1 treatment resulted in a significant increase in the migratory and invasive abilities of the cells. However, treatment with DMC-HA effectively inhibited the augmented migration and invasion of glioma cells induced by TGF-β1. Additionally, DMC-HA inhibits TGF-β1-induced EMT by suppressing canonical Smad pathway and non-canonical TGF-β/Akt and Erk signalling pathways. These findings suggest that DMC-HA has potential therapeutic implications for gliomas by inhibiting EMT progression.

摘要

DMC-HA是一种新型的组蛋白去乙酰化酶(HDAC)抑制剂,此前已证明其对包括神经胶质瘤在内的多种癌症具有抗增殖活性。然而,DMC-HA在调节上皮-间质转化(EMT)中的作用及其潜在机制仍不清楚。本研究旨在探讨DMC-HA对人神经胶质瘤中转化生长因子-β1(TGF-β1)诱导的EMT的影响及其相关潜在机制。我们的结果表明,TGF-β1诱导U87和U251细胞发生EMT,导致上皮标志物紧密连接蛋白1(ZO-1)减少,间充质标志物N-钙黏蛋白和波形蛋白增加。此外,TGF-β1处理导致细胞的迁移和侵袭能力显著增强。然而,DMC-HA处理有效抑制了TGF-β1诱导的神经胶质瘤细胞迁移和侵袭增强。此外,DMC-HA通过抑制经典的Smad信号通路以及非经典的TGF-β/蛋白激酶B(Akt)和细胞外信号调节激酶(Erk)信号通路来抑制TGF-β1诱导的EMT。这些发现表明,DMC-HA通过抑制EMT进程对神经胶质瘤具有潜在的治疗意义。

https://cdn.ncbi.nlm.nih.gov/pmc/blobs/2b21/10781457/3d524465fe4f/aging-15-205340-g001.jpg

文献AI研究员

20分钟写一篇综述,助力文献阅读效率提升50倍。

立即体验

用中文搜PubMed

大模型驱动的PubMed中文搜索引擎

马上搜索

文档翻译

学术文献翻译模型,支持多种主流文档格式。

立即体验