Suppr超能文献

健脾益肾方通过恢复 NAD+ 合成和. 减轻肾纤维化。

Jian-Pi-Yi-Shen formula alleviates renal fibrosis by restoring NAD+ biosynthesis and .

机构信息

Department of Nephrology, Shenzhen Traditional Chinese Medicine Hospital, Guangzhou University of Chinese Medicine, Shenzhen, Guangdong 518033, China.

The Fourth Clinical Medical College, Guangzhou University of Chinese Medicine, Shenzhen, Guangdong 518033, China.

出版信息

Aging (Albany NY). 2023 Dec 28;16(1):106-128. doi: 10.18632/aging.205352.

Abstract

BACKGROUND

Patients with chronic kidney disease (CKD) lack efficacious treatment. Jian-Pi-Yi-Shen formula (JPYSF) has demonstrated significant clinical efficacy in treating CKD for decades. However, its renoprotective mechanism has not been fully elucidated. This study aimed to determine whether JPYSF could delay renal fibrosis progression in CKD by restoring nicotinamide adenine dinucleotide (NAD+) biosynthesis.

METHODS

Adenine-diet feeding was used to model CKD in C57BL/6 mice. JPYSF was orally administered for 4 weeks. Human proximal tubular epithelial cells (HK-2) cells were stimulated with transforming growth factor-β1 (TGF-β1) with or without JPYSF treatment. Renal function of mice was assessed by serum creatinine and blood urea nitrogen levels. Renal histopathological changes were assessed using Periodic acid-Schiff and Masson's trichrome staining. Cell viability was assessed using a cell counting kit-8 assay. NAD+ concentrations were detected by a NAD+/NADH assay kit. Western blotting, immunohistochemistry, and immunofluorescence were employed to examine fibrosis-related proteins and key NAD+ biosynthesis enzymes expression in the CKD kidney and TGF-β1-induced HK-2 cells.

RESULTS

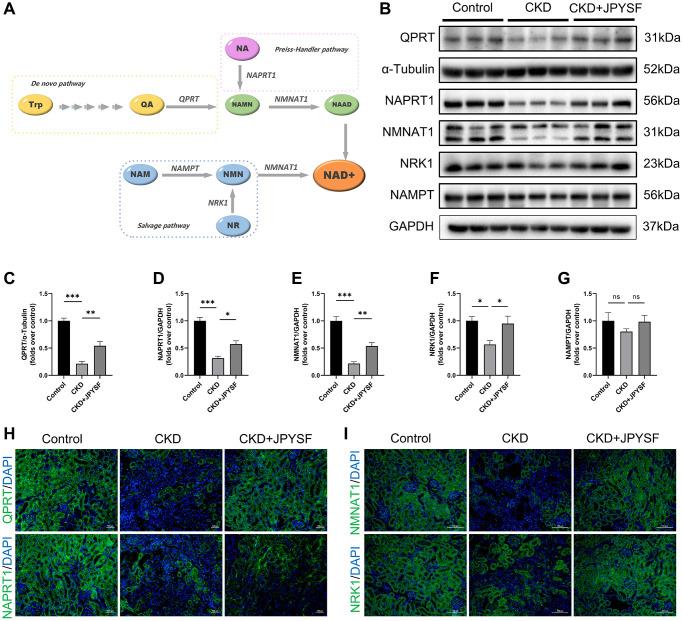
JPYSF treatment could not only improve renal function and pathological injury but also inhibit renal fibrosis in CKD mice. Additionally, JPYSF reversed fibrotic response in TGF-β1-induced HK-2 cells. Moreover, JPYSF rescued the decreased NAD+ content in CKD mice and TGF-β1-induced HK-2 cells through restoring expression of key enzymes in NAD+ biosynthesis, including quinolinate phosphoribosyltransferase, nicotinamide mononucleotide adenylyltransferase 1, and nicotinamide riboside kinase 1.

CONCLUSIONS

JPYSF alleviated renal fibrosis in CKD mice and reversed fibrotic response in TGF-β1-induced HK-2 cells, which may be related to the restoration of NAD+ biosynthesis.

摘要

背景

慢性肾脏病(CKD)患者缺乏有效治疗。健脾益肾方(JPYSF)数十年来在治疗 CKD 方面显示出显著的临床疗效。然而,其肾保护机制尚未完全阐明。本研究旨在确定 JPYSF 是否可以通过恢复烟酰胺腺嘌呤二核苷酸(NAD+)生物合成来延缓 CKD 中的肾纤维化进展。

方法

用腺嘌呤饮食喂养 C57BL/6 小鼠建立 CKD 模型。JPYSF 经口给药 4 周。用转化生长因子-β1(TGF-β1)刺激人近端肾小管上皮细胞(HK-2)细胞,并用 JPYSF 处理或不处理。通过血清肌酐和血尿素氮水平评估小鼠的肾功能。通过过碘酸希夫和 Masson 三色染色评估肾脏组织病理学变化。使用细胞计数试剂盒-8 测定细胞活力。通过 NAD+/NADH 测定试剂盒检测 NAD+浓度。采用 Western blot、免疫组化和免疫荧光法检测 CKD 肾脏和 TGF-β1 诱导的 HK-2 细胞中纤维化相关蛋白和关键 NAD+生物合成酶的表达。

结果

JPYSF 治疗不仅可以改善肾功能和病理损伤,还可以抑制 CKD 小鼠的肾纤维化。此外,JPYSF 逆转了 TGF-β1 诱导的 HK-2 细胞中的纤维反应。此外,JPYSF 通过恢复 NAD+生物合成中的关键酶的表达,包括喹啉酸磷酸核糖基转移酶、烟酰胺单核苷酸腺苷转移酶 1 和烟酰胺核糖激酶 1,挽救了 CKD 小鼠和 TGF-β1 诱导的 HK-2 细胞中降低的 NAD+含量。

结论

JPYSF 减轻了 CKD 小鼠的肾纤维化,并逆转了 TGF-β1 诱导的 HK-2 细胞中的纤维反应,这可能与恢复 NAD+生物合成有关。

https://cdn.ncbi.nlm.nih.gov/pmc/blobs/8d94/10817388/922dac587dc9/aging-16-205352-g001.jpg

文献AI研究员

20分钟写一篇综述,助力文献阅读效率提升50倍。

立即体验

用中文搜PubMed

大模型驱动的PubMed中文搜索引擎

马上搜索

文档翻译

学术文献翻译模型,支持多种主流文档格式。

立即体验