Suppr超能文献

[PCMT1表达在胃癌中的预后价值及其对纺锤体组装检查点的调节作用]

[Prognostic Value of PCMT1 Expression in Gastric Cancer and Its Regulatory Effect on Spindle Assembly Checkpoints].

作者信息

Wang Yueyue, Zhang Min, Zhang Zhen, Li Bohan, Huang Ju, Li Jing, Geng Zhijun, Zhang Xiaofeng, Song Xue, Wang Lian, Zuo Lugen, Hu Jianguo

机构信息

( 233004) Department of Clinical Laboratory, The First Affiliated Hospital of Bengbu Medical College, Bengbu 233004, China.

( 233030) Anhui Provincial Key Laboratory of Basic and Translational Research of Inflammation-Related Diseases, Bengbu 233030, China.

出版信息

Sichuan Da Xue Xue Bao Yi Xue Ban. 2023 Nov 20;54(6):1167-1175. doi: 10.12182/20231160211.

Abstract

OBJECTIVE

The study was conducted to investigate the expression of protein-L-isoaspartate (D-aspartate) O-methyltransferase (PCMT1) in gastric cancer and its effect on the prognosis, and to analyze its potential mechanism.

METHODS

UALCAN, a cancer data analysis platform, was used to conduct online analysis of the expression of PCMT1 in gastric cancer tissues. Through the Database for Annotation, Visualization and Integrated Discovery (DAVID), Gene Ontology (GO) annotation and signaling pathway enrichment by Kyoto Encyclopedia of Genes and Genomes (KEGG) were performed to analyze the possible functions and signaling pathways. A total of 120 patients who underwent radical gastrectomy for gastric cancer between January 2014 and December 2017 in our hospital were enrolled for the study. Immunohistochemical staining was performed to determine the expression of PCMT1 and Ki67 in gastric cancer tissues. Cox regression, Kaplan-Meier curve, and receiver operating characteristic (ROC) curves were used for prognostic analysis of 5-year survival in gastric cancer patients after surgery. Lentivirus was used to construct PCMT1-interfering or PCMT1-overexpressing vectors, which were then used to transfect human gastric cancer cell lines of MGC-803 and HGC-27 cells. The interfering empty vector (sh-NC) group, the interfering PCMT1 vector (sh-) group, the overexpressing empty vector (LV-Vec) group, and the overexpressing PCMT1 vector (LV-) group were set up. Western blot was performed to determine the protein expression levels of PCMT1, CyclinB1, and CDC20. CCK-8 assay was performed to measure the proliferation of gastric cancer cells. Flow cytometry was performed to determine the cell cycle. MGC-803 cells were injected in four groups of nude mice to construct a subcutaneous xenograft tumor model, with three nude mice in each group. The body mass of the nude mice was measured. The nude mice were sacrificed after 14 days and the tumor volume was monitored. The expression levels of CyclinB1 and CDC20 proteins in the tumor tissues were determined by Western blot assay.

RESULTS

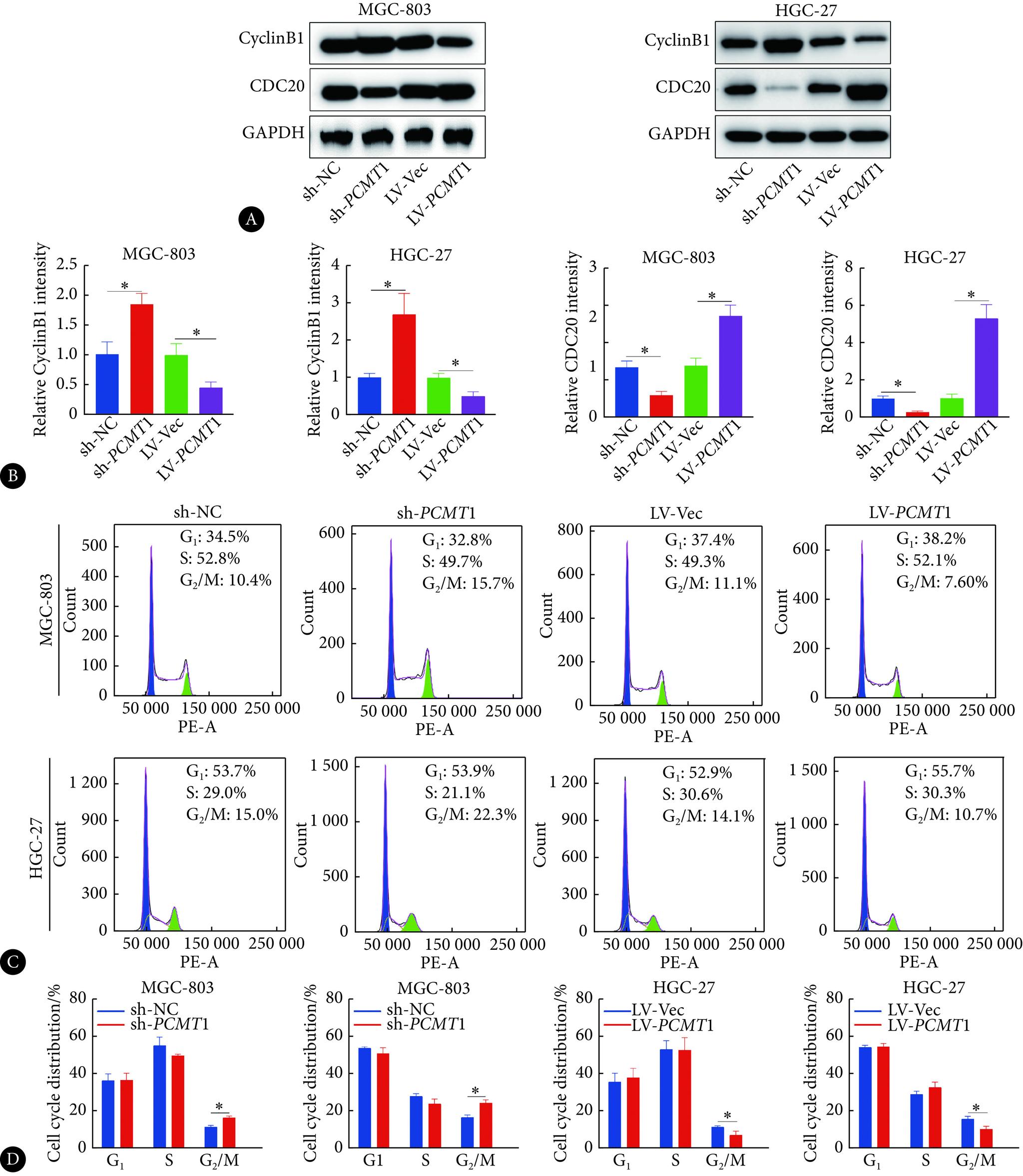
Analysis with UALCAN showed that PCMT1 was highly expressed in gastric cancer tissues. Moreover, elevated expression was found in gastric tumor tissues of different pathological stages and grades and those with lymph node metastasis (<0.05). GO and KEGG enrichment analyses showed that PCMT1 was mainly involved in the signal regulation of mitosis, spindle assembly checkpoints, and cell cycle. The immunohistochemical results showed that PCMT1 and Ki67 were highly expressed in gastric cancer tissues and that they were positively correlated with each other (<0.05). Cox multivariate analysis showed that high PCMT1 expression (hazard ratio []=2.921, 95% confidence interval []:1.628-5.239) was one of the independent risk factors affecting the 5-year survival rate of gastric cancer patients after surgery. Kaplan-Meier curve showed that patients with high PCMT1 expression had a lower 5-year survival after surgery (16.7%, =4.651, 95% : 2.846-7.601) than patients with low PCMT1 expression (70.0%, =0.215, 95% : 0.132-0.351) did. The ROC curve showed that PCMT1 had an area under the curve () of 0.764 (95% : 0.674-0.854) for predicting 5-year patient survival after surgery. Western blot results showed that lentiviral interference or overexpression of PCMT1 cell lines was successfully constructed. The results of CCK-8 showed that the proliferative ability of MGC-803 and HGC-27 cells was weakened with the downregulation of PCMT1, and the overexpression of PCMT1 promoted cell proliferation (<0.05). With the interference of PCMT1, the expression of CDC20 protein was decreased, the expression of CyclinB1 protein was increased, and the cell cycle was arrested in the G/M phase. In contrast, the overexpression of PCMT1 led to the opposite trends (<0.05). In the sh-1 group, the tumor volume and mass were decreased and the expression of CDC20 protein was decreased and the expression of CyclinB1 protein was increased in the tumor tissues of the nude mice (<0.05, compared with those of the sh-NC group. In contrast, the LV-1 group showed the opposite trends (<0.05, compared with those of the LV-Vec group).

CONCLUSION

The high expression of PCMT1 in gastric cancer tissues is associated with poor prognosis in patients and may affect tumor cell malignant proliferation via regulating spindle checkpoints in the process of mitosis.

摘要

目的

本研究旨在探讨蛋白质-L-异天冬氨酸(D-天冬氨酸)O-甲基转移酶(PCMT1)在胃癌中的表达及其对预后的影响,并分析其潜在机制。

方法

利用癌症数据分析平台UALCAN对胃癌组织中PCMT1的表达进行在线分析。通过注释、可视化与整合发现数据库(DAVID),进行基因本体论(GO)注释和京都基因与基因组百科全书(KEGG)信号通路富集分析,以分析其可能的功能和信号通路。选取2014年1月至2017年12月在我院接受胃癌根治术的120例患者纳入研究。采用免疫组织化学染色法检测胃癌组织中PCMT1和Ki67的表达。采用Cox回归、Kaplan-Meier曲线和受试者工作特征(ROC)曲线对胃癌患者术后5年生存率进行预后分析。利用慢病毒构建PCMT1干扰或过表达载体,然后转染人胃癌细胞系MGC-803和HGC-27细胞。设立干扰空载体(sh-NC)组、干扰PCMT1载体(sh-)组、过表达空载体(LV-Vec)组和过表达PCMT1载体(LV-)组。采用蛋白质印迹法检测PCMT1、细胞周期蛋白B1(CyclinB1)和细胞分裂周期蛋白20(CDC20)的蛋白表达水平。采用CCK-8法检测胃癌细胞的增殖能力。采用流式细胞术检测细胞周期。将MGC-803细胞接种于四组裸鼠,构建皮下异种移植瘤模型,每组3只裸鼠。测量裸鼠体重。14天后处死裸鼠,监测肿瘤体积。采用蛋白质印迹法检测肿瘤组织中CyclinB1和CDC20蛋白的表达水平。

结果

UALCAN分析显示,PCMT1在胃癌组织中高表达。此外,在不同病理分期、分级及有淋巴结转移的胃肿瘤组织中PCMT1表达升高(<0.05)。GO和KEGG富集分析显示,PCMT1主要参与有丝分裂的信号调节、纺锤体组装检查点和细胞周期。免疫组织化学结果显示,PCMT1和Ki67在胃癌组织中高表达,且二者呈正相关(<0.05)。Cox多因素分析显示,PCMT1高表达(风险比[]=2.921,95%置信区间[]:1.628 - 5.239)是影响胃癌患者术后5年生存率的独立危险因素之一。Kaplan-Meier曲线显示,PCMT1高表达患者术后5年生存率(16.7%,=4.651,95%:2.846 - 7.601)低于PCMT1低表达患者(70.0%,=0.215,95%:0.132 - 0.351)。ROC曲线显示,PCMT1预测患者术后5年生存的曲线下面积()为0.764(95%:0.674 - 0.854)。蛋白质印迹结果显示,成功构建了PCMT1慢病毒干扰或过表达细胞系。CCK-8结果显示,随着PCMT1表达下调,MGC-803和HGC-27细胞的增殖能力减弱,PCMT1过表达促进细胞增殖(<0.05)。PCMT1干扰后,CDC20蛋白表达降低,CyclinB1蛋白表达升高,细胞周期阻滞在G/M期。相反,PCMT1过表达导致相反的趋势(<0.05)。在sh-1组中,裸鼠肿瘤组织的体积和质量减小,肿瘤组织中CDC20蛋白表达降低,CyclinB1蛋白表达升高(与sh-NC组相比,<0.05)。相反,LV-1组显示出相反的趋势(与LV-Vec组相比,<0.05)。

结论

PCMT1在胃癌组织中的高表达与患者预后不良相关,可能通过调节有丝分裂过程中的纺锤体检查点影响肿瘤细胞的恶性增殖。

https://cdn.ncbi.nlm.nih.gov/pmc/blobs/92b2/10752781/3321c62c7e08/scdxxbyxb-54-6-1167-1.jpg

文献AI研究员

20分钟写一篇综述,助力文献阅读效率提升50倍。

立即体验

用中文搜PubMed

大模型驱动的PubMed中文搜索引擎

马上搜索

文档翻译

学术文献翻译模型,支持多种主流文档格式。

立即体验