Suppr超能文献

CRAMP-34 对生物膜和细胞外代谢物的影响。

Impact of CRAMP-34 on biofilms and extracellular metabolites.

机构信息

College of Veterinary Medicine, Southwest University, Chongqing, China.

Collaborative Innovation Institute National Center of Technology Innovation for Pigs, Chongqing, China.

出版信息

Front Cell Infect Microbiol. 2023 Dec 13;13:1295311. doi: 10.3389/fcimb.2023.1295311. eCollection 2023.

Abstract

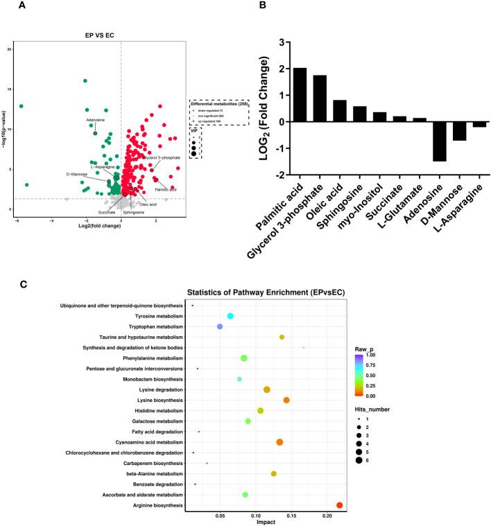
Biofilm is a structured community of bacteria encased within a self-produced extracellular matrix. When bacteria form biofilms, they undergo a phenotypic shift that enhances their resistance to antimicrobial agents. Consequently, inducing the transition of biofilm bacteria to the planktonic state may offer a viable approach for addressing infections associated with biofilms. Our previous study has shown that the mouse antimicrobial peptide CRAMP-34 can disperse () biofilm, and the potential mechanism of CRAMP-34 eradicate biofilms was also investigated by combined omics. However, changes in bacterial extracellular metabolism have not been identified. To further explore the mechanism by which CRAMP-34 disperses biofilm, this study analyzed its effects on the extracellular metabolites of biofilm cells via metabolomics. The results demonstrated that a total of 258 significantly different metabolites were detected in the untargeted metabolomics, of which 73 were downregulated and 185 were upregulated. Pathway enrichment analysis of differential metabolites revealed that metabolic pathways are mainly related to the biosynthesis and metabolism of amino acids, and it also suggested that CRAMP-34 may alter the sensitivity of biofilm bacteria to antibiotics. Subsequently, it was confirmed that the combination of CRAMP-34 with vancomycin and colistin had a synergistic effect on dispersed cells. These results, along with our previous findings, suggest that CRAMP-34 may promote the transition of PAO1 bacteria from the biofilm state to the planktonic state by upregulating the extracellular glutamate and succinate metabolism and eventually leading to the dispersal of biofilm. In addition, increased extracellular metabolites of myoinositol, palmitic acid and oleic acid may enhance the susceptibility of the dispersed bacteria to the antibiotics colistin and vancomycin. CRAMP-34 also delayed the development of bacterial resistance to colistin and ciprofloxacin. These results suggest the promising development of CRAMP-34 in combination with antibiotics as a potential candidate to provide a novel therapeutic approach for the prevention and treatment of biofilm-associated infections.

摘要

生物膜是由细菌组成的结构体,被自身产生的细胞外基质包裹。当细菌形成生物膜时,它们会经历表型转变,从而增强对抗生素的抵抗力。因此,诱导生物膜细菌向浮游状态的转变可能是解决与生物膜相关感染的可行方法。我们之前的研究表明,小鼠抗菌肽 CRAMP-34 可以分散生物膜,并且通过组合组学研究也研究了 CRAMP-34 根除生物膜的潜在机制。然而,细菌细胞外代谢的变化尚未确定。为了进一步探讨 CRAMP-34 分散生物膜的机制,本研究通过代谢组学分析了它对生物膜细胞细胞外代谢物的影响。结果表明,在非靶向代谢组学中检测到 258 种差异显著的代谢物,其中 73 种下调,185 种上调。差异代谢物的途径富集分析表明,代谢途径主要与氨基酸的生物合成和代谢有关,这也表明 CRAMP-34 可能改变生物膜细菌对抗生素的敏感性。随后,证实 CRAMP-34 与万古霉素和粘菌素联合使用对分散细胞具有协同作用。这些结果以及我们之前的发现表明,CRAMP-34 可能通过上调细胞外谷氨酸和琥珀酸代谢来促进 PAO1 细菌从生物膜状态向浮游状态的转变,最终导致生物膜的分散。此外,细胞外肌醇、棕榈酸和油酸等代谢物的增加可能会增加分散细菌对粘菌素和万古霉素等抗生素的敏感性。CRAMP-34 还延迟了细菌对粘菌素和环丙沙星的耐药性发展。这些结果表明,CRAMP-34 与抗生素联合使用具有广阔的发展前景,可能为生物膜相关感染的预防和治疗提供一种新的治疗方法。

https://cdn.ncbi.nlm.nih.gov/pmc/blobs/8f20/10757720/7063a2f63213/fcimb-13-1295311-g001.jpg

文献AI研究员

20分钟写一篇综述,助力文献阅读效率提升50倍。

立即体验

用中文搜PubMed

大模型驱动的PubMed中文搜索引擎

马上搜索

文档翻译

学术文献翻译模型,支持多种主流文档格式。

立即体验