Suppr超能文献

单核细胞衍生转录组解释阿巴西普在类风湿关节炎中无效的原因。

Monocyte-derived transcriptomes explain the ineffectiveness of abatacept in rheumatoid arthritis.

机构信息

Department of Rheumatology and Clinical Immunology, Kyoto University Graduate School of Medicine, Kyoto, Japan.

Center for Genomic Medicine, Kyoto University Graduate School of Medicine, Kyoto, Japan.

出版信息

Arthritis Res Ther. 2024 Jan 2;26(1):1. doi: 10.1186/s13075-023-03236-y.

Abstract

BACKGROUND

The biological mechanisms underlying the differential response to abatacept in patients with rheumatoid arthritis (RA) are unknown. Here, we aimed to identify cellular, transcriptomic, and proteomic features that predict resistance to abatacept in patients with RA.

METHODS

Blood samples were collected from 22 RA patients treated with abatacept at baseline and after 3 months of treatment. Response to treatment was defined by the European League Against Rheumatism (EULAR) response criteria at 3 months, and seven patients were classified as responders and the others as non-responders. We quantified gene expression levels by RNA sequencing, 67 plasma protein levels, and the expression of surface molecules (CD3, 19, and 56) by flow cytometry. In addition, three gene expression data sets, comprising a total of 27 responders and 50 non-responders, were used to replicate the results.

RESULTS

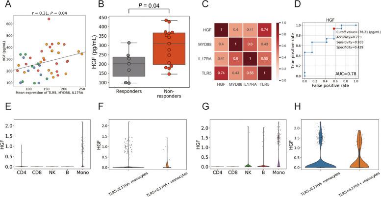
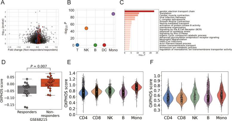
Among the clinical characteristics, the number of monocytes was significantly higher in the non-responders before treatment. Cell type enrichment analysis showed that differentially expressed genes (DEGs) between responders and non-responders were enriched in monocytes. Gene set enrichment analysis, together with single-cell analysis and deconvolution analysis, identified that Toll-like receptor 5 (TLR5) and interleukin-17 receptor A (IL17RA) pathway in monocytes was upregulated in non-responders. Hepatocyte growth factor (HGF) correlated with this signature showed higher concentrations in non-responders before treatment. The DEGs in the replication set were also enriched for the genes expressed in monocytes, not for the TLR5 and IL17RA pathway but for the oxidative phosphorylation (OXPHOS) pathway.

CONCLUSIONS

Monocyte-derived transcriptomic features before treatment underlie the differences in abatacept efficacy in patients with RA. The pathway activated in monocytes was the TLR5 and IL17RA-HGF signature in the current study, while it was the OXPHOS pathway in the replication set. Elevated levels of HGF before treatment may serve as a potential biomarker for predicting poor responses to abatacept. These findings provide insights into the biological mechanisms of abatacept resistance, contributing valuable evidence for stratifying patients with RA.

摘要

背景

类风湿关节炎(RA)患者对阿巴西普反应的差异的生物学机制尚不清楚。在此,我们旨在确定可预测 RA 患者对阿巴西普治疗反应的细胞、转录组和蛋白质组特征。

方法

收集 22 例接受阿巴西普治疗的 RA 患者的基线和治疗 3 个月后的血液样本。根据 3 个月时的欧洲抗风湿病联盟(EULAR)反应标准定义治疗反应,将 7 例患者分为应答者,其余为无应答者。我们通过 RNA 测序、67 种血浆蛋白水平和流式细胞术测定表面分子(CD3、19 和 56)的表达来定量基因表达水平。此外,使用三个共包含 27 名应答者和 50 名无应答者的基因表达数据集来复制结果。

结果

在临床特征中,治疗前无应答者的单核细胞数量明显较高。细胞类型富集分析表明,应答者和无应答者之间的差异表达基因(DEGs)在单核细胞中富集。基因集富集分析、单细胞分析和去卷积分析共同确定,无应答者的单核细胞中 Toll 样受体 5(TLR5)和白细胞介素 17 受体 A(IL17RA)途径上调。治疗前无应答者的肝细胞生长因子(HGF)与该特征相关,浓度较高。在复制集中,DEGs 也在单核细胞中表达,而不是 TLR5 和 IL17RA 途径,而是氧化磷酸化(OXPHOS)途径。

结论

治疗前单核细胞衍生的转录组特征是 RA 患者阿巴西普疗效差异的基础。目前研究中,单核细胞中激活的途径是 TLR5 和 IL17RA-HGF 信号通路,而在复制集中是 OXPHOS 途径。治疗前 HGF 水平升高可能是预测阿巴西普治疗反应不良的潜在生物标志物。这些发现为阿巴西普耐药的生物学机制提供了深入了解,并为 RA 患者分层提供了有价值的证据。

https://cdn.ncbi.nlm.nih.gov/pmc/blobs/3294/10759752/7286609f5da2/13075_2023_3236_Fig1_HTML.jpg

文献AI研究员

20分钟写一篇综述,助力文献阅读效率提升50倍。

立即体验

用中文搜PubMed

大模型驱动的PubMed中文搜索引擎

马上搜索

文档翻译

学术文献翻译模型,支持多种主流文档格式。

立即体验