Suppr超能文献

转录组分析鉴定多囊卵巢综合征和牙周炎的诊断基因。

Transcriptomic analysis identifies diagnostic genes in polycystic ovary syndrome and periodontitis.

机构信息

Department of Stomatology, Peking University Third Hospital, Beijing, China.

Department of Periodontology, Peking University School and Hospital of Stomatology & National Center of Stomatology & National Clinical Research Center for Oral Diseases & National Engineering Laboratory for Digital and Material Technology of Stomatology & Beijing Key Laboratory of Digital Stomatology & Research Center of Engineering and Technology for Computerized Dentistry Ministry of Health & NMPA Key Laboratory for Dental Materials, Beijing, China.

出版信息

Eur J Med Res. 2024 Jan 2;29(1):3. doi: 10.1186/s40001-023-01499-4.

Abstract

PURPOSE

To investigate underlying co-mechanisms of PCOS and periodontitis through transcriptomic approach.

METHODS

PCOS and periodontitis gene expression data were downloaded from the GEO database to identify differentially expressed genes. GO and KEGG pathway enrichment analysis and random forest algorithm were used to screen hub genes. GSEA analyzed the functions of hub genes. Correlations between hub genes and immune infiltration in two diseases were examined, constructing a TF-ceRNA regulatory network. Clinical samples were gathered from PCOS and periodontitis patients and RT-qPCR was performed to verify the connection.

RESULTS

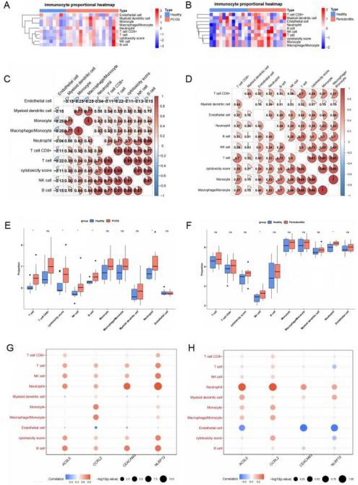
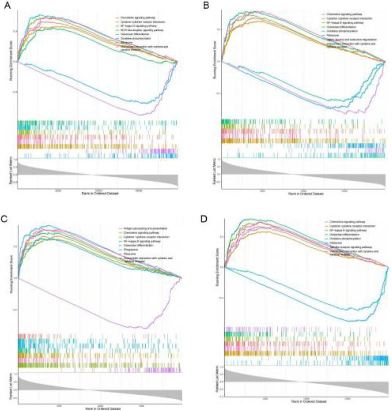
There were 1661 DEGs in PCOS and 701 DEGs in periodontitis. 66 intersected genes were involved and were enriched in immune and inflammation-related biological pathways. 40 common genes were selected from the PPI network. RF algorithm demonstrated that ACSL5, NLRP12, CCRL2, and CEACAM3 were hub genes, and GSEA results revealed their close relationship with antigen processing and presentation, and chemokine signaling pathway. RT-qPCR results confirmed the upregulated gene expression in both PCOS and periodontitis.

CONCLUSION

The 4 hub genes ACSL5, NLRP12, CCRL2, and CEACAM3 may be diagnostic genes for PCOS and periodontitis. The created ceRNA network could provide a molecular basis for future studies on the association between PCOS and periodontitis.

摘要

目的

通过转录组学方法研究多囊卵巢综合征(PCOS)和牙周炎的共同潜在机制。

方法

从 GEO 数据库中下载 PCOS 和牙周炎的基因表达数据,以鉴定差异表达基因。GO 和 KEGG 通路富集分析和随机森林算法用于筛选枢纽基因。GSEA 分析枢纽基因的功能。检验两种疾病中枢纽基因与免疫浸润的相关性,构建 TF-ceRNA 调控网络。收集 PCOS 和牙周炎患者的临床样本,进行 RT-qPCR 验证。

结果

PCOS 中有 1661 个 DEGs,牙周炎中有 701 个 DEGs。有 66 个交集基因,富集在免疫和炎症相关的生物学途径中。从 PPI 网络中选择了 40 个共同基因。RF 算法表明,ACSL5、NLRP12、CCRL2 和 CEACAM3 是枢纽基因,GSEA 结果表明它们与抗原加工和呈递以及趋化因子信号通路密切相关。RT-qPCR 结果证实了这两种疾病中上调的基因表达。

结论

4 个枢纽基因 ACSL5、NLRP12、CCRL2 和 CEACAM3 可能是 PCOS 和牙周炎的诊断基因。所创建的 ceRNA 网络可为研究 PCOS 和牙周炎之间的关联提供分子基础。

https://cdn.ncbi.nlm.nih.gov/pmc/blobs/2c6b/10762819/10c5db3c77bc/40001_2023_1499_Fig1_HTML.jpg

文献AI研究员

20分钟写一篇综述,助力文献阅读效率提升50倍。

立即体验

用中文搜PubMed

大模型驱动的PubMed中文搜索引擎

马上搜索

文档翻译

学术文献翻译模型,支持多种主流文档格式。

立即体验