Suppr超能文献

亮氨酸氨肽酶 1 控制雄性埃及伊蚊的卵产和孵化率。

Leucine aminopeptidase1 controls egg deposition and hatchability in male Aedes aegypti mosquitoes.

机构信息

State Key Laboratory of Integrated Management of Pest Insects and Rodents, Institute of Zoology, Chinese Academy of Sciences, Beijing, 100101, China.

CAS Center for Excellence in Biotic Interactions, University of Chinese Academy of Sciences, Beijing, 100049, China.

出版信息

Nat Commun. 2024 Jan 2;15(1):106. doi: 10.1038/s41467-023-44444-z.

Abstract

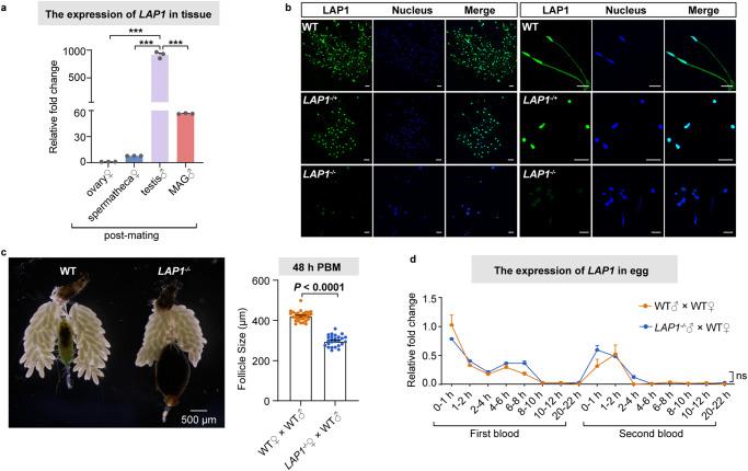
Aedes aegypti are vectors for several arboviruses infecting hundreds of millions of people annually. Controlling mosquito populations by regulating their reproduction is a potential strategy to minimize viral transmission in the absence of effective antiviral therapies or vaccines. Here, we demonstrate that leucine aminopeptidase1 (LAP1), detected by a SWATH-MS-based proteomic screen of female spermathecae, is a crucial determinant in mosquito population expansion. Mitochondrial defects and aberrant autophagy of sperm in LAP1 mutant males (LAP1), prepared using CRISPR/Cas9 system, result in a reduction of reproduction in wild-type females that mated with them. The fitness of LAP1 males is strong enough to efficiently transmit genetic changes to mosquito populations through a low number of hatchable offspring. Thus, LAP1 males represent an opportunity to suppress mosquito populations and further studies should be undertaken to characterize LAP1's suitability for gene drive usage.

摘要

埃及伊蚊是多种虫媒病毒的载体,每年感染数亿人。通过调节蚊子的繁殖来控制蚊子种群数量是一种潜在的策略,可以在没有有效抗病毒治疗或疫苗的情况下,最大限度地减少病毒传播。在这里,我们证明了亮氨酸氨肽酶 1(LAP1),通过基于 SWATH-MS 的雌性受精囊的蛋白质组学筛选检测到,是蚊子种群扩张的关键决定因素。使用 CRISPR/Cas9 系统制备的 LAP1 突变雄性(LAP1)中的线粒体缺陷和精子异常自噬导致与它们交配的野生型雌性繁殖减少。LAP1 雄性的适应能力足以通过少量可孵化的后代有效地将遗传变化传递给蚊子种群。因此,LAP1 雄性为抑制蚊子种群提供了机会,应进一步研究以表征 LAP1 适合基因驱动的使用。

https://cdn.ncbi.nlm.nih.gov/pmc/blobs/5ad8/10762072/a70a5f78db95/41467_2023_44444_Fig1_HTML.jpg

文献AI研究员

20分钟写一篇综述,助力文献阅读效率提升50倍。

立即体验

用中文搜PubMed

大模型驱动的PubMed中文搜索引擎

马上搜索

文档翻译

学术文献翻译模型,支持多种主流文档格式。

立即体验