Suppr超能文献

木栓化的外向根皮层是番茄耐旱性所必需的。

A suberized exodermis is required for tomato drought tolerance.

机构信息

Department of Plant Biology and Genome Center, University of California, Davis, Davis, CA, USA.

Plant-Environment Signaling, Institute of Environmental Biology, Utrecht University, Utrecht, the Netherlands.

出版信息

Nat Plants. 2024 Jan;10(1):118-130. doi: 10.1038/s41477-023-01567-x. Epub 2024 Jan 2.

Abstract

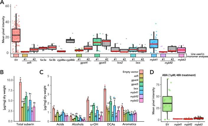
Plant roots integrate environmental signals with development using exquisite spatiotemporal control. This is apparent in the deposition of suberin, an apoplastic diffusion barrier, which regulates flow of water, solutes and gases, and is environmentally plastic. Suberin is considered a hallmark of endodermal differentiation but is absent in the tomato endodermis. Instead, suberin is present in the exodermis, a cell type that is absent in the model organism Arabidopsis thaliana. Here we demonstrate that the suberin regulatory network has the same parts driving suberin production in the tomato exodermis and the Arabidopsis endodermis. Despite this co-option of network components, the network has undergone rewiring to drive distinct spatial expression and with distinct contributions of specific genes. Functional genetic analyses of the tomato MYB92 transcription factor and ASFT enzyme demonstrate the importance of exodermal suberin for a plant water-deficit response and that the exodermal barrier serves an equivalent function to that of the endodermis and can act in its place.

摘要

植物根系通过精妙的时空控制将环境信号与发育整合在一起。这在木栓质的沉积中表现得尤为明显,木栓质是一种质外体扩散屏障,调节水、溶质和气体的流动,具有环境可塑性。木栓质被认为是内皮层分化的标志,但在番茄内皮层中不存在。相反,木栓质存在于外表皮中,而外表皮是拟南芥等模式生物中不存在的细胞类型。在这里,我们证明了木栓质调控网络的相同部分驱动了番茄外表皮和拟南芥内皮层的木栓质产生。尽管网络组件被共同利用,但网络已经进行了重新布线,以驱动不同的空间表达,并由特定基因的特定贡献。对番茄 MYB92 转录因子和 ASFT 酶的功能遗传分析表明,外表皮木栓质对植物水分亏缺反应很重要,而且外表皮屏障具有与内皮层相同的功能,可以替代内皮层发挥作用。

https://cdn.ncbi.nlm.nih.gov/pmc/blobs/e239/10808073/83afb2b0fbee/41477_2023_1567_Fig1_HTML.jpg

文献AI研究员

20分钟写一篇综述,助力文献阅读效率提升50倍。

立即体验

用中文搜PubMed

大模型驱动的PubMed中文搜索引擎

马上搜索

文档翻译

学术文献翻译模型,支持多种主流文档格式。

立即体验