Suppr超能文献

OR11H1 错义变异通过介导 Gadd45g 表达赋予 Vogt-Koyanagi-Harada 病易感性。

OR11H1 Missense Variant Confers the Susceptibility to Vogt-Koyanagi-Harada Disease by Mediating Gadd45g Expression.

机构信息

Chongqing Branch of National Clinical Research Center for Ocular Diseases; Chongqing Key Laboratory of Ophthalmology; Chongqing Eye Institute, The First Affiliated Hospital of Chongqing Medical University, Chongqing, 400042, China.

Department of Laboratory Medicine, Beijing Tongren Hospital, Capital Medical University, Beijing, 100005, China.

出版信息

Adv Sci (Weinh). 2024 Mar;11(11):e2306563. doi: 10.1002/advs.202306563. Epub 2024 Jan 2.

Abstract

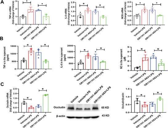
Vogt-Koyanagi-Harada (VKH) disease is a severe autoimmune disease. Herein, whole-exome sequencing (WES) study are performed on 2,573 controls and 229 VKH patients with follow-up next-generation sequencing (NGS) in a collection of 2,380 controls and 2,278 VKH patients. A rare c.188T>C (p Val63Ala) variant in the olfactory receptor 11H1 (OR11H1) gene is found to be significantly associated with VKH disease (rs71235604, P = 7.83 × 10 , odds ratio = 3.12). Functional study showes that OR11H1-A63 significantly increased inflammatory factors production and exacerbated barrier function damage. Further studies using RNA-sequencing find that OR11H1-A63 markedly increased growth arrest and DNA-damage-inducible gamma (GADD45G) expression. Moreover, OR11H1-A63 activates the MAPK and NF-κB pathways, and accelerates inflammatory cascades. In addition, inhibiting GADD45G alleviates inflammatory factor secretion, likely due to the regulatory effect of GADD45G on the MAPK and NF-κB pathways. Collectively, this study suggests that the OR11H1-A63 missense mutation may increase susceptibility to VKH disease in a GADD45G-dependent manner.

摘要

Vogt-Koyanagi-Harada(VKH)病是一种严重的自身免疫性疾病。在此,对 229 例 VKH 患者和 2380 例对照者进行了外显子组测序(WES)研究,并对 2278 例 VKH 患者和 2280 例对照者进行了下一代测序(NGS)随访。在收集的 229 例 VKH 患者和 2380 例对照者中,发现嗅觉受体 11H1(OR11H1)基因中的罕见 c.188T>C(pVal63Ala)变异与 VKH 病显著相关(rs71235604,P=7.83×10 ,优势比=3.12)。功能研究表明,OR11H1-A63 显著增加了炎症因子的产生,并加剧了屏障功能的损伤。进一步的 RNA 测序研究发现,OR11H1-A63 显著增加了生长停滞和 DNA 损伤诱导的 gamma(GADD45G)的表达。此外,OR11H1-A63 激活了 MAPK 和 NF-κB 通路,并加速了炎症级联反应。此外,抑制 GADD45G 可减轻炎症因子的分泌,这可能是由于 GADD45G 对 MAPK 和 NF-κB 通路的调节作用。总之,这项研究表明,OR11H1-A63 错义突变可能以 GADD45G 依赖的方式增加 VKH 病的易感性。

https://cdn.ncbi.nlm.nih.gov/pmc/blobs/ff6e/10953539/ec195e6667e3/ADVS-11-2306563-g004.jpg

文献AI研究员

20分钟写一篇综述,助力文献阅读效率提升50倍。

立即体验

用中文搜PubMed

大模型驱动的PubMed中文搜索引擎

马上搜索

文档翻译

学术文献翻译模型,支持多种主流文档格式。

立即体验