Suppr超能文献

单细胞RNA测序显示,慢性应激诱导的免疫抑制环境促进结直肠癌转移。

Single-cell RNA sequencing reveals that the immunosuppression landscape induced by chronic stress promotes colorectal cancer metastasis.

作者信息

Zhang Yingru, Feng Ying, Zhao Yiyang, Feng Yuanyuan, Li Mengyao, Wang Wenkai, Ni Zhongya, Zhu Huirong, Wang Yan

机构信息

Department of Medical Oncology, Shuguang Hospital, Shanghai University of Traditional Chinese Medicine, Shanghai, 201203, China.

Academy of Integrative Medicine, Shanghai University of Traditional Chinese Medicine, Shanghai, 201203, China.

出版信息

Heliyon. 2023 Dec 10;10(1):e23552. doi: 10.1016/j.heliyon.2023.e23552. eCollection 2024 Jan 15.

Abstract

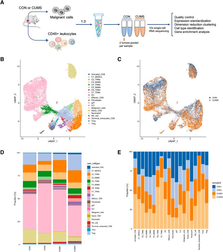
The high prevalence of depressive disorders in individuals with cancer and their contribution to tumour progression is a topic that is gradually gaining attention. Recent evidence has shown that there are prominent connections between immune gene variants and mood disorders. The homeostasis of the tumour immune microenvironment (TIME) and the infiltration and activation of immune cells play a very important role in the antitumour effect. In this study, we established a compound mouse model with chronic unpredictable mild stress (CUMS) and orthotopic colorectal cancer to simulate colorectal cancer (CRC) patients with depression. Using 10✕Genomics single-cell transcriptome sequencing technology, we profiled nearly 30,000 cells from tumour samples of 8 mice from the control and CUMS groups, revealed that immune cells in tumours under a chronic stress state trend toward a more immunosuppressive and exhaustive status, and described the crosstalk between the overall inflammatory environment and immunosuppressive landscape to provide mechanistic information or efficacious strategies for immune-oncology treatments in CRC with depressive disorders.

摘要

癌症患者中抑郁症的高患病率及其对肿瘤进展的影响是一个逐渐受到关注的话题。最近的证据表明,免疫基因变异与情绪障碍之间存在着显著的联系。肿瘤免疫微环境(TIME)的稳态以及免疫细胞的浸润和激活在抗肿瘤效应中起着非常重要的作用。在本研究中,我们建立了一种复合小鼠模型,该模型包含慢性不可预测轻度应激(CUMS)和原位结直肠癌,以模拟患有抑郁症的结直肠癌(CRC)患者。使用10×基因组学单细胞转录组测序技术,我们对来自对照组和CUMS组的8只小鼠肿瘤样本中的近30000个细胞进行了分析,发现慢性应激状态下肿瘤中的免疫细胞趋向于更具免疫抑制性和耗竭性的状态,并描述了整体炎症环境与免疫抑制格局之间的相互作用,为伴有抑郁症的CRC免疫肿瘤治疗提供机制信息或有效策略。

https://cdn.ncbi.nlm.nih.gov/pmc/blobs/70b7/10758883/222130dc3fe2/gr1.jpg

文献AI研究员

20分钟写一篇综述,助力文献阅读效率提升50倍。

立即体验

用中文搜PubMed

大模型驱动的PubMed中文搜索引擎

马上搜索

文档翻译

学术文献翻译模型,支持多种主流文档格式。

立即体验