Suppr超能文献

氯苯丁酸和巯嘌呤联合应用在小鼠模型中显示出有效的抗癌作用。

Combination of Chlorambucil and Mercaptopurine Show Effective Anti-Cancer Effects in Mice Model.

机构信息

College of Science, Gansu Agricultural University, Lanzhou, 730000, People's Republic of China.

Department of Chemical and Materials Engineering, School of Engineering and Digital Sciences, Nazarbayev University, Astana, 010000, Kazakhstan.

出版信息

Int J Nanomedicine. 2023 Dec 29;18:8131-8141. doi: 10.2147/IJN.S438742. eCollection 2023.

Abstract

BACKGROUND

Combination therapy employing multiple drugs has been shown to enhance the efficacy of cancer treatment. Chlorambucil (Chl) and 6-mercaptopurine (6MP) are the first-line medicines for chronic lymphocytic leukemia and ovarian cancer. However, both were limited by their short half-life of disintegration, unsatisfactory water solubility, and adverse reactions.

METHODS

In this work, the drug Chl and 6MP were introduced into the polymerized N-(2-hydroxypropyl) methacrylamide (polyHPMA) by pH and glutathione responsive linker to construct the polymer nanodrug delivery system for effective co-delivery.

RESULTS

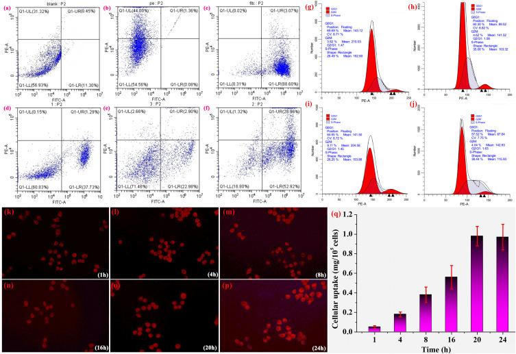
The drug load capacities, release, morphology, and cytotoxicity of the pro-drug were systematic. The two drugs showed satisfactory synergism with a combination index of 0.81, and a better ability to induce apoptosis. In and ex vivo fluorescence imaging showed a rapid systemic distribution of the conjugate within mice, majorly metabolized by liver and kidneys and eliminated after 24 hr. No significant pathological damage was observed in the major organs. This polymeric prodrug system holds promise for improved therapeutic efficiency and reduced side effects through the synergistic delivery of various chemotherapeutics.

CONCLUSION

The introduction of HPMA as a carrier not only enhanced the solubility and biocompatibilities of Chl and 6 MP but also improved their drug effect. This strategy might be a promising alternative for constructing multi-drug-release system.

摘要

背景

联合使用多种药物的治疗方法已被证明可以提高癌症治疗的疗效。苯丁酸氮芥(Chl)和 6-巯基嘌呤(6MP)是慢性淋巴细胞白血病和卵巢癌的一线药物。然而,它们都受到半衰期短、水溶性差和不良反应的限制。

方法

在这项工作中,药物 Chl 和 6MP 通过 pH 和谷胱甘肽响应性连接子被引入聚合 N-(2-羟丙基)甲基丙烯酰胺(polyHPMA)中,以构建有效的共递药聚合物纳米药物递送系统。

结果

对前药的药物载量、释放、形态和细胞毒性进行了系统研究。两种药物表现出令人满意的协同作用,组合指数为 0.81,并且具有更好的诱导细胞凋亡的能力。体内外荧光成像显示,该缀合物在小鼠体内具有快速的全身分布,主要通过肝脏和肾脏代谢,并在 24 小时后被清除。主要器官未观察到明显的病理损伤。通过协同递送来提高治疗效率和降低副作用,这种聚合物前药系统具有广阔的应用前景。

结论

将 HPMA 引入作为载体不仅增强了 Chl 和 6MP 的溶解度和生物相容性,而且提高了它们的药效。这种策略可能是构建多药物释放系统的一种有前途的替代方法。

https://cdn.ncbi.nlm.nih.gov/pmc/blobs/7234/10759911/97a2fc30a3a1/IJN-18-8131-g0001.jpg

文献AI研究员

20分钟写一篇综述,助力文献阅读效率提升50倍。

立即体验

用中文搜PubMed

大模型驱动的PubMed中文搜索引擎

马上搜索

文档翻译

学术文献翻译模型,支持多种主流文档格式。

立即体验