Suppr超能文献

S100A9 发挥胰岛素非依赖的抗糖尿病和抗炎作用。

S100A9 exerts insulin-independent antidiabetic and anti-inflammatory effects.

机构信息

Department of Cell Physiology and Metabolism, University of Geneva, 1211 Geneva, Switzerland.

Diabetes Center of the Faculty of Medicine, University of Geneva, 1211 Geneva, Switzerland.

出版信息

Sci Adv. 2024 Jan 5;10(1):eadj4686. doi: 10.1126/sciadv.adj4686. Epub 2024 Jan 3.

Abstract

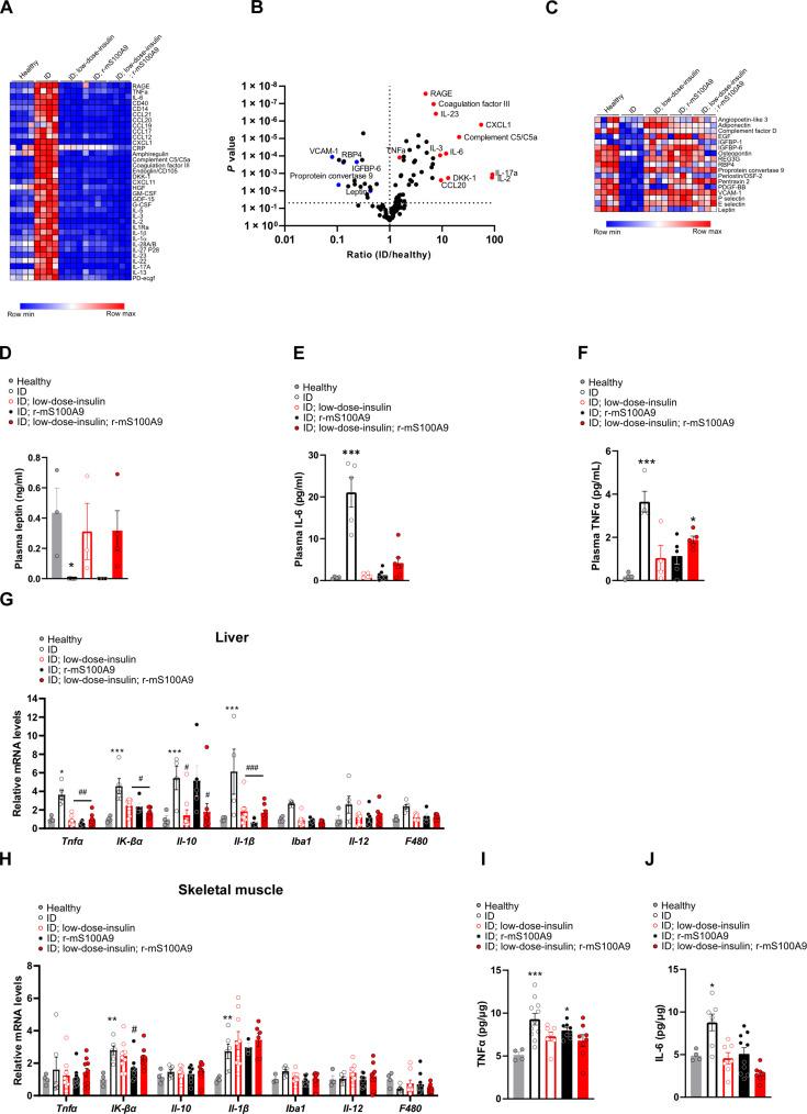
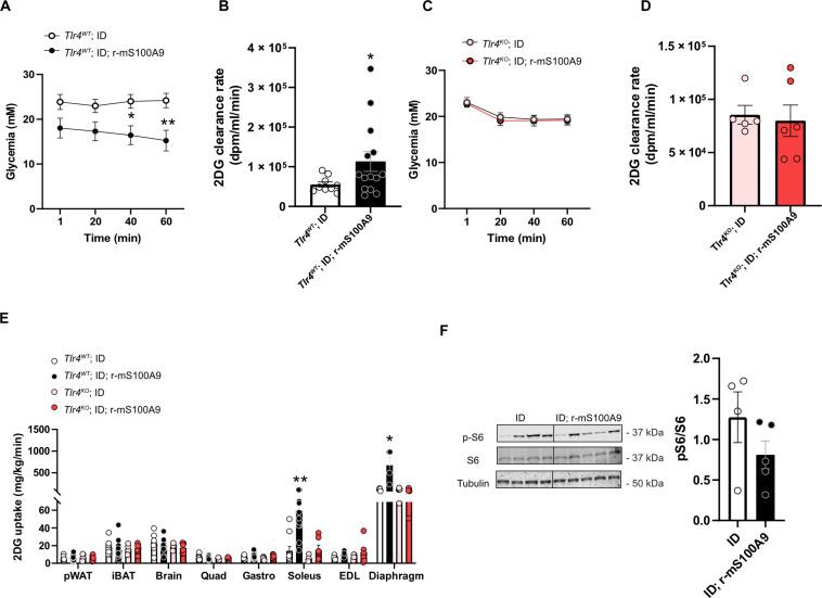
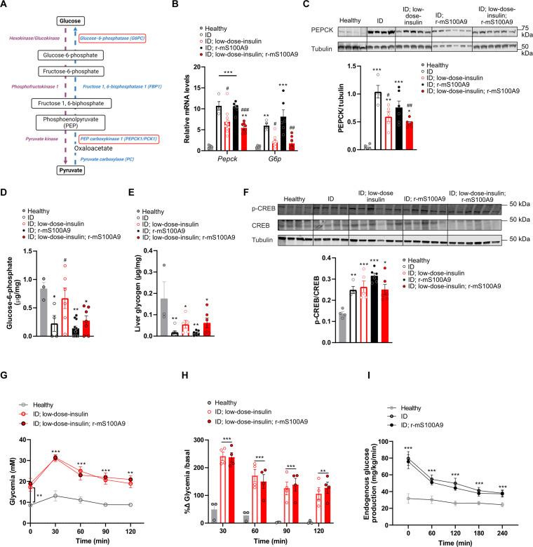
Type 1 diabetes mellitus (T1DM) is characterized by insulin deficiency leading to hyperglycemia and several metabolic defects. Insulin therapy remains the cornerstone of T1DM management, yet it increases the risk of life-threatening hypoglycemia and the development of major comorbidities. Here, we report an insulin signaling-independent pathway able to improve glycemic control in T1DM rodents. Co-treatment with recombinant S100 calcium-binding protein A9 (S100A9) enabled increased adherence to glycemic targets with half as much insulin and without causing hypoglycemia. Mechanistically, we demonstrate that the hyperglycemia-suppressing action of S100A9 is due to a Toll-like receptor 4-dependent increase in glucose uptake in specific skeletal muscles (i.e., soleus and diaphragm). In addition, we found that T1DM mice have abnormal systemic inflammation, which is resolved by S100A9 therapy alone (or in combination with low insulin), hence uncovering a potent anti-inflammatory action of S100A9 in T1DM. In summary, our findings reveal the S100A9-TLR4 skeletal muscle axis as a promising therapeutic target for improving T1DM treatment.

摘要

1 型糖尿病(T1DM)的特征是胰岛素缺乏导致高血糖和多种代谢缺陷。胰岛素治疗仍然是 T1DM 管理的基石,但它增加了危及生命的低血糖和主要合并症发展的风险。在这里,我们报告了一种胰岛素信号独立的途径,能够改善 T1DM 啮齿动物的血糖控制。与重组 S100 钙结合蛋白 A9(S100A9)联合治疗能够以一半的胰岛素剂量和不引起低血糖的情况下增加对血糖目标的依从性。从机制上讲,我们证明 S100A9 的降血糖作用是由于 Toll 样受体 4 依赖性增加特定骨骼肌(即比目鱼肌和膈肌)中的葡萄糖摄取。此外,我们发现 T1DM 小鼠存在全身炎症异常,S100A9 单独治疗(或与低胰岛素联合治疗)即可解决该异常,从而揭示了 S100A9 在 T1DM 中的强大抗炎作用。总之,我们的研究结果揭示了 S100A9-TLR4 骨骼肌轴作为改善 T1DM 治疗的有前途的治疗靶点。

https://cdn.ncbi.nlm.nih.gov/pmc/blobs/b8fa/10796079/f1a9631ce1d0/sciadv.adj4686-f1.jpg

文献AI研究员

20分钟写一篇综述,助力文献阅读效率提升50倍。

立即体验

用中文搜PubMed

大模型驱动的PubMed中文搜索引擎

马上搜索

文档翻译

学术文献翻译模型,支持多种主流文档格式。

立即体验