Suppr超能文献

人类软骨终板细胞的转录组分析确定了新型基因和细胞簇,这些基因和细胞簇是退行性和非退行性表型的基础。

Transcriptional profiling of human cartilage endplate cells identifies novel genes and cell clusters underlying degenerated and non-degenerated phenotypes.

机构信息

Department of Biomedical Engineering, The Ohio State University, 3016 Fontana Laboratories, 140 W. 19th Ave, Columbus, OH, 43210, USA.

Department of Biomedical Informatics, The Ohio State University, Columbus, OH, USA.

出版信息

Arthritis Res Ther. 2024 Jan 3;26(1):12. doi: 10.1186/s13075-023-03220-6.

Abstract

BACKGROUND

Low back pain is a leading cause of disability worldwide and is frequently attributed to intervertebral disc (IVD) degeneration. Though the contributions of the adjacent cartilage endplates (CEP) to IVD degeneration are well documented, the phenotype and functions of the resident CEP cells are critically understudied. To better characterize CEP cell phenotype and possible mechanisms of CEP degeneration, bulk and single-cell RNA sequencing of non-degenerated and degenerated CEP cells were performed.

METHODS

Human lumbar CEP cells from degenerated (Thompson grade ≥ 4) and non-degenerated (Thompson grade ≤ 2) discs were expanded for bulk (N=4 non-degenerated, N=4 degenerated) and single-cell (N=1 non-degenerated, N=1 degenerated) RNA sequencing. Genes identified from bulk RNA sequencing were categorized by function and their expression in non-degenerated and degenerated CEP cells were compared. A PubMed literature review was also performed to determine which genes were previously identified and studied in the CEP, IVD, and other cartilaginous tissues. For single-cell RNA sequencing, different cell clusters were resolved using unsupervised clustering and functional annotation. Differential gene expression analysis and Gene Ontology, respectively, were used to compare gene expression and functional enrichment between cell clusters, as well as between non-degenerated and degenerated CEP samples.

RESULTS

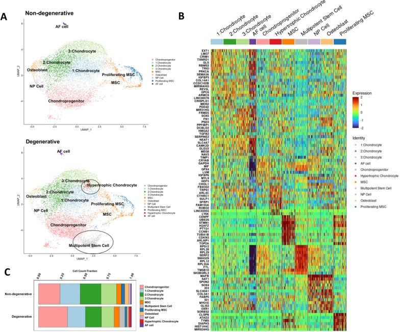
Bulk RNA sequencing revealed 38 genes were significantly upregulated and 15 genes were significantly downregulated in degenerated CEP cells relative to non-degenerated cells (|fold change| ≥ 1.5). Of these, only 2 genes were previously studied in CEP cells, and 31 were previously studied in the IVD and other cartilaginous tissues. Single-cell RNA sequencing revealed 11 unique cell clusters, including multiple chondrocyte and progenitor subpopulations with distinct gene expression and functional profiles. Analysis of genes in the bulk RNA sequencing dataset showed that progenitor cell clusters from both samples were enriched in "non-degenerated" genes but not "degenerated" genes. For both bulk- and single-cell analyses, gene expression and pathway enrichment analyses highlighted several pathways that may regulate CEP degeneration, including transcriptional regulation, translational regulation, intracellular transport, and mitochondrial dysfunction.

CONCLUSIONS

This thorough analysis using RNA sequencing methods highlighted numerous differences between non-degenerated and degenerated CEP cells, the phenotypic heterogeneity of CEP cells, and several pathways of interest that may be relevant in CEP degeneration.

摘要

背景

下腰痛是全球导致残疾的主要原因,通常归因于椎间盘(IVD)退变。尽管毗邻的软骨终板(CEP)对 IVD 退变的贡献已有充分记录,但驻留的 CEP 细胞表型和功能仍未得到深入研究。为了更好地描述 CEP 细胞表型和 CEP 退变的可能机制,对非退变和退变的 CEP 细胞进行了批量和单细胞 RNA 测序。

方法

从退变(Thompson 分级≥4)和非退变(Thompson 分级≤2)椎间盘的人腰椎 CEP 细胞中扩增进行批量(N=4 个非退变,N=4 个退变)和单细胞(N=1 个非退变,N=1 个退变)RNA 测序。从批量 RNA 测序中鉴定的基因按功能分类,并比较其在非退变和退变 CEP 细胞中的表达。还进行了 PubMed 文献综述,以确定哪些基因以前在 CEP、IVD 和其他软骨组织中被鉴定和研究过。单细胞 RNA 测序使用无监督聚类和功能注释解析不同的细胞簇。分别使用差异基因表达分析和基因本体论比较细胞簇之间以及非退变和退变 CEP 样本之间的基因表达和功能富集。

结果

批量 RNA 测序显示,与非退变细胞相比,退变 CEP 细胞中有 38 个基因显著上调,15 个基因显著下调(|fold change|≥1.5)。其中,只有 2 个基因以前在 CEP 细胞中研究过,31 个基因以前在 IVD 和其他软骨组织中研究过。单细胞 RNA 测序揭示了 11 个独特的细胞簇,包括具有不同基因表达和功能特征的多个软骨细胞和祖细胞亚群。批量 RNA 测序数据集的基因分析表明,两个样本的祖细胞簇均富含“非退变”基因而不是“退变”基因。对于批量和单细胞分析,基因表达和途径富集分析突出了几个可能调节 CEP 退变的途径,包括转录调节、翻译调节、细胞内运输和线粒体功能障碍。

结论

使用 RNA 测序方法进行的这项全面分析突出了非退变和退变的 CEP 细胞之间、CEP 细胞的表型异质性以及几个可能与 CEP 退变相关的途径之间的许多差异。

https://cdn.ncbi.nlm.nih.gov/pmc/blobs/c8fc/10763221/8e93530ae99e/13075_2023_3220_Fig1_HTML.jpg

文献AI研究员

20分钟写一篇综述,助力文献阅读效率提升50倍。

立即体验

用中文搜PubMed

大模型驱动的PubMed中文搜索引擎

马上搜索

文档翻译

学术文献翻译模型,支持多种主流文档格式。

立即体验