Suppr超能文献

基于去细胞支架的方法用于实体瘤免疫治疗中宿主 T 细胞的原位基因工程。

Acellular scaffold-based approach for in situ genetic engineering of host T-cells in solid tumor immunotherapy.

机构信息

Department of Biosciences and Bioengineering, Indian Institute of Technology Bombay, Powai, Mumbai, 400076, India.

Radiation Biology and Health Sciences Division, Bhabha Atomic Research Centre, Mumbai, 400085, India.

出版信息

Mil Med Res. 2024 Jan 4;11(1):3. doi: 10.1186/s40779-023-00503-6.

Abstract

BACKGROUND

Targeted T-cell therapy has emerged as a promising strategy for the treatment of hematological malignancies. However, its application to solid tumors presents significant challenges due to the limited accessibility and heterogeneity. Localized delivery of tumor-specific T-cells using biomaterials has shown promise, however, procedures required for genetic modification and generation of a sufficient number of tumor-specific T-cells ex vivo remain major obstacles due to cost and time constraints.

METHODS

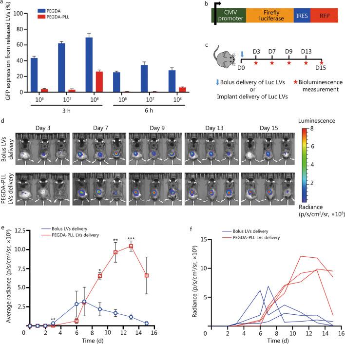
Polyethylene glycol (PEG)-based three-dimensional (3D) scaffolds were developed and conjugated with positively charged poly-L-lysine (PLL) using carbamide chemistry for efficient loading of lentiviruses (LVs) carrying tumor antigen-specific T-cell receptors (TCRs). The physical and biological properties of the scaffold were extensively characterized. Further, the scaffold loaded with OVA-TCR LVs was implanted in B16F10 cells expressing ovalbumin (B16-OVA) tumor model to evaluate the anti-tumor response and the presence of transduced T-cells.

RESULTS

Our findings demonstrate that the scaffolds do not induce any systemic inflammation upon subcutaneous implantation and effectively recruit T-cells to the site. In B16-OVA melanoma tumor-bearing mice, the scaffolds efficiently transduce host T-cells with OVA-specific TCRs. These genetically modified T-cells exhibit homing capability towards the tumor and secondary lymphoid organs, resulting in a significant reduction of tumor size and systemic increase in anti-tumor cytokines. Immune cell profiling revealed a significantly high percentage of transduced T-cells and a notable reduction in suppressor immune cells within the tumors of mice implanted with these scaffolds.

CONCLUSION

Our scaffold-based T-cell therapy presents an innovative in situ localized approach for programming T-cells to target solid tumors. This approach offers a viable alternative to in vitro manipulation of T-cells, circumventing the need for large-scale in vitro generation and culture of tumor-specific T-cells. It offers an off-the-shelf alternative that facilitates the use of host cells instead of allogeneic cells, thereby, overcoming a major hurdle.

摘要

背景

靶向 T 细胞疗法已成为治疗血液系统恶性肿瘤的一种有前途的策略。然而,由于其可及性和异质性有限,将其应用于实体瘤仍然存在很大的挑战。使用生物材料将肿瘤特异性 T 细胞局部递送至肿瘤部位显示出良好的前景,然而,由于成本和时间限制,对肿瘤特异性 T 细胞进行遗传修饰和体外大量生成仍然是主要障碍。

方法

我们开发了基于聚乙二醇(PEG)的三维(3D)支架,并使用脲化学将其与带正电荷的聚-L-赖氨酸(PLL)偶联,以高效负载携带肿瘤抗原特异性 T 细胞受体(TCR)的慢病毒(LVs)。广泛表征了支架的物理和生物学性质。进一步,将负载 OVA-TCR LVs 的支架植入表达卵清蛋白(B16-OVA)的 B16F10 细胞肿瘤模型中,以评估抗肿瘤反应和转导 T 细胞的存在。

结果

我们的研究结果表明,支架在皮下植入时不会引起任何全身炎症,并能有效地将 T 细胞募集到植入部位。在 B16-OVA 黑色素瘤荷瘤小鼠中,支架能有效地将 OVA 特异性 TCR 转导至宿主 T 细胞。这些经过基因修饰的 T 细胞表现出对肿瘤和次级淋巴器官的归巢能力,导致肿瘤体积显著缩小,全身抗肿瘤细胞因子水平升高。免疫细胞分析显示,在接受这些支架植入的小鼠肿瘤内,转导 T 细胞的比例显著升高,抑制性免疫细胞的数量显著减少。

结论

我们的基于支架的 T 细胞疗法为编程 T 细胞靶向实体瘤提供了一种创新的原位局部方法。与体外大规模生成和培养肿瘤特异性 T 细胞相比,这种方法提供了一种可行的替代方案,避免了大规模体外生成和培养肿瘤特异性 T 细胞的需要。它提供了一种现成的替代方案,便于使用宿主细胞而不是同种异体细胞,从而克服了一个主要障碍。

https://cdn.ncbi.nlm.nih.gov/pmc/blobs/ce7a/10765574/540c757cc844/40779_2023_503_Fig1_HTML.jpg

文献AI研究员

20分钟写一篇综述,助力文献阅读效率提升50倍。

立即体验

用中文搜PubMed

大模型驱动的PubMed中文搜索引擎

马上搜索

文档翻译

学术文献翻译模型,支持多种主流文档格式。

立即体验