Suppr超能文献

多功能蛋白聚糖蓄积通过Akt激活驱动马凡综合征中的一氧化氮合酶2诱导和主动脉疾病。

Versican accumulation drives Nos2 induction and aortic disease in Marfan syndrome via Akt activation.

作者信息

Ruiz-Rodríguez María Jesús, Oller Jorge, Martínez-Martínez Sara, Alarcón-Ruiz Iván, Toral Marta, Sun Yilin, Colmenar Ángel, Méndez-Olivares María José, López-Maderuelo Dolores, Kern Christine B, Nistal J Francisco, Evangelista Arturo, Teixido-Tura Gisela, Campanero Miguel R, Redondo Juan Miguel

机构信息

Gene Regulation in Cardiovascular Remodeling and Inflammation Group, Centro Nacional de Investigaciones Cardiovasculares (CNIC), Madrid, 28029, Spain.

Centro de Investigación Biomédica en Red de Enfermedades Cardiovasculares (CIBERCV), Madrid, Spain.

出版信息

EMBO Mol Med. 2024 Jan;16(1):132-157. doi: 10.1038/s44321-023-00009-7. Epub 2024 Jan 2.

Abstract

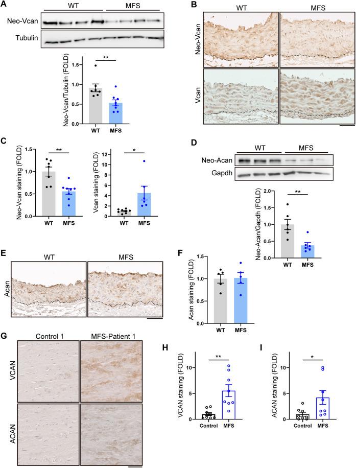
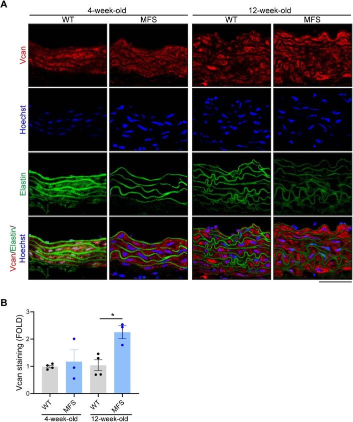
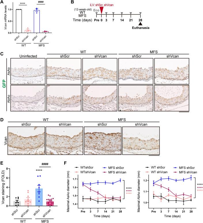
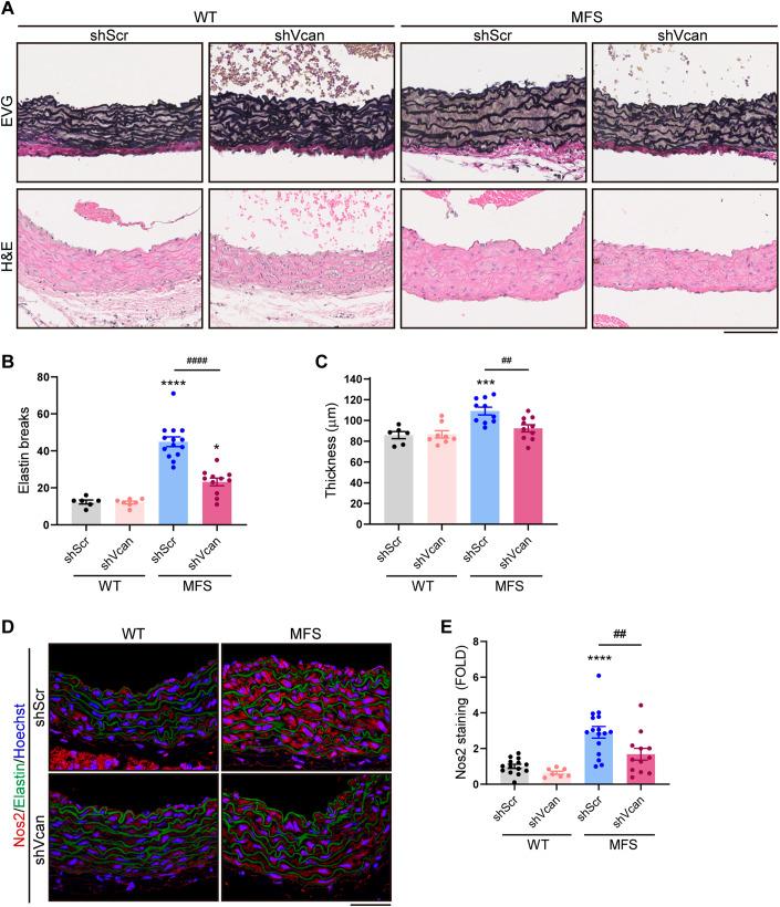
Thoracic aortic aneurysm and dissection (TAAD) is a life-threatening condition associated with Marfan syndrome (MFS), a disease caused by fibrillin-1 gene mutations. While various conditions causing TAAD exhibit aortic accumulation of the proteoglycans versican (Vcan) and aggrecan (Acan), it is unclear whether these ECM proteins are involved in aortic disease. Here, we find that Vcan, but not Acan, accumulated in Fbn1 aortas, a mouse model of MFS. Vcan haploinsufficiency protected MFS mice against aortic dilation, and its silencing reverted aortic disease by reducing Nos2 protein expression. Our results suggest that Acan is not an essential contributor to MFS aortopathy. We further demonstrate that Vcan triggers Akt activation and that pharmacological Akt pathway inhibition rapidly regresses aortic dilation and Nos2 expression in MFS mice. Analysis of aortic tissue from MFS human patients revealed accumulation of VCAN and elevated pAKT-S473 staining. Together, these findings reveal that Vcan plays a causative role in MFS aortic disease in vivo by inducing Nos2 via Akt activation and identify Akt signaling pathway components as candidate therapeutic targets.

摘要

胸主动脉瘤和夹层(TAAD)是一种与马凡综合征(MFS)相关的危及生命的疾病,马凡综合征是一种由原纤蛋白-1基因突变引起的疾病。虽然导致TAAD的各种病症都表现出蛋白聚糖多功能蛋白聚糖(Vcan)和聚集蛋白聚糖(Acan)在主动脉中的积累,但尚不清楚这些细胞外基质蛋白是否参与主动脉疾病。在此,我们发现Vcan而非Acan在Fbn1主动脉(一种MFS小鼠模型)中积累。Vcan单倍体不足保护MFS小鼠免于主动脉扩张,并且其沉默通过降低Nos2蛋白表达使主动脉疾病逆转。我们的结果表明Acan不是MFS主动脉病变的必要促成因素。我们进一步证明Vcan触发Akt激活,并且药理学上抑制Akt途径可迅速使MFS小鼠的主动脉扩张和Nos2表达消退。对MFS人类患者的主动脉组织分析显示VCAN积累和pAKT-S473染色升高。总之,这些发现揭示Vcan通过Akt激活诱导Nos2在体内MFS主动脉疾病中起致病作用,并将Akt信号通路成分鉴定为候选治疗靶点。

https://cdn.ncbi.nlm.nih.gov/pmc/blobs/7fd4/10897446/2f859f69ce72/44321_2023_9_Fig1_HTML.jpg

文献AI研究员

20分钟写一篇综述,助力文献阅读效率提升50倍。

立即体验

用中文搜PubMed

大模型驱动的PubMed中文搜索引擎

马上搜索

文档翻译

学术文献翻译模型,支持多种主流文档格式。

立即体验