Suppr超能文献

AMPKγ 的 S-亚硝基化会损害冠状动脉侧支循环,并破坏 VSMC 的重编程。

S-nitrosylation of AMPKγ impairs coronary collateral circulation and disrupts VSMC reprogramming.

机构信息

National Key Laboratory for Innovation and Transformation of Luobing Theory; The Key Laboratory of Cardiovascular Remodeling and Function Research, Chinese Ministry of Education, Chinese National Health Commission and Chinese Academy of Medical Sciences; Department of Cardiology, Qilu Hospital of Shandong University, Jinan, China.

Department of Cardiology, Central Hospital Affiliated to Shandong First Medical University, Jinan, Shandong, China.

出版信息

EMBO Rep. 2024 Jan;25(1):128-143. doi: 10.1038/s44319-023-00015-3. Epub 2023 Dec 18.

Abstract

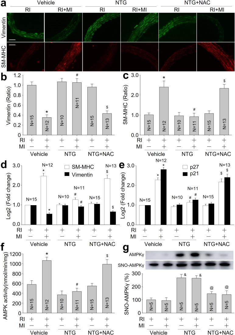
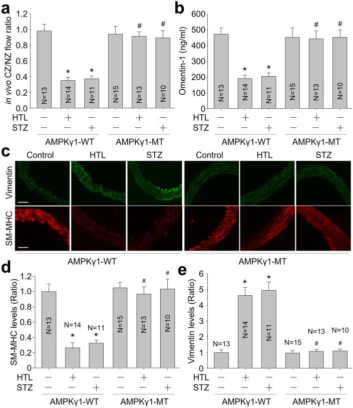
Collateral circulation is essential for blood resupply to the ischemic heart, which is dictated by the contractile phenotypic restoration of vascular smooth muscle cells (VSMC). Here we investigate whether S-nitrosylation of AMP-activated protein kinase (AMPK), a key regulator of the VSMC phenotype, impairs collateral circulation. In rats with collateral growth and development, nitroglycerin decreases coronary collateral blood flow (CCBF), inhibits vascular contractile phenotypic restoration, and increases myocardial infarct size, accompanied by reduced AMPK activity in the collateral zone. Nitric oxide (NO) S-nitrosylates human recombinant AMPKγ1 at cysteine 131 and decreases AMP sensitivity of AMPK. In VSMCs, exogenous expression of S-nitrosylation-resistant AMPKγ1 or deficient NO synthase (iNOS) prevents the disruption of VSMC reprogramming. Finally, hyperhomocysteinemia or hyperglycemia increases AMPKγ1 S-nitrosylation, prevents vascular contractile phenotypic restoration, reduces CCBF, and increases the infarct size of the heart in Apoe mice, all of which is rescued in Apoe/iNOS mice or Apoe mice with enforced expression of the AMPKγ1-C130A mutant following RI/MI. We conclude that nitrosative stress disrupts coronary collateral circulation during hyperhomocysteinemia or hyperglycemia through AMPK S-nitrosylation.

摘要

侧支循环对于缺血性心脏的血液供应至关重要,这取决于血管平滑肌细胞(VSMC)的收缩表型恢复。在这里,我们研究了 AMP 激活蛋白激酶(AMPK)的 S-亚硝基化是否会损害侧支循环,AMPK 是 VSMC 表型的关键调节因子。在具有侧支生长和发育的大鼠中,硝化甘油降低冠状动脉侧支血流(CCBF),抑制血管收缩表型恢复,并增加心肌梗死面积,同时伴有侧支区 AMPK 活性降低。一氧化氮(NO)将人重组 AMPKγ1 的半胱氨酸 131 亚硝基化,并降低 AMPK 的 AMP 敏感性。在 VSMCs 中,外源性表达 S-亚硝基化抗性 AMPKγ1 或缺乏一氧化氮合酶(iNOS)可防止 VSMC 重编程的破坏。最后,高同型半胱氨酸血症或高血糖症增加 AMPKγ1 的 S-亚硝基化,防止血管收缩表型恢复,降低 CCBF,并增加 Apoe 小鼠心脏的梗死面积,所有这些在 Apoe/iNOS 小鼠或 Apoe 小鼠中都可以通过 RI/MI 后强制表达 AMPKγ1-C130A 突变体来挽救。我们得出结论,在高同型半胱氨酸血症或高血糖症期间,通过 AMPK S-亚硝基化,氧化应激破坏了冠状动脉侧支循环。

https://cdn.ncbi.nlm.nih.gov/pmc/blobs/c644/10897329/32d02789355c/44319_2023_15_Fig1_HTML.jpg

文献AI研究员

20分钟写一篇综述,助力文献阅读效率提升50倍。

立即体验

用中文搜PubMed

大模型驱动的PubMed中文搜索引擎

马上搜索

文档翻译

学术文献翻译模型,支持多种主流文档格式。

立即体验