Suppr超能文献

一种促泌乳素释放肽类似物可减少肥胖并促进成年神经发生。

An analogue of the Prolactin Releasing Peptide reduces obesity and promotes adult neurogenesis.

机构信息

School of Biosciences, Cardiff University, Cardiff, CF10 3AX, UK.

First Faculty of Medicine, Charles University, Prague, 12108, Czech Republic.

出版信息

EMBO Rep. 2024 Jan;25(1):351-377. doi: 10.1038/s44319-023-00016-2. Epub 2023 Dec 20.

Abstract

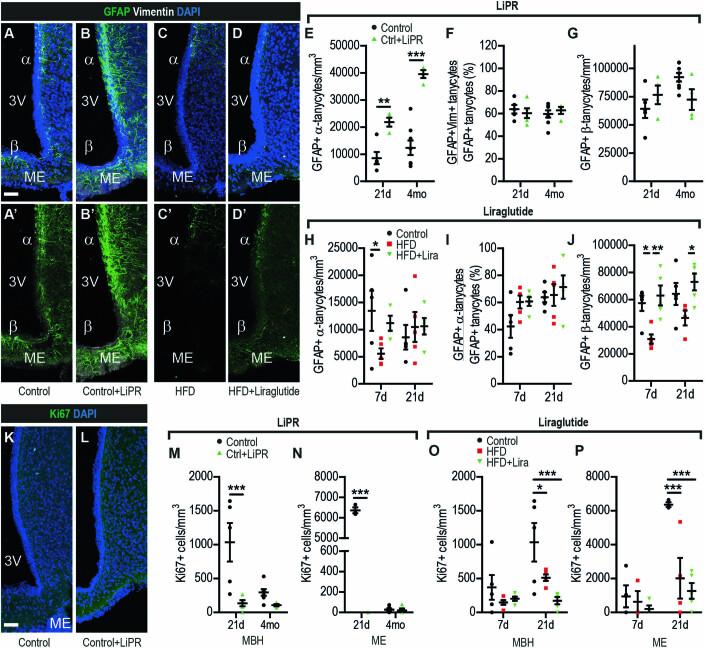
Hypothalamic Adult Neurogenesis (hAN) has been implicated in regulating energy homeostasis. Adult-generated neurons and adult Neural Stem Cells (aNSCs) in the hypothalamus control food intake and body weight. Conversely, diet-induced obesity (DIO) by high fat diets (HFD) exerts adverse influence on hAN. However, the effects of anti-obesity compounds on hAN are not known. To address this, we administered a lipidized analogue of an anti-obesity neuropeptide, Prolactin Releasing Peptide (PrRP), so-called LiPR, to mice. In the HFD context, LiPR rescued the survival of adult-born hypothalamic neurons and increased the number of aNSCs by reducing their activation. LiPR also rescued the reduction of immature hippocampal neurons and modulated calcium dynamics in iPSC-derived human neurons. In addition, some of these neurogenic effects were exerted by another anti-obesity compound, Liraglutide. These results show for the first time that anti-obesity neuropeptides influence adult neurogenesis and suggest that the neurogenic process can serve as a target of anti-obesity pharmacotherapy.

摘要

下丘脑成人神经发生(hAN)被认为与调节能量平衡有关。下丘脑产生的神经元和成人神经干细胞(aNSCs)控制食物摄入和体重。相反,高脂肪饮食(HFD)引起的饮食诱导肥胖(DIO)对 hAN 产生不利影响。然而,抗肥胖化合物对 hAN 的影响尚不清楚。为了解决这个问题,我们给小鼠注射了一种抗肥胖神经肽促乳素释放肽(PrRP)的脂质化类似物,称为 LiPR。在 HFD 环境下,LiPR 通过减少激活来挽救成年产生的下丘脑神经元的存活并增加 aNSCs 的数量。LiPR 还挽救了不成熟海马神经元数量的减少,并调节了 iPSC 衍生的人类神经元中的钙动力学。此外,这些神经发生效应中的一些是由另一种抗肥胖化合物利拉鲁肽引起的。这些结果首次表明,抗肥胖神经肽会影响成人神经发生,并表明神经发生过程可以作为抗肥胖药物治疗的靶点。

https://cdn.ncbi.nlm.nih.gov/pmc/blobs/6543/10897398/3f1c365ecf2a/44319_2023_16_Fig1_HTML.jpg

文献AI研究员

20分钟写一篇综述,助力文献阅读效率提升50倍。

立即体验

用中文搜PubMed

大模型驱动的PubMed中文搜索引擎

马上搜索

文档翻译

学术文献翻译模型,支持多种主流文档格式。

立即体验