Suppr超能文献

STING 的保守离子通道功能介导非典型自噬和细胞死亡。

A conserved ion channel function of STING mediates noncanonical autophagy and cell death.

机构信息

Xiangya School of Medicine, Central South University, Changsha, China.

Aging Institute, University of Pittsburgh School of Medicine/University of Pittsburgh Medical Center, Pittsburgh, PA, USA.

出版信息

EMBO Rep. 2024 Feb;25(2):544-569. doi: 10.1038/s44319-023-00045-x. Epub 2024 Jan 2.

Abstract

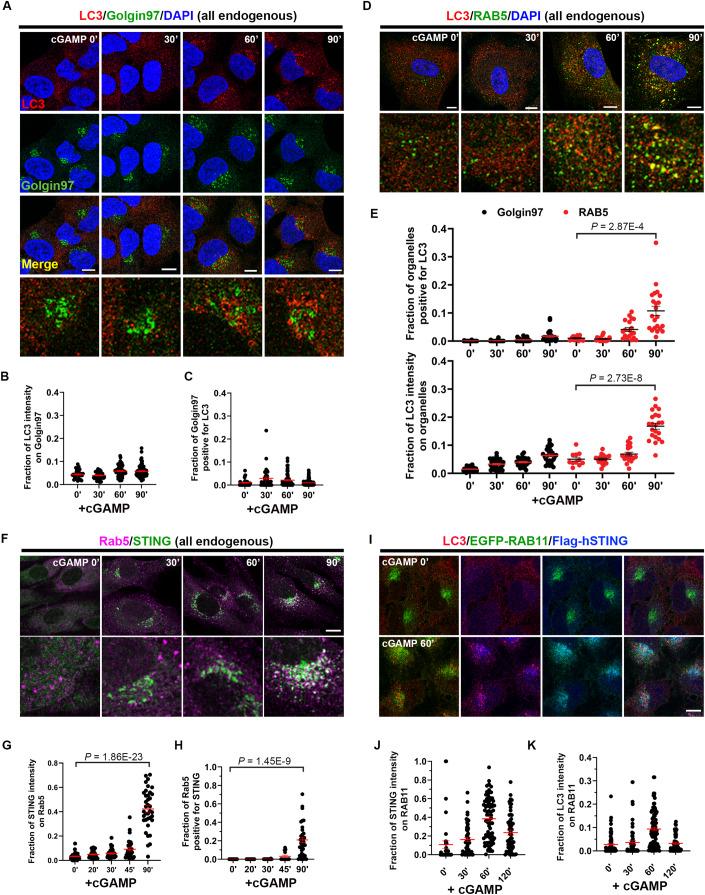
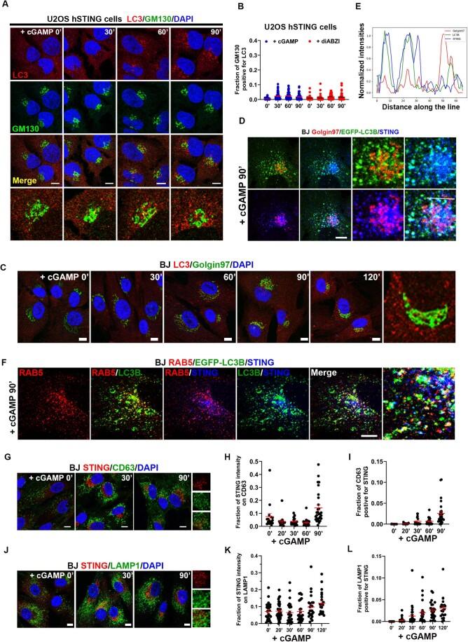
The cGAS/STING pathway triggers inflammation upon diverse cellular stresses such as infection, cellular damage, aging, and diseases. STING also triggers noncanonical autophagy, involving LC3 lipidation on STING vesicles through the V-ATPase-ATG16L1 axis, as well as induces cell death. Although the proton pump V-ATPase senses organelle deacidification in other contexts, it is unclear how STING activates V-ATPase for noncanonical autophagy. Here we report a conserved channel function of STING in proton efflux and vesicle deacidification. STING activation induces an electron-sparse pore in its transmembrane domain, which mediates proton flux in vitro and the deacidification of post-Golgi STING vesicles in cells. A chemical ligand of STING, C53, which binds to and blocks its channel, strongly inhibits STING-mediated proton flux in vitro. C53 fully blocks STING trafficking from the ER to the Golgi, but adding C53 after STING arrives at the Golgi allows for selective inhibition of STING-dependent vesicle deacidification, LC3 lipidation, and cell death, without affecting trafficking. The discovery of STING as a channel opens new opportunities for selective targeting of canonical and noncanonical STING functions.

摘要

cGAS/STING 通路在多种细胞应激下引发炎症,如感染、细胞损伤、衰老和疾病。STING 还触发非典型自噬,通过 V-ATPase-ATG16L1 轴在 STING 囊泡上进行 LC3 脂质化,以及诱导细胞死亡。虽然质子泵 V-ATPase 在其他情况下可以感知细胞器去酸化,但 STING 如何激活 V-ATPase 以进行非典型自噬尚不清楚。在这里,我们报告了 STING 在质子外排和囊泡去酸化中的保守通道功能。STING 激活诱导其跨膜域中的电子稀疏孔,该孔介导体外质子流以及细胞内高尔基后 STING 囊泡的去酸化。STING 的一种化学配体 C53 与 STING 结合并阻断其通道,强烈抑制体外 STING 介导的质子流。C53 完全阻止 STING 从 ER 到高尔基体的运输,但在 STING 到达高尔基体后添加 C53 允许选择性抑制 STING 依赖性囊泡去酸化、LC3 脂质化和细胞死亡,而不影响运输。STING 作为通道的发现为选择性靶向经典和非经典 STING 功能开辟了新的机会。

https://cdn.ncbi.nlm.nih.gov/pmc/blobs/3523/10897221/b4629a35ddd0/44319_2023_45_Fig1_HTML.jpg

文献AI研究员

20分钟写一篇综述,助力文献阅读效率提升50倍。

立即体验

用中文搜PubMed

大模型驱动的PubMed中文搜索引擎

马上搜索

文档翻译

学术文献翻译模型,支持多种主流文档格式。

立即体验