Suppr超能文献

猪繁殖与呼吸综合征病毒引发高尔基体碎片化介导的自噬以促进病毒自身复制。

Porcine reproductive and respiratory syndrome virus triggers Golgi apparatus fragmentation-mediated autophagy to facilitate viral self-replication.

作者信息

Zhao Shuang-Shuang, Qian Qisheng, Chen Xin-Xin, Lu Qingxia, Xing Guangxu, Qiao Songlin, Li Rui, Zhang Gaiping

机构信息

College of Veterinary Medicine, Jilin University, Changchun, Jilin, China.

Key Laboratory of Animal Immunology of the Ministry of Agriculture, Henan Provincial Key Laboratory of Animal Immunology, Henan Academy of Agricultural Sciences, Zhengzhou, Henan, China.

出版信息

J Virol. 2024 Feb 20;98(2):e0184223. doi: 10.1128/jvi.01842-23. Epub 2024 Jan 5.

Abstract

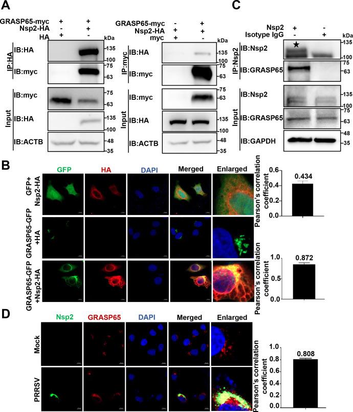
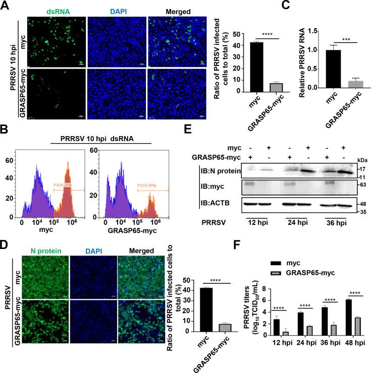
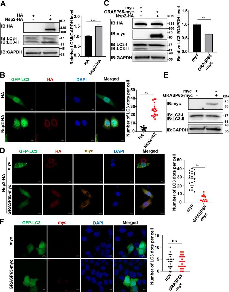
Macroautophagy/autophagy is a cellular degradation and recycling process that maintains the homeostasis of organisms. A growing number of studies have reported that autophagy participates in infection by a variety of viruses. Porcine reproductive and respiratory syndrome virus (PRRSV) causes severe financial losses to the global swine industry. Although much research has shown that PRRSV triggers autophagy for its own benefits, the exact molecular mechanisms involved in PRRSV-triggered autophagy remain to be fully elucidated. In the current study, we demonstrated that PRRSV infection significantly induced Golgi apparatus (GA) fragmentation, which promoted autophagy to facilitate viral self-replication. Mechanistically, PRRSV nonstructural protein 2 was identified to interact with and degrade the Golgi reassembly and stacking protein 65 dependent on its papain-like cysteine protease 2 activity, resulting in GA fragmentation. Upon GA fragmentation, GA-resident Ras-like protein in brain 2 was disassociated from Golgi matrix protein 130 and subsequently bound to unc-51 like autophagy activating kinase 1 (ULK1), which enhanced phosphorylation of ULK1 and promoted autophagy. Taken together, all these results expand the knowledge of PRRSV-triggered autophagy as well as PRRSV pathogenesis to support novel potential avenues for prevention and control of the virus. More importantly, these results provide the detailed mechanism of GA fragmentation-mediated autophagy, deepening the understanding of autophagic processes.IMPORTANCEPorcine reproductive and respiratory syndrome virus (PRRSV) infection results in a serious swine disease affecting pig farming worldwide. Despite that numerous studies have shown that PRRSV triggers autophagy for its self-replication, how PRRSV induces autophagy is incompletely understood. Here, we identify that PRRSV Nsp2 degrades GRASP65 to induce GA fragmentation, which dissociates RAB2 from GM130 and activates RAB2-ULK1-mediated autophagy to enhance viral replication. This work expands our understanding of PRRSV-induced autophagy and PRRSV replication, which is beneficial for anti-viral drug development.

摘要

巨自噬/自噬是一种维持生物体稳态的细胞降解和循环利用过程。越来越多的研究报道自噬参与多种病毒的感染。猪繁殖与呼吸综合征病毒(PRRSV)给全球养猪业造成了严重的经济损失。尽管许多研究表明PRRSV为自身利益触发自噬,但其触发自噬的确切分子机制仍有待充分阐明。在本研究中,我们证明PRRSV感染显著诱导高尔基体(GA)碎片化,这促进自噬以利于病毒自我复制。机制上,已确定PRRSV非结构蛋白2依赖其木瓜样半胱氨酸蛋白酶2活性与高尔基体重新组装和堆叠蛋白65相互作用并使其降解,导致GA碎片化。GA碎片化后,高尔基体驻留蛋白脑特异性Ras样蛋白2与高尔基体基质蛋白130解离,随后与unc-51样自噬激活激酶1(ULK1)结合,增强ULK1的磷酸化并促进自噬。综上所述,所有这些结果扩展了对PRRSV触发自噬以及PRRSV发病机制的认识,为病毒防控提供了新的潜在途径。更重要的是,这些结果提供了GA碎片化介导自噬的详细机制,加深了对自噬过程的理解。

重要性

猪繁殖与呼吸综合征病毒(PRRSV)感染导致一种严重的猪病,影响着全球养猪业。尽管众多研究表明PRRSV为自身复制触发自噬,但其如何诱导自噬尚不完全清楚。在此,我们发现PRRSV非结构蛋白2降解GRASP65以诱导GA碎片化,使RAB2与GM130解离并激活RAB2-ULK1介导的自噬以增强病毒复制。这项工作扩展了我们对PRRSV诱导自噬和PRRSV复制的理解,有利于抗病毒药物的开发。

https://cdn.ncbi.nlm.nih.gov/pmc/blobs/9c92/10878038/c06c73f5e4bb/jvi.01842-23.f001.jpg

文献AI研究员

20分钟写一篇综述,助力文献阅读效率提升50倍。

立即体验

用中文搜PubMed

大模型驱动的PubMed中文搜索引擎

马上搜索

文档翻译

学术文献翻译模型,支持多种主流文档格式。

立即体验