Suppr超能文献

肠道通过丙酸调节囊性纤维化小鼠模型中的炎症、系统细胞因子和微生物生态。

Intestinal modulates inflammation, systemic cytokines, and microbial ecology via propionate in a mouse model of cystic fibrosis.

机构信息

Department of Microbiology and Immunology, Geisel School of Medicine at Dartmouth, Hanover, USA.

Department of Pathology, Geisel School of Medicine at Dartmouth, Hanover, USA.

出版信息

mBio. 2024 Feb 14;15(2):e0314423. doi: 10.1128/mbio.03144-23. Epub 2024 Jan 5.

Abstract

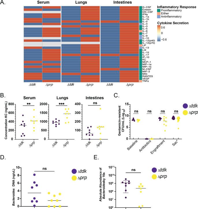
Persons with cystic fibrosis (CF), starting in early life, show intestinal microbiome dysbiosis characterized in part by a decreased relative abundance of the genus is a major producer of the intestinal short chain fatty acid propionate. We demonstrate here that cystic fibrosis transmembrane conductance regulator-defective (CFTR-/-) Caco-2 intestinal epithelial cells are responsive to the anti-inflammatory effects of propionate. Furthermore, isolates inhibit the IL-1β-induced inflammatory response of CFTR-/- Caco-2 intestinal epithelial cells and do so in a propionate-dependent manner. The introduction of supplemented stool from infants with cystic fibrosis into the gut of mice results in higher propionate in the stool as well as the reduction in several systemic pro-inflammatory cytokines. supplementation also reduced the fecal relative abundance of , indicating a potential interaction between these two microbes, consistent with previous clinical studies. For a propionate mutant in the mouse model, pro-inflammatory cytokine KC is higher in the airway and serum compared with the wild-type (WT) strain, with no significant difference in the absolute abundance of these two strains. Taken together, our data indicate the potential multiple roles of -derived propionate in the modulation of systemic and airway inflammation and mediating the intestinal ecology of infants and children with CF. The roles of and the propionate it produces may help explain the observed gut-lung axis in CF and could guide the development of probiotics to mitigate systemic and airway inflammation for persons with CF.IMPORTANCEThe composition of the gut microbiome in persons with CF is correlated with lung health outcomes, a phenomenon referred to as the gut-lung axis. Here, we demonstrate that the intestinal microbe decreases inflammation through the production of the short-chain fatty acid propionate. Supplementing the levels of in an animal model of CF is associated with reduced systemic inflammation and reduction in the relative abundance of the opportunistically pathogenic group / in the gut. Taken together, these data demonstrate a key role for and microbially produced propionate in modulating inflammation, gut microbial ecology, and the gut-lung axis in cystic fibrosis. These data support the role of as a potential probiotic in CF.

摘要

患有囊性纤维化(CF)的人从生命早期开始就表现出肠道微生物组失调,其特征部分是属的相对丰度降低,是肠道短链脂肪酸丙酸的主要产生者。我们在这里证明,囊性纤维化跨膜电导调节因子缺陷(CFTR-/-)Caco-2 肠上皮细胞对丙酸的抗炎作用有反应。此外,分离株抑制 CFTR-/-Caco-2 肠上皮细胞中 IL-1β诱导的炎症反应,并且以依赖丙酸的方式进行。将来自囊性纤维化婴儿的补充粪便引入 小鼠的肠道会导致粪便中丙酸含量增加,并减少几种全身性促炎细胞因子。补充也降低了粪便中相对丰度,表明这两种微生物之间存在潜在相互作用,与先前的临床研究一致。在 CF 小鼠模型中,丙酸突变体气道和血清中的促炎细胞因子 KC 高于野生型(WT)株,这两种菌株的绝对丰度没有显著差异。总之,我们的数据表明丙酸衍生自的潜在多种作用在调节全身和气道炎症以及介导 CF 婴儿和儿童的肠道生态中。和它产生的丙酸的作用可能有助于解释 CF 中观察到的肠-肺轴,并为减轻 CF 患者的全身和气道炎症指导益生菌的开发。

重要性 CF 患者肠道微生物组的组成与肺部健康结果相关,这种现象称为肠-肺轴。在这里,我们证明肠道微生物 通过产生短链脂肪酸丙酸来减少炎症。在 CF 的动物模型中补充水平与全身性炎症减少和肠道中机会致病群/相对丰度降低有关。综上所述,这些数据表明在 CF 中,在调节炎症、肠道微生物生态学和肠-肺轴方面,和微生物产生的丙酸起着关键作用。这些数据支持作为 CF 中潜在益生菌的作用。

https://cdn.ncbi.nlm.nih.gov/pmc/blobs/5dab/10865972/3596c3cc6847/mbio.03144-23.f001.jpg

文献AI研究员

20分钟写一篇综述,助力文献阅读效率提升50倍。

立即体验

用中文搜PubMed

大模型驱动的PubMed中文搜索引擎

马上搜索

文档翻译

学术文献翻译模型,支持多种主流文档格式。

立即体验