Suppr超能文献

Akt 激活改善了阿尔茨海默病小鼠模型中海马依赖性记忆和活性依赖性突触蛋白合成的缺陷。

Akt activation ameliorates deficits in hippocampal-dependent memory and activity-dependent synaptic protein synthesis in an Alzheimer's disease mouse model.

机构信息

Centre for Brain Research, Indian Institute of Science, Bangalore, India.

Centre for Neuroscience, Indian Institute of Science, Bangalore, India.

出版信息

J Biol Chem. 2024 Feb;300(2):105619. doi: 10.1016/j.jbc.2023.105619. Epub 2024 Jan 3.

Abstract

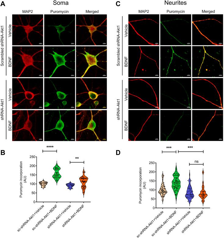
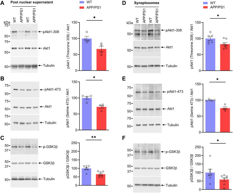
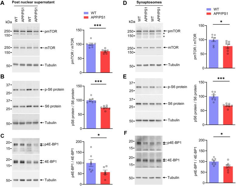
Protein kinase-B (Akt) and the mechanistic target of rapamycin (mTOR) signaling pathways are implicated in Alzheimer's disease (AD) pathology. Akt/mTOR signaling pathways, activated by external inputs, enable new protein synthesis at the synapse and synaptic plasticity. The molecular mechanisms impeding new protein synthesis at the synapse in AD pathogenesis remain elusive. Here, we aimed to understand the molecular mechanisms prior to the manifestation of histopathological hallmarks by characterizing Akt1/mTOR signaling cascades and new protein synthesis in the hippocampus of WT and amyloid precursor protein/presenilin-1 (APP/PS1) male mice. Intriguingly, compared to those in WT mice, we found significant decreases in pAkt1, pGSK3β, pmTOR, pS6 ribosomal protein, and p4E-BP1 levels in both post nuclear supernatant and synaptosomes isolated from the hippocampus of one-month-old (presymptomatic) APP/PS1 mice. In synaptoneurosomes prepared from the hippocampus of presymptomatic APP/PS1 mice, activity-dependent protein synthesis at the synapse was impaired and this deficit was sustained in young adults. In hippocampal neurons from C57BL/6 mice, downregulation of Akt1 precluded synaptic activity-dependent protein synthesis at the dendrites but not in the soma. In three-month-old APP/PS1 mice, Akt activator (SC79) administration restored deficits in memory recall and activity-dependent synaptic protein synthesis. C57BL/6 mice administered with an Akt inhibitor (MK2206) resulted in memory recall deficits compared to those treated with vehicle. We conclude that dysregulation of Akt1/mTOR and its downstream signaling molecules in the hippocampus contribute to memory recall deficits and loss of activity-dependent synaptic protein synthesis. In AD mice, however, Akt activation ameliorates deficits in memory recall and activity-dependent synaptic protein synthesis.

摘要

蛋白激酶-B(Akt)和雷帕霉素靶蛋白(mTOR)信号通路与阿尔茨海默病(AD)的病理有关。外部输入激活 Akt/mTOR 信号通路,使突触处能够进行新的蛋白质合成和突触可塑性。AD 发病机制中阻碍突触处新蛋白质合成的分子机制仍不清楚。在这里,我们旨在通过描述 WT 和淀粉样前体蛋白/早老素-1(APP/PS1)雄性小鼠海马体中的 Akt1/mTOR 信号级联和新蛋白质合成,来了解在出现组织病理学特征之前的分子机制。有趣的是,与 WT 小鼠相比,我们发现一个月大(无症状前)APP/PS1 小鼠海马体的核后上清液和突触体中 pAkt1、pGSK3β、pmTOR、pS6 核糖体蛋白和 p4E-BP1 水平显著降低。在从无症状前 APP/PS1 小鼠海马体制备的突触神经小体中,突触活性依赖性蛋白质合成受损,并且这种缺陷在年轻成年人中持续存在。在 C57BL/6 小鼠的海马神经元中,Akt1 的下调阻止了树突中的突触活性依赖性蛋白质合成,但不在胞体中。在三个月大的 APP/PS1 小鼠中,Akt 激活剂(SC79)给药恢复了记忆召回和活性依赖性突触蛋白合成的缺陷。与用载体处理的小鼠相比,用 Akt 抑制剂(MK2206)处理的 C57BL/6 小鼠导致记忆召回缺陷。我们得出结论,海马体中 Akt1/mTOR 及其下游信号分子的失调导致记忆召回缺陷和活性依赖性突触蛋白合成丧失。然而,在 AD 小鼠中,Akt 的激活改善了记忆召回和活性依赖性突触蛋白合成的缺陷。

https://cdn.ncbi.nlm.nih.gov/pmc/blobs/1352/10839450/9d3c92aed69f/gr1.jpg

文献AI研究员

20分钟写一篇综述,助力文献阅读效率提升50倍。

立即体验

用中文搜PubMed

大模型驱动的PubMed中文搜索引擎

马上搜索

文档翻译

学术文献翻译模型,支持多种主流文档格式。

立即体验