Suppr超能文献

开发一种新型的与二硫键错配相关的 lncRNA 标志物,用于预测透明细胞肾细胞癌的预后和免疫反应。

Development of a novel disulfidptosis-related lncRNA signature for prognostic and immune response prediction in clear cell renal cell carcinoma.

机构信息

Henan Provincial Key Laboratory of Kidney Disease and Immunology, Henan Provincial Clinical Research Center for Kidney Disease, Department of Nephrology, Henan Provincial People's Hospital, People's Hospital of Zhengzhou University, Zhengzhou, 450003, China.

Academy of Medical Sciences, Zhengzhou University, Zhengzhou, 450052, China.

出版信息

Sci Rep. 2024 Jan 5;14(1):624. doi: 10.1038/s41598-024-51197-2.

Abstract

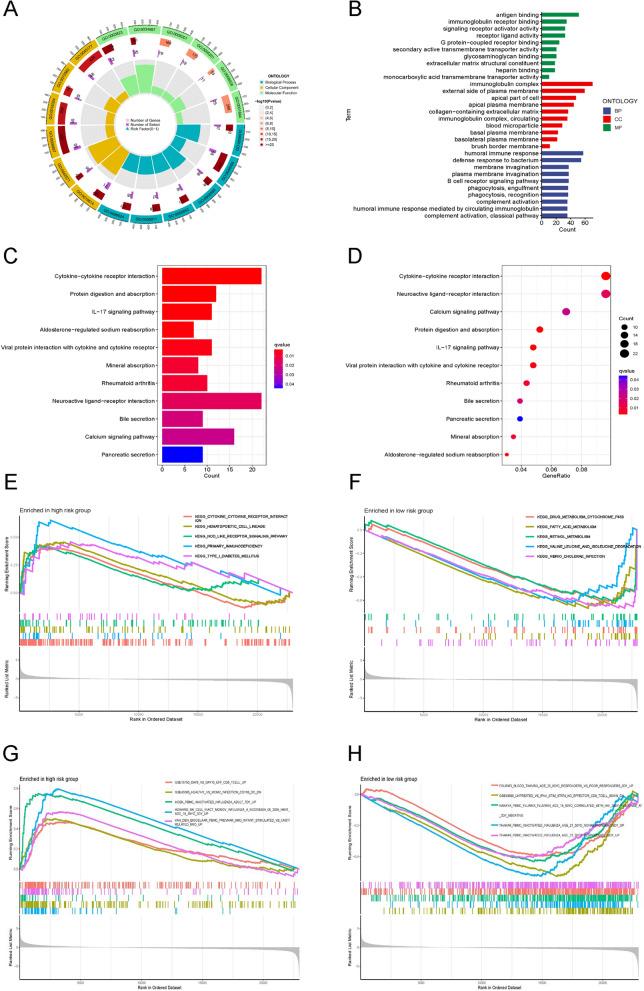
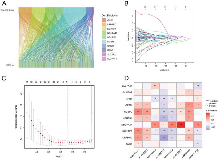
Disulfidptosis, a novel form of regulated cell death, occurs due to the aberrant accumulation of intracellular cystine and other disulfides. Moreover, targeting disulfidptosis could identify promising approaches for cancer treatment. Long non-coding RNAs (lncRNAs) are known to be critically implicated in clear cell renal cell carcinoma (ccRCC) development. Currently, the involvement of disulfidptosis-related lncRNAs in ccRCC is yet to be elucidated. This study primarily dealt with identifying and validating a disulfidptosis-related lncRNAs-based signature for predicting the prognosis and immune landscape of individuals with ccRCC. Clinical and RNA sequencing data of ccRCC samples were accessed from The Cancer Genome Atlas (TCGA) database. Pearson correlation analysis was conducted for the identification of the disulfidptosis-related lncRNAs. Additionally, univariate Cox regression analysis, Least Absolute Shrinkage and Selection Operator Cox regression, and stepwise multivariate Cox analysis were executed to develop a novel risk prognostic model. The prognosis-predictive capacity of the model was then assessed using an integrated method. Variation in biological function was noted using GO, KEGG, and GSEA. Additionally, immune cell infiltration, the tumor mutational burden (TMB), and tumor immune dysfunction and exclusion (TIDE) scores were calculated to investigate differences in the immune landscape. Finally, the expression of hub disulfidptosis-related lncRNAs was validated using qPCR. We established a novel signature comprised of eight lncRNAs that were associated with disulfidptosis (SPINT1-AS1, AL121944.1, AC131009.3, AC104088.3, AL035071.1, LINC00886, AL035587.2, and AC007743.1). Kaplan-Meier and receiver operating characteristic curves demonstrated the acceptable predictive potency of the model. The nomogram and C-index confirmed the strong correlation between the risk signature and clinical decision-making. Furthermore, immune cell infiltration analysis and ssGSEA revealed significantly different immune statuses among risk groups. TMB analysis revealed the link between the high-risk group and high TMB. It is worth noting that the cumulative effect of the patients belonging to the high-risk group and having elevated TMB led to decreased patient survival times. The high-risk group depicted greater TIDE scores in contrast with the low-risk group, indicating greater potential for immune escape. Finally, qPCR validated the hub disulfidptosis-related lncRNAs in cell lines. The established novel signature holds potential regarding the prognosis prediction of individuals with ccRCC as well as predicting their responses to immunotherapy.

摘要

二硫键细胞程序性死亡(Disulfidptosis)是一种新形式的细胞程序性死亡,是由于细胞内半胱氨酸和其他二硫键的异常积累引起的。此外,针对二硫键细胞程序性死亡的治疗可能是癌症治疗的一个有前途的方法。长链非编码 RNA(lncRNA)被认为与透明细胞肾细胞癌(ccRCC)的发展密切相关。目前,二硫键细胞程序性死亡相关的 lncRNA 在 ccRCC 中的作用尚不清楚。本研究主要致力于鉴定和验证一个基于二硫键细胞程序性死亡相关 lncRNA 的标志,以预测 ccRCC 患者的预后和免疫景观。从癌症基因组图谱(TCGA)数据库中获取 ccRCC 样本的临床和 RNA 测序数据。进行 Pearson 相关性分析以鉴定二硫键细胞程序性死亡相关的 lncRNA。此外,进行单变量 Cox 回归分析、最小绝对收缩和选择算子 Cox 回归以及逐步多变量 Cox 分析,以开发新的风险预后模型。然后使用综合方法评估模型的预后预测能力。使用 GO、KEGG 和 GSEA 研究生物功能的变化。此外,计算免疫细胞浸润、肿瘤突变负担(TMB)和肿瘤免疫功能障碍和排斥(TIDE)评分,以研究免疫景观的差异。最后,使用 qPCR 验证关键二硫键细胞程序性死亡相关 lncRNA 的表达。我们建立了一个由八个与二硫键细胞程序性死亡相关的 lncRNA 组成的新标志(SPINT1-AS1、AL121944.1、AC131009.3、AC104088.3、AL035071.1、LINC00886、AL035587.2 和 AC007743.1)。Kaplan-Meier 和接收器操作特征曲线表明该模型具有良好的预测能力。列线图和 C 指数证实了风险标志与临床决策之间的强相关性。此外,免疫细胞浸润分析和 ssGSEA 显示风险组之间的免疫状态存在显著差异。TMB 分析显示高危组与高 TMB 之间存在关联。值得注意的是,属于高危组且 TMB 升高的患者的累积效应导致患者生存时间缩短。高危组的 TIDE 评分高于低危组,表明其免疫逃逸潜力更大。最后,qPCR 验证了细胞系中二硫键相关 lncRNA 的关键作用。该新型标志物在预测 ccRCC 患者的预后以及预测其对免疫治疗的反应方面具有潜力。

https://cdn.ncbi.nlm.nih.gov/pmc/blobs/eac1/10770353/6c115739097e/41598_2024_51197_Fig1_HTML.jpg

文献AI研究员

20分钟写一篇综述,助力文献阅读效率提升50倍。

立即体验

用中文搜PubMed

大模型驱动的PubMed中文搜索引擎

马上搜索

文档翻译

学术文献翻译模型,支持多种主流文档格式。

立即体验