Suppr超能文献

基于 TDP-43 分层的人死后脊髓运动神经元单细胞蛋白质组学揭示肌萎缩侧索硬化症中的蛋白质动态变化。

TDP-43-stratified single-cell proteomics of postmortem human spinal motor neurons reveals protein dynamics in amyotrophic lateral sclerosis.

机构信息

Biogen, Inc., Cambridge, MA 02142, USA.

Department of Chemistry and Biochemistry, Brigham Young University, Provo, UT 84602, USA.

出版信息

Cell Rep. 2024 Jan 23;43(1):113636. doi: 10.1016/j.celrep.2023.113636. Epub 2024 Jan 5.

Abstract

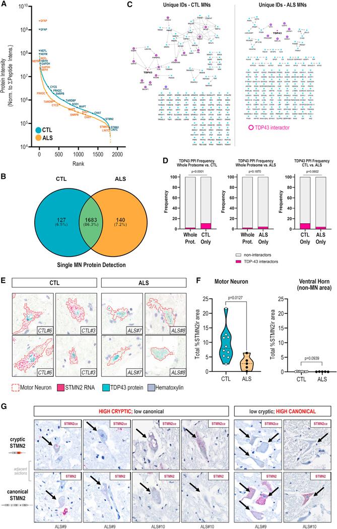
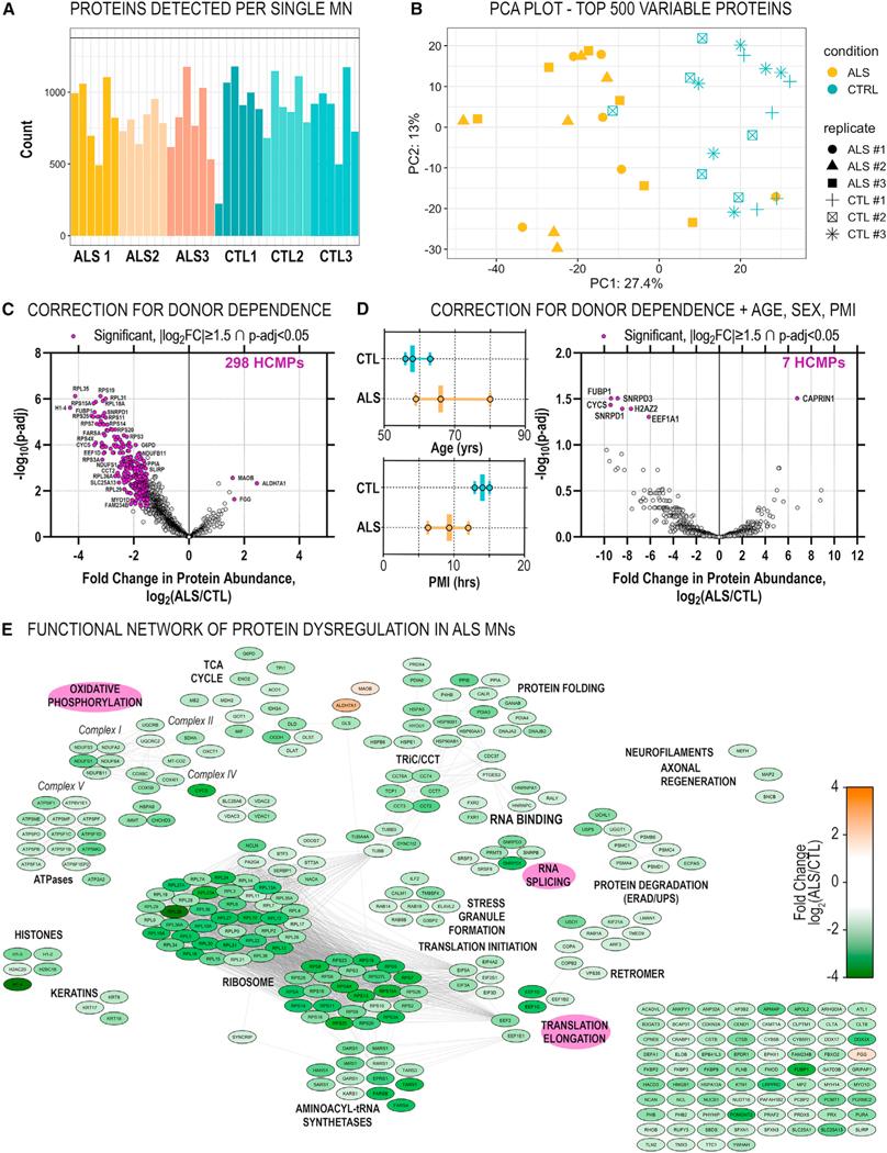
A limitation of conventional bulk-tissue proteome studies in amyotrophic lateral sclerosis (ALS) is the confounding of motor neuron (MN) signals by admixed non-MN proteins. Here, we leverage laser capture microdissection and nanoPOTS single-cell mass spectrometry-based proteomics to query changes in protein expression in single MNs from postmortem ALS and control tissues. In a follow-up analysis, we examine the impact of stratification of MNs based on cytoplasmic transactive response DNA-binding protein 43 (TDP-43)+ inclusion pathology on the profiles of 2,238 proteins. We report extensive overlap in differentially abundant proteins identified in ALS MNs with or without overt TDP-43 pathology, suggesting early and sustained dysregulation of cellular respiration, mRNA splicing, translation, and vesicular transport in ALS. Together, these data provide insights into proteome-level changes associated with TDP-43 proteinopathy and begin to demonstrate the utility of pathology-stratified trace sample proteomics for understanding single-cell protein dynamics in human neurologic diseases.

摘要

传统的肌萎缩侧索硬化症(ALS)大组织蛋白组学研究的一个局限性是混杂了运动神经元(MN)信号和混合的非 MN 蛋白。在这里,我们利用激光捕获显微切割和基于纳升电喷雾的单细胞质谱蛋白质组学技术,在死后 ALS 和对照组织中的单个 MN 中查询蛋白质表达的变化。在后续分析中,我们检查了基于细胞质转激活反应 DNA 结合蛋白 43(TDP-43)+包涵体病理学对 2238 种蛋白质谱的分层对 MN 的影响。我们报告了在 ALS MN 中鉴定出的差异丰富蛋白与明显的 TDP-43 病理学之间的广泛重叠,这表明 ALS 中细胞呼吸、mRNA 剪接、翻译和囊泡运输的早期和持续失调。这些数据共同提供了与 TDP-43 蛋白病相关的蛋白质组水平变化的见解,并开始证明基于病理学分层痕量样本蛋白质组学用于理解人类神经疾病中单细胞蛋白质动力学的实用性。

https://cdn.ncbi.nlm.nih.gov/pmc/blobs/7838/10926001/4e482cd533ff/nihms-1961509-f0001.jpg

相似文献

3
Selective Motor Neuron Resistance and Recovery in a New Inducible Mouse Model of TDP-43 Proteinopathy.
J Neurosci. 2016 Jul 20;36(29):7707-17. doi: 10.1523/JNEUROSCI.1457-16.2016.
9
GPNMB ameliorates mutant TDP-43-induced motor neuron cell death.
J Neurosci Res. 2017 Aug;95(8):1647-1665. doi: 10.1002/jnr.23999. Epub 2016 Dec 9.
10
Loss of Stathmin-2, a hallmark of TDP-43-associated ALS, causes motor neuropathy.
Cell Rep. 2022 Jun 28;39(13):111001. doi: 10.1016/j.celrep.2022.111001.

引用本文的文献

1
Comparing loss of individual fragile X proteins suggests strong links to cellular senescence and aging.
Cell Mol Life Sci. 2025 Oct 21;82(1):358. doi: 10.1007/s00018-025-05898-0.
5
RNA-binding proteins in ALS and FTD: from pathogenic mechanisms to therapeutic insights.
Mol Neurodegener. 2025 Jun 4;20(1):64. doi: 10.1186/s13024-025-00851-y.
7
Optogenetic induction of TDP-43 aggregation impairs neuronal integrity and behavior in Caenorhabditis elegans.
Transl Neurodegener. 2025 Apr 16;14(1):20. doi: 10.1186/s40035-025-00480-x.
8
Trends in Mass Spectrometry-Based Single-Cell Proteomics.
Anal Chem. 2025 Mar 25;97(11):5893-5907. doi: 10.1021/acs.analchem.5c00661. Epub 2025 Mar 16.
9
Mitochondrial respiratory complex IV deficiency recapitulates amyotrophic lateral sclerosis.
Nat Neurosci. 2025 Apr;28(4):748-756. doi: 10.1038/s41593-025-01896-4. Epub 2025 Mar 11.
10
Mass Spectrometry-based Solutions for Single-cell Proteomics.
Genomics Proteomics Bioinformatics. 2025 May 10;23(1). doi: 10.1093/gpbjnl/qzaf012.

本文引用的文献

2
Two FTD-ALS genes converge on the endosomal pathway to induce TDP-43 pathology and degeneration.
Science. 2022 Oct 7;378(6615):94-99. doi: 10.1126/science.abq7860. Epub 2022 Oct 6.
3
Trial of Antisense Oligonucleotide Tofersen for ALS.
N Engl J Med. 2022 Sep 22;387(12):1099-1110. doi: 10.1056/NEJMoa2204705.
4
Retromer dysfunction in amyotrophic lateral sclerosis.
Proc Natl Acad Sci U S A. 2022 Jun 28;119(26):e2118755119. doi: 10.1073/pnas.2118755119. Epub 2022 Jun 24.
5
Considerations about Hypoxic Changes in Neuraxis Tissue Injuries and Recovery.
Biomedicines. 2022 Feb 18;10(2):481. doi: 10.3390/biomedicines10020481.
6
TDP-43 represses cryptic exon inclusion in the FTD-ALS gene UNC13A.
Nature. 2022 Mar;603(7899):124-130. doi: 10.1038/s41586-022-04424-7. Epub 2022 Feb 23.
7
The neuronal retromer can regulate both neuronal and microglial phenotypes of Alzheimer's disease.
Cell Rep. 2022 Jan 18;38(3):110262. doi: 10.1016/j.celrep.2021.110262.
8
USP10 Inhibits Aberrant Cytoplasmic Aggregation of TDP-43 by Promoting Stress Granule Clearance.
Mol Cell Biol. 2022 Mar 17;42(3):e0039321. doi: 10.1128/MCB.00393-21. Epub 2022 Jan 10.
10
Dysregulation of the Retromer Complex in Brain Endothelial Cells Results in Accumulation of Phosphorylated Tau.
J Inflamm Res. 2021 Dec 29;14:7455-7465. doi: 10.2147/JIR.S342096. eCollection 2021.

文献AI研究员

20分钟写一篇综述,助力文献阅读效率提升50倍。

立即体验

用中文搜PubMed

大模型驱动的PubMed中文搜索引擎

马上搜索

文档翻译

学术文献翻译模型,支持多种主流文档格式。

立即体验