Suppr超能文献

基于单细胞图变换的稀有群体推断的多组学分析

MarsGT: Multi-omics analysis for rare population inference using single-cell graph transformer.

机构信息

School of Mathematics, Shandong University, Jinan, Shandong, 250100, China.

Department of Biomedical Informatics, College of Medicine, The Ohio State University, Columbus, OH, 43210, USA.

出版信息

Nat Commun. 2024 Jan 6;15(1):338. doi: 10.1038/s41467-023-44570-8.

Abstract

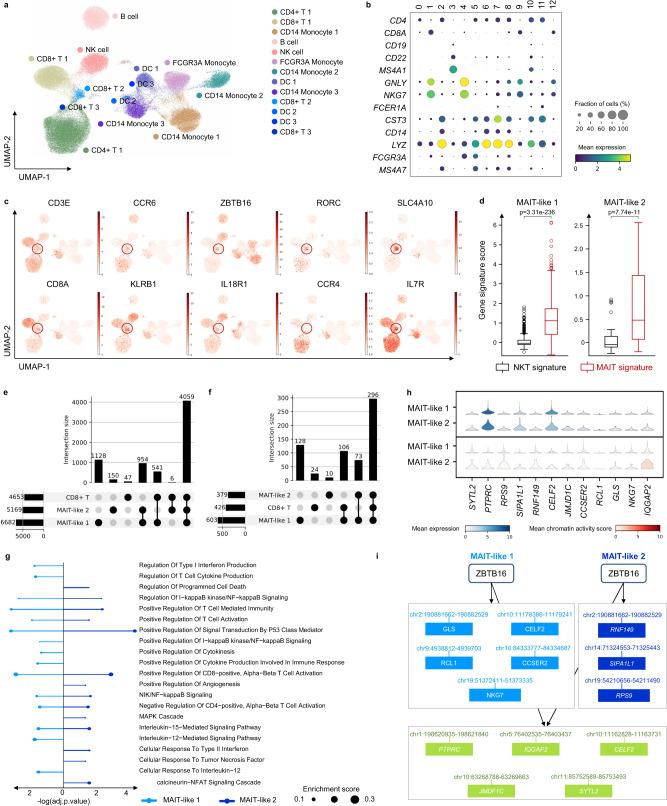
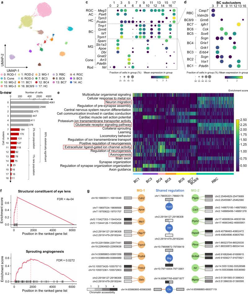
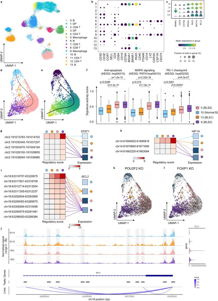
Rare cell populations are key in neoplastic progression and therapeutic response, offering potential intervention targets. However, their computational identification and analysis often lag behind major cell types. To fill this gap, we introduce MarsGT: Multi-omics Analysis for Rare population inference using a Single-cell Graph Transformer. It identifies rare cell populations using a probability-based heterogeneous graph transformer on single-cell multi-omics data. MarsGT outperforms existing tools in identifying rare cells across 550 simulated and four real human datasets. In mouse retina data, it reveals unique subpopulations of rare bipolar cells and a Müller glia cell subpopulation. In human lymph node data, MarsGT detects an intermediate B cell population potentially acting as lymphoma precursors. In human melanoma data, it identifies a rare MAIT-like population impacted by a high IFN-I response and reveals the mechanism of immunotherapy. Hence, MarsGT offers biological insights and suggests potential strategies for early detection and therapeutic intervention of disease.

摘要

稀有细胞群体在肿瘤进展和治疗反应中起着关键作用,为潜在的干预靶点提供了可能。然而,它们的计算识别和分析往往落后于主要细胞类型。为了填补这一空白,我们引入了 MarsGT:使用单细胞图转换器对稀有群体进行多组学分析的方法。它使用基于概率的异质图转换器对单细胞多组学数据进行稀有细胞群体识别。MarsGT 在识别 550 个模拟数据集和 4 个人类真实数据集的稀有细胞方面表现优于现有工具。在小鼠视网膜数据中,它揭示了罕见双极细胞和 Muller 胶质细胞亚群的独特亚群。在人类淋巴结数据中,MarsGT 检测到一种潜在的中间 B 细胞群体,可能作为淋巴瘤前体。在人类黑色素瘤数据中,它鉴定了一种罕见的 MAIT 样群体,该群体受到高 IFN-I 反应的影响,并揭示了免疫疗法的机制。因此,MarsGT 提供了生物学见解,并为疾病的早期检测和治疗干预提供了潜在策略。

https://cdn.ncbi.nlm.nih.gov/pmc/blobs/eeda/10771517/1371edb2593f/41467_2023_44570_Fig1_HTML.jpg

文献AI研究员

20分钟写一篇综述,助力文献阅读效率提升50倍。

立即体验

用中文搜PubMed

大模型驱动的PubMed中文搜索引擎

马上搜索

文档翻译

学术文献翻译模型,支持多种主流文档格式。

立即体验