Suppr超能文献

夏枯草多糖通过阻断Toll样受体介导的核因子κB激活来抑制单纯疱疹病毒感染。

Prunella vulgaris polysaccharide inhibits herpes simplex virus infection by blocking TLR-mediated NF-κB activation.

作者信息

Zhong Xuanlei, Zhang Yibo, Yuan Man, Xu Lin, Luo Xiaomei, Wu Rong, Xi Zhichao, Li Yang, Xu Hongxi

机构信息

School of Pharmacy, Shanghai University of Traditional Chinese Medicine, No. 1200, Cailun Road, Shanghai, 201203, China.

Engineering Research Center of Shanghai Colleges for TCM New Drug Discovery, Shanghai, China.

出版信息

Chin Med. 2024 Jan 8;19(1):6. doi: 10.1186/s13020-023-00865-y.

Abstract

BACKGROUND

Prunella vulgaris polysaccharide extracted by hot water and 30% ethanol precipitation (PVE30) was reported to possess potent antiviral effects against herpes simplex virus (HSV) infection. However, its anti-HSV mechanism has not yet been fully elucidated.

PURPOSE

This study aimed to investigate the potential mechanisms of PVE30 against HSV infection.

METHODS

Antiviral activity was evaluated by a plaque reduction assay, and the EC value was calculated. Immunofluorescence staining and heparin bead pull-down assays confirmed the interactions between PVE30 and viral glycoproteins. Real-time PCR was conducted to determine the mRNA levels of viral genes, including UL54, UL29, UL27, UL44, and US6, and the proinflammatory cytokines IL-6 and TNF-α. The protein expression of viral proteins (ICP27, ICP8, gB, gC, and gD), the activity of the TLR-NF-κB signalling pathway, and necroptotic-associated proteins were evaluated by Western blotting. The proportion of necroptotic cells was determined by flow cytometric analysis.

RESULTS

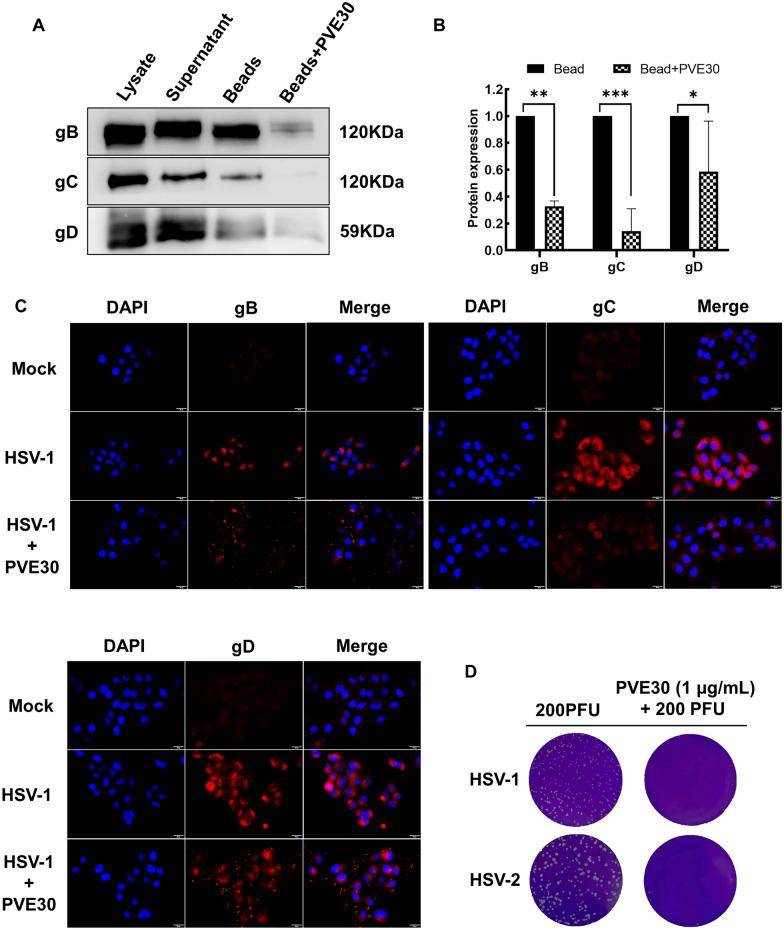
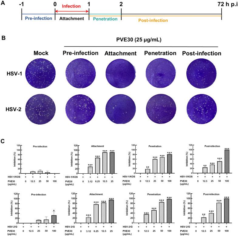
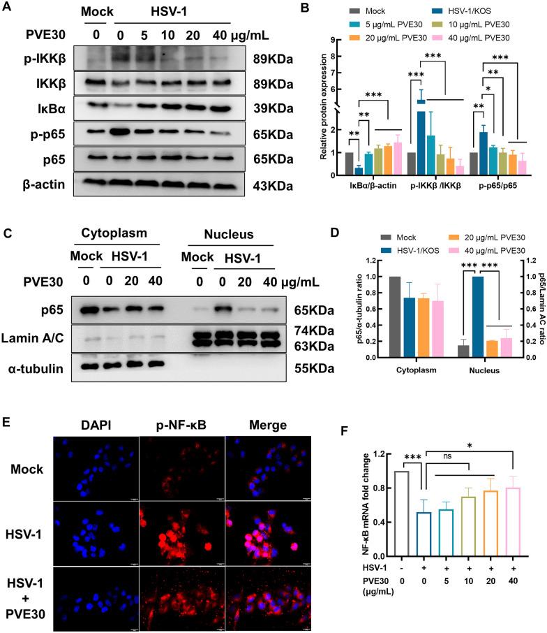
The P. vulgaris polysaccharide PVE30 was shown to compete with heparan sulfate for interaction with HSV surface glycoprotein B and gC, thus strongly inhibiting HSV attachment to cells. In addition, PVE30 downregulated the expression of IE genes, which subsequently downregulated the expression of E and L viral gene products, and thus effectively restricted the yield of progeny virus. Further investigation confirmed that PVE30 inhibited TLR2 and TLR3 signalling, leading to the effective suppression of NF-κB activation and IL-6 and TNF-α expression levels, and blocked HSV-1-induced necroptosis by reducing HSV-1-induced phosphorylation of MLKL.

CONCLUSION

Our results demonstrate that the P. vulgaris polysaccharide PVE30 is a potent anti-HSV agent that blocks TLR-mediated NF-κB activation.

摘要

背景

据报道,通过热水提取并用30%乙醇沉淀得到的夏枯草多糖(PVE30)对单纯疱疹病毒(HSV)感染具有强大的抗病毒作用。然而,其抗HSV机制尚未完全阐明。

目的

本研究旨在探讨PVE30抗HSV感染的潜在机制。

方法

通过蚀斑减少试验评估抗病毒活性,并计算EC值。免疫荧光染色和肝素珠下拉试验证实了PVE30与病毒糖蛋白之间的相互作用。进行实时PCR以确定病毒基因(包括UL54、UL29、UL27、UL44和US6)以及促炎细胞因子IL-6和TNF-α的mRNA水平。通过蛋白质印迹法评估病毒蛋白(ICP27、ICP8、gB、gC和gD)的蛋白表达、TLR-NF-κB信号通路的活性以及坏死性凋亡相关蛋白。通过流式细胞术分析确定坏死性凋亡细胞的比例。

结果

结果表明,夏枯草多糖PVE30与硫酸乙酰肝素竞争与HSV表面糖蛋白B和gC的相互作用,从而强烈抑制HSV对细胞的附着。此外,PVE30下调即刻早期(IE)基因的表达,随后下调早期(E)和晚期(L)病毒基因产物的表达,从而有效限制子代病毒的产生。进一步研究证实,PVE30抑制TLR2和TLR3信号传导,导致NF-κB激活以及IL-6和TNF-α表达水平受到有效抑制,并通过降低HSV-1诱导的混合谱系激酶结构域样蛋白(MLKL)磷酸化来阻断HSV-1诱导的坏死性凋亡。

结论

我们的结果表明,夏枯草多糖PVE30是一种有效的抗HSV药物,可阻断TLR介导的NF-κB激活。

https://cdn.ncbi.nlm.nih.gov/pmc/blobs/7f7d/10773030/e03b61437cc2/13020_2023_865_Fig1_HTML.jpg

文献AI研究员

20分钟写一篇综述,助力文献阅读效率提升50倍。

立即体验

用中文搜PubMed

大模型驱动的PubMed中文搜索引擎

马上搜索

文档翻译

学术文献翻译模型,支持多种主流文档格式。

立即体验