Suppr超能文献

唾液酸修饰的屋尘螨变应原Der p 2对人外周血单个核细胞发挥免疫调节作用。

Sialic acid-modified der p 2 allergen exerts immunomodulatory effects on human PBMCs.

作者信息

Keumatio Doungtsop Brigitte-Carole, Nardini Eleonora, Kalay Hakan, Versteeg Serge A, Lübbers Joyce, van Barneveld Gaby, Li Eveline R J, van Vliet Sandra J, van Ree Ronald, de Jong Esther C, van Kooyk Yvette

机构信息

Department of Molecular Cell Biology and Immunology, Amsterdam UMC location Vrije Universiteit Amsterdam, Amsterdam, The Netherlands.

Inflammatory Diseases Research Program, Amsterdam Institute for Infection and Immunity, Amsterdam, The Netherlands.

出版信息

J Allergy Clin Immunol Glob. 2023 Nov 20;3(1):100193. doi: 10.1016/j.jacig.2023.100193. eCollection 2024 Feb.

Abstract

BACKGROUND

House dust mite extract-based allergen immunotherapy (AIT) to treat house dust mite allergy is substantially effective but still presents some safety and efficacy concerns that warrant improvement. Several major allergen-based approaches to increase safety and efficacy of AIT have been proposed. One of them is the use of the group 2 allergen, Der p 2.

OBJECTIVE

We sought to investigate the immunomodulatory effects of sialic acid-modified major allergen recombinant Der p 2 (sia-rDer p 2) on PBMCs from healthy volunteers.

METHODS

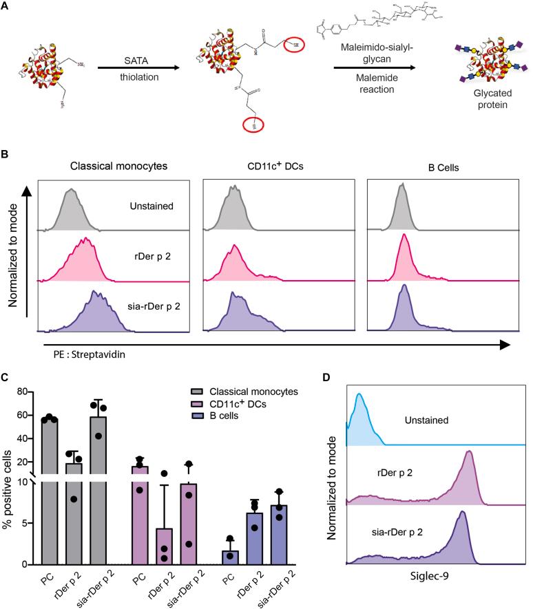
We activated PBMCs with anti-CD3/CD28 antibodies and incubated them at 37°C for 6 days in the presence or absence of either native rDer p 2 or α2-3 sialic acid-modified rDer p 2 (sia-rDer p 2). We assessed the changes in CD4 T-cell activation and proliferation by flow cytometry and changes in T-lymphocyte cytokine production in cell culture supernatant by ELISA.

RESULTS

We observed that PBMCs treated with sia-rDer p 2 presented with a markedly decreased expression of CD69 and an increased abundance of LAG-3 lymphocytes compared with cells treated with rDer p 2. Moreover, PBMCs treated with sia-rDer p 2 showed a reduced production of IL-4, IL-13, and IL-5 and displayed a higher IL-10/IL-5 ratio compared with rDer p 2-treated PBMCs.

CONCLUSIONS

We demonstrate that sia-rDer p 2 might be a safer option than native rDer p 2 for Der p 2-specific AIT. This is most relevant in the early phase of AIT that is often characterized by heightened T2 responses, because sia-rDer p 2 does not enhance the production of T2 cytokines.

摘要

背景

基于屋尘螨提取物的变应原免疫疗法(AIT)治疗屋尘螨过敏具有显著疗效,但仍存在一些安全性和有效性问题,值得改进。已提出几种基于主要变应原的方法来提高AIT的安全性和有效性。其中之一是使用2类变应原Der p 2。

目的

我们试图研究唾液酸修饰的主要变应原重组Der p 2(sia-rDer p 2)对健康志愿者外周血单个核细胞(PBMCs)的免疫调节作用。

方法

我们用抗CD3/CD28抗体激活PBMCs,并在有或无天然rDer p 2或α2-3唾液酸修饰的rDer p 2(sia-rDer p 2)存在的情况下,于37°C孵育6天。我们通过流式细胞术评估CD4 T细胞活化和增殖的变化,并通过酶联免疫吸附测定法评估细胞培养上清液中T淋巴细胞细胞因子产生的变化。

结果

我们观察到,与用rDer p 2处理的细胞相比,用sia-rDer p 2处理的PBMCs表现出CD69表达明显降低,LAG-3淋巴细胞丰度增加。此外,与用rDer p 2处理的PBMCs相比,用sia-rDer p 2处理的PBMCs显示IL-4、IL-13和IL-5的产生减少,并且IL-10/IL-5比值更高。

结论

我们证明,对于Der p 2特异性AIT,sia-rDer p 2可能比天然rDer p 2更安全。这在AIT的早期阶段最为相关,因为早期阶段通常以T2反应增强为特征,因为sia-rDer p 2不会增强T2细胞因子的产生。

https://cdn.ncbi.nlm.nih.gov/pmc/blobs/e90d/10770723/1cc75191680a/gr1.jpg

文献AI研究员

20分钟写一篇综述,助力文献阅读效率提升50倍。

立即体验

用中文搜PubMed

大模型驱动的PubMed中文搜索引擎

马上搜索

文档翻译

学术文献翻译模型,支持多种主流文档格式。

立即体验