Suppr超能文献

不同的结构基序对于 Tim17 在 线粒体中的靶向和导入是必需的。

Distinct structural motifs are necessary for targeting and import of Tim17 in mitochondrion.

机构信息

Department of Biochemistry, Cancer Biology, Neuroscience, and Pharmacology, Meharry Medical College, Nashville, Tennessee, USA.

Department of Microbiology, Immunology, and Physiology, Meharry Medical College, Nashville, Tennessee, USA.

出版信息

mSphere. 2024 Jan 30;9(1):e0055823. doi: 10.1128/msphere.00558-23. Epub 2024 Jan 9.

Abstract

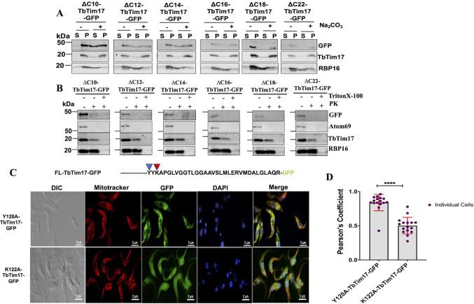
Nuclear-encoded mitochondrial proteins are correctly translocated to their proper sub-mitochondrial destination using location-specific mitochondrial targeting signals and via multi-protein import machineries (translocases) in the outer and inner mitochondrial membranes (TOM and TIMs, respectively). However, targeting signals of multi-pass Tims are less defined. Here, we report the characterization of the targeting signals of Tim17 (TbTim17), an essential component of the most divergent TIM complex. TbTim17 possesses a characteristic secondary structure including four predicted transmembrane (TM) domains in the center with hydrophilic N- and C-termini. After examining mitochondrial localization of various deletion and site-directed mutants of TbTim17 in using subcellular fractionation and confocal microscopy, we located at least two internal targeting signals (ITS): (i) within TM1 (31-50 AAs) and (ii) TM4 + loop 3 (120-136 AAs). Both signals are required for proper targeting and integration of TbTim17 in the membrane. Furthermore, a positively charged residue (K) is critical for mitochondrial localization of TbTim17. This is the first report of characterizing the ITS for a multipass inner membrane protein in a divergent eukaryote, like .IMPORTANCEAfrican trypanosomiasis (AT) is a deadly disease in human and domestic animals, caused by the parasitic protozoan . Therefore, AT is not only a concern for human health but also for economic development in the vast area of sub-Saharan Africa. possesses a single mitochondrion per cell that imports hundreds of nuclear-encoded mitochondrial proteins for its functions. Tim17 (TbTim17), an essential component of the TbTIM17 complex, is a nuclear-encoded protein; thus, it is necessary to be imported from the cytosol to form the TbTIM17 complex. Here, we demonstrated that the internal targeting signals within the transmembrane 1 (TM1) and TM4 with loop 3, and residue K122 are required collectively for import and integration of TbTim17 in the mitochondrion. This information could be utilized to block TbTim17 function and parasite growth.

摘要

核编码的线粒体蛋白使用特定于位置的线粒体靶向信号,并通过外膜和内膜中的多蛋白导入机制(转位酶)正确转移到适当的亚线粒体目的地(分别为 TOM 和 TIMs)。然而,多通道 Tim 的靶向信号不太明确。在这里,我们报告了 Tim17(TbTim17)靶向信号的特征,TbTim17 是最具差异的 TIM 复合物的重要组成部分。TbTim17 具有特征性的二级结构,包括中心的四个预测跨膜(TM)结构域和亲水的 N-和 C-末端。在用亚细胞分级分离和共焦显微镜检查 TbTim17 的各种缺失和定点突变体在 中的线粒体定位后,我们确定了至少两个内部靶向信号(ITS):(i)在 TM1(31-50 个氨基酸)内和(ii)TM4+环 3(120-136 个氨基酸)内。这两个信号都需要正确靶向和整合 TbTim17 到膜中。此外,带正电荷的残基(K)对 TbTim17 的线粒体定位至关重要。这是首次报道在一个像 这样的分化真核生物中描述多通道内膜蛋白的 ITS。

重要性

非洲锥虫病(AT)是人类和家畜的致命疾病,由寄生原生动物 引起。因此,AT 不仅是人类健康的一个关注点,也是撒哈拉以南非洲广大地区经济发展的一个关注点。 每个细胞拥有一个线粒体,它为其功能进口数百种核编码的线粒体蛋白。TbTim17(TbTim17)是 TbTIM17 复合物的必需组成部分,是一种核编码蛋白;因此,它需要从细胞质中导入以形成 TbTIM17 复合物。在这里,我们证明了跨膜 1(TM1)和 TM4 内的内部靶向信号与环 3以及残基 K122 共同需要用于 TbTim17 在 线粒体中的导入和整合。这些信息可以用于阻止 TbTim17 功能和寄生虫生长。

https://cdn.ncbi.nlm.nih.gov/pmc/blobs/df0f/10871166/bcff8fed6851/msphere.00558-23.f001.jpg

文献AI研究员

20分钟写一篇综述,助力文献阅读效率提升50倍。

立即体验

用中文搜PubMed

大模型驱动的PubMed中文搜索引擎

马上搜索

文档翻译

学术文献翻译模型,支持多种主流文档格式。

立即体验