Suppr超能文献

给予乳酸盐可改善铁过载小鼠模型的实验室参数。

Lactate administration improves laboratory parameters in murine models of iron overload.

机构信息

Medical Science and Technology Innovation Center, Shandong First Medical University and Shandong Academy of Medical Sciences, Jinan, China.

State Key Laboratory of Environmental Chemistry and Ecotoxicology, Research Center for Eco-Environmental Sciences, Chinese Academy of Sciences, Beijing, China.

出版信息

Blood. 2024 Mar 14;143(11):1045-1049. doi: 10.1182/blood.2023021695.

Abstract

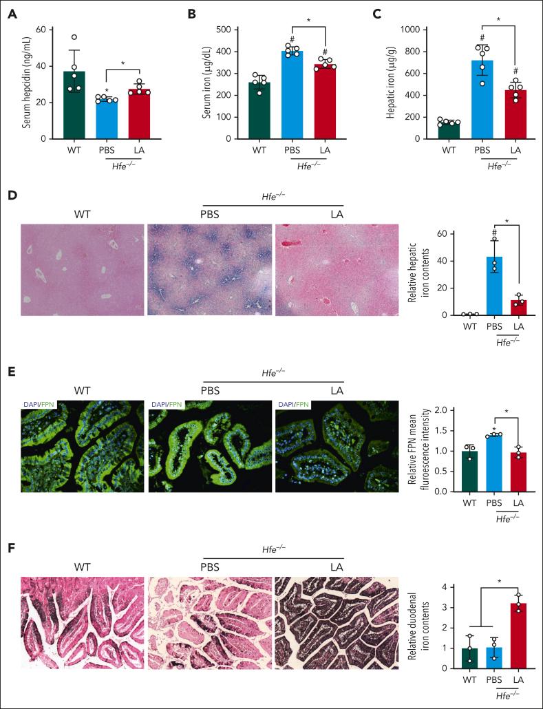
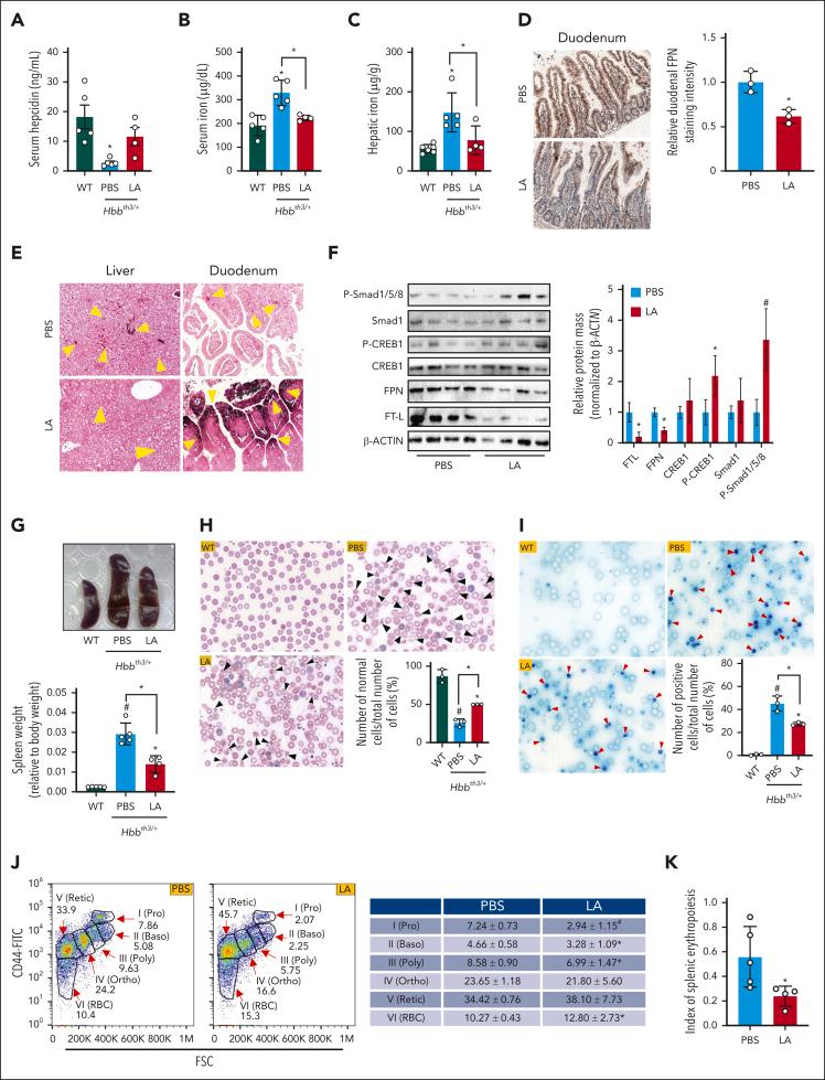
Current iron overload therapeutics have inherent drawbacks including perpetuated low hepcidin. Here, we unveiled that lactate, a potent hepcidin agonist, effectively reduced serum and hepatic iron levels in mouse models of iron overload with an improved erythropoiesis in β-thalassemic mice.

摘要

目前的铁过载治疗方法存在固有缺陷,包括持续低水平的血红素。在这里,我们揭示了乳酸,一种有效的血红素激动剂,可有效降低铁过载小鼠模型的血清和肝脏铁水平,并改善β-地中海贫血小鼠的红细胞生成。

https://cdn.ncbi.nlm.nih.gov/pmc/blobs/a68e/10950472/ca8856abdb85/BLOOD_BLD-2023-021695-gr1a.jpg

文献AI研究员

20分钟写一篇综述,助力文献阅读效率提升50倍。

立即体验

用中文搜PubMed

大模型驱动的PubMed中文搜索引擎

马上搜索

文档翻译

学术文献翻译模型,支持多种主流文档格式。

立即体验