Suppr超能文献

触角和喙的转录组比较分析揭示了 在取食状态依赖的化学感觉基因 。

Comparative transcriptome analysis of the antenna and proboscis reveals feeding state-dependent chemosensory genes in .

机构信息

State Key Laboratory for Biology of Plant Diseases and Insect Pests, Institute of Plant Protection, Chinese Academy of Agricultural Sciences, Beijing 100193, People's Republic of China.

Shenzhen Branch, Guangdong Laboratory for Lingnan Modern Agriculture, Genome Analysis Laboratory of the Ministry of Agriculture, Agricultural Genomics Institute at Shenzhen, Chinese Academy of Agricultural Sciences, Shenzhen 518120, People's Republic of China.

出版信息

Open Biol. 2024 Jan;14(1):230208. doi: 10.1098/rsob.230208. Epub 2024 Jan 10.

Abstract

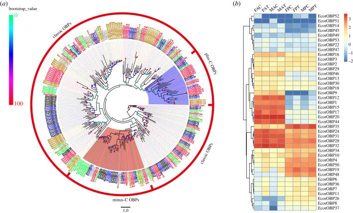
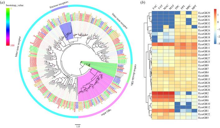
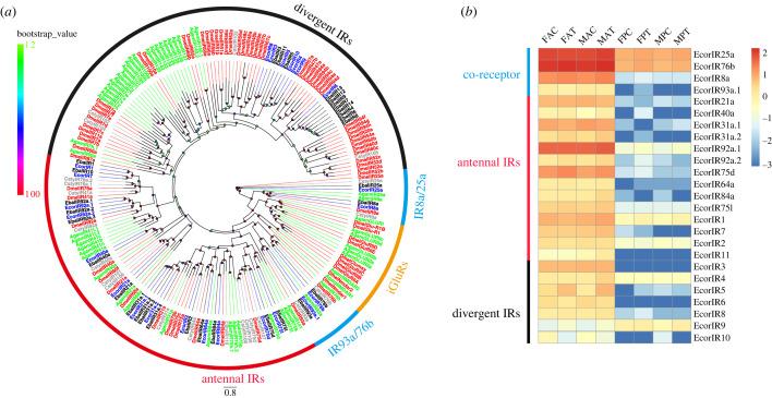
The physiological state of an insect can affect its olfactory system. However, the molecular mechanism underlying the effect of nutrition-dependent states on odour-guided behaviours in hoverflies remains unclear. In this study, comparative transcriptome analysis of the antenna and proboscis from under different feeding states was conducted. Compared with the previously published antennal transcriptome, a total of 32 novel chemosensory genes were identified, including 4 ionotropic receptors, 17 gustatory receptors, 9 odorant binding proteins and 2 chemosensory proteins. Analysis of differences in gene expression between different feeding states in male and female antennae and proboscises revealed that the expression levels of chemosensory genes were impacted by feeding state. For instance, the expression levels of in female antennae, in female proboscis, and , , and in male antennae were significantly upregulated after feeding. On the other hand, the expression levels of in male proboscis and in male antennae were significantly downregulated. These findings suggest that nutritional state plays a role in the adaptation of hoverflies' olfactory system to food availability. Overall, our study provides important insights into the plasticity and adaptation of chemosensory systems in hoverflies.

摘要

昆虫的生理状态会影响其嗅觉系统。然而,营养依赖状态对食蚜蝇嗅觉引导行为影响的分子机制尚不清楚。在这项研究中,对不同取食状态下的触角和喙进行了比较转录组分析。与之前发表的触角转录组相比,共鉴定出 32 个新的化学感觉基因,包括 4 个离子型受体、17 个味觉受体、9 个气味结合蛋白和 2 个化学感觉蛋白。分析雌雄触角和喙不同取食状态下基因表达的差异表明,取食状态会影响化学感觉基因的表达水平。例如,在雌性触角中, 、 在雌性喙中, 、 、 、 在雄性触角中的表达水平在取食后显著上调。另一方面, 在雄性喙和 在雄性触角中的表达水平显著下调。这些发现表明,营养状态在食蚜蝇嗅觉系统对食物可用性的适应中起作用。总的来说,我们的研究为食蚜蝇化学感觉系统的可塑性和适应性提供了重要的见解。

https://cdn.ncbi.nlm.nih.gov/pmc/blobs/7335/10776234/10106cb6f5b8/rsob230208f01.jpg

文献AI研究员

20分钟写一篇综述,助力文献阅读效率提升50倍。

立即体验

用中文搜PubMed

大模型驱动的PubMed中文搜索引擎

马上搜索

文档翻译

学术文献翻译模型,支持多种主流文档格式。

立即体验