Suppr超能文献

转录因子Tcf21调节膀胱大小和分化。

Transcription factor Tcf21 modulates urinary bladder size and differentiation.

作者信息

Mann Elizabeth A, Mogle Melissa S, Park Joo-Seop, Reddy Pramod

机构信息

Division of Pediatric Urology, Cincinnati Children's Hospital Medical Center, Cincinnati, Ohio, USA.

Division of Nephrology and Hypertension, Northwestern University Feinberg School of Medicine, Chicago, Illinois, USA.

出版信息

Dev Growth Differ. 2024 Feb;66(2):106-118. doi: 10.1111/dgd.12906. Epub 2024 Jan 10.

Abstract

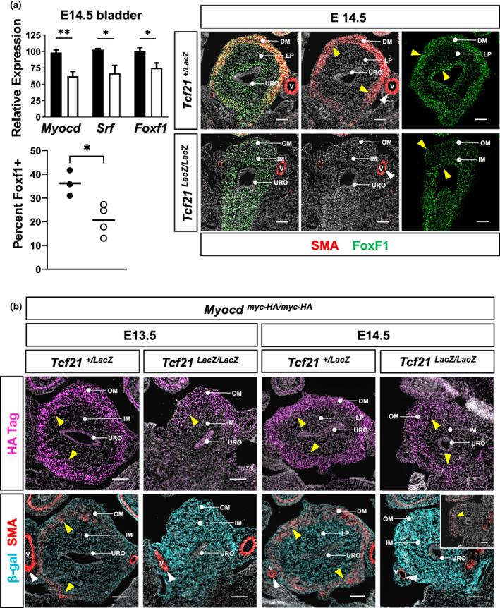
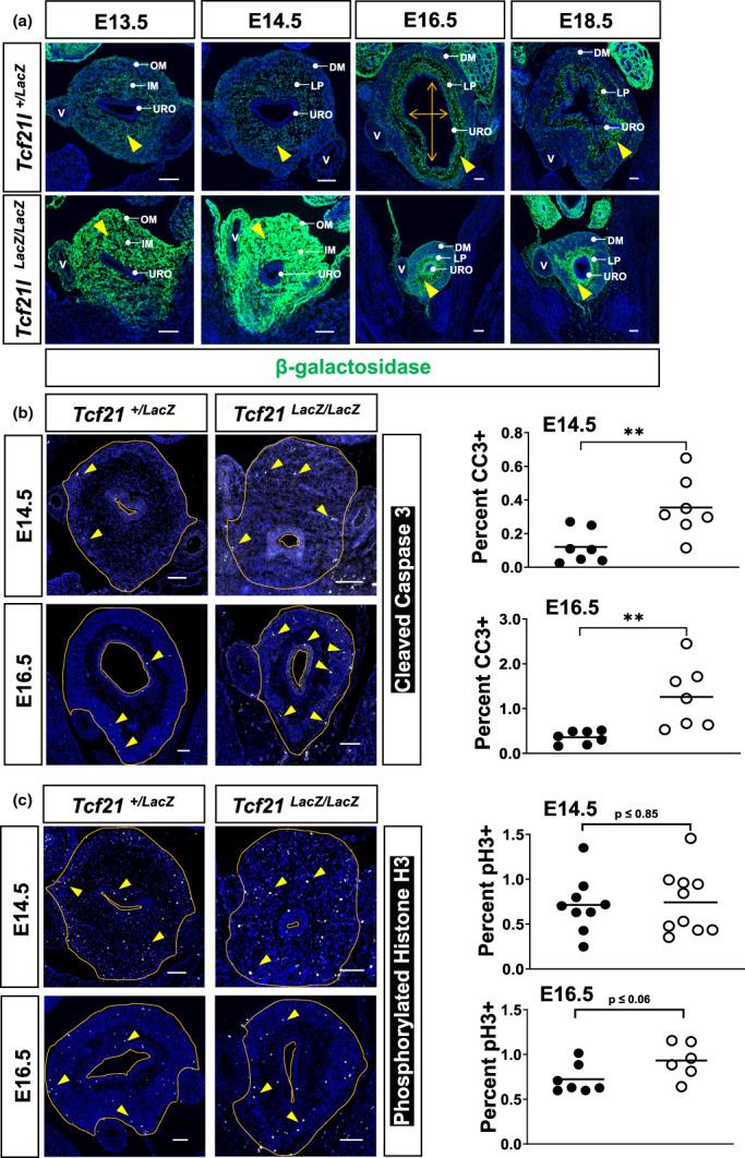
Urinary bladder organogenesis requires coordinated cell growth, specification, and patterning of both mesenchymal and epithelial compartments. Tcf21, a gene that encodes a helix-loop-helix transcription factor, is specifically expressed in the mesenchyme of the bladder during development. Here we show that Tcf21 is required for normal development of the bladder. We found that the bladders of mice lacking Tcf21 were notably hypoplastic and that the Tcf21 mutant mesenchyme showed increased apoptosis. There was also a marked delay in the formation of visceral smooth muscle, accompanied by a defect in myocardin (Myocd) expression. Interestingly, there was also a marked delay in the formation of the basal cell layer of the urothelium, distinguished by diminished expression of Krt5 and Krt14. Our findings suggest that Tcf21 regulates the survival and differentiation of mesenchyme cell-autonomously and the maturation of the adjacent urothelium non-cell-autonomously during bladder development.

摘要

膀胱器官发生需要间充质和上皮细胞区室的协调细胞生长、特化和模式形成。Tcf21是一个编码螺旋-环-螺旋转录因子的基因,在发育过程中特异性表达于膀胱间充质。在此我们表明,Tcf21是膀胱正常发育所必需的。我们发现,缺乏Tcf21的小鼠膀胱明显发育不全,且Tcf21突变间充质显示凋亡增加。内脏平滑肌形成也有明显延迟,伴有心肌素(Myocd)表达缺陷。有趣的是,尿路上皮基底细胞层的形成也有明显延迟,其特征是Krt5和Krt14表达减少。我们的研究结果表明,Tcf21在膀胱发育过程中自主调节间充质细胞的存活和分化,并非自主调节相邻尿路上皮的成熟。

https://cdn.ncbi.nlm.nih.gov/pmc/blobs/496d/11457511/69e5c055558d/DGD-66-106-g002.jpg

文献AI研究员

20分钟写一篇综述,助力文献阅读效率提升50倍。

立即体验

用中文搜PubMed

大模型驱动的PubMed中文搜索引擎

马上搜索

文档翻译

学术文献翻译模型,支持多种主流文档格式。

立即体验