Suppr超能文献

五指山猪的基因选择及其在抑制骨骼肌生长发育的同时减轻肝脏和脾脏炎症的作用

The Genetic Selection of and Reduce Inflammation of Liver and Spleen While Restraining the Growth and Development of Skeletal Muscle in Wuzhishan Pigs.

作者信息

Ren Yuwei, Wang Feng, Sun Ruiping, Zheng Xinli, Liu Yuanyuan, Lin Yanning, Hong Lingling, Huang Xiaoxian, Chao Zhe

机构信息

Key Laboratory of Tropical Animal Breeding and Disease Research, Institute of Animal Science and Veterinary Medicine, Hainan Academy of Agricultural Sciences, Haikou 571100, China.

College of Veterinary Medicine, Xinjiang Agricultural University, Urumqi 830052, China.

出版信息

Animals (Basel). 2024 Jan 4;14(1):174. doi: 10.3390/ani14010174.

Abstract

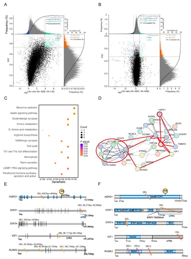
Wuzhishan (WZS) pigs, which are minipigs native to Hainan Province in China, are characterized by strong resistance to extreme hot temperatures and humidity. The relationship between their immune response and growth still needs to be clarified. In this study, we used whole genome sequencing (WGS) to detect variations within 37 WZS pigs, 32 Large White (LW) pigs, and 22 Xiangxi black (XXB) pigs, and ~2.49 GB of SNPs were obtained. These data were combined with those of two other pig breeds, and it was found that most of the genes detected (354) were located within the distinct genetic regions between WZS pigs and LW pigs. The network that was constructed using these genes represented a center including 12 hub genes, five of which had structural variations (SVs) within their regulatory regions. Furthermore, RNA-seq and RT-qPCR data for 12 genes were primarily consistent in liver, spleen, and LDM tissues. Notably, the expression of HSPs ( and ) was higher while that of most genes involved in the JAK3-STAT pathway were lower in liver tissue of WZS pigs, compared with LW pigs. This likely not only reduced inflammation-related immune response but also impaired their growth. Our findings demonstrated the role of HSPs in the connection between inflammation and growth rate, while also providing the fundamental genetic selection of the adaptability of WZS pigs.

摘要

五指山(WZS)猪是原产于中国海南省的小型猪,其特点是对极端高温和高湿度具有很强的抵抗力。它们的免疫反应与生长之间的关系仍有待阐明。在本研究中,我们使用全基因组测序(WGS)检测了37头五指山猪、32头大白(LW)猪和22头湘西黑(XXB)猪的变异,共获得了约2.49GB的单核苷酸多态性(SNP)数据。这些数据与另外两个猪品种的数据相结合,发现检测到的大多数基因(354个)位于五指山猪和大白猪不同的遗传区域内。利用这些基因构建的网络有一个包含12个枢纽基因的中心,其中5个在其调控区域内有结构变异(SV)。此外,12个基因的RNA测序和逆转录定量聚合酶链反应(RT-qPCR)数据在肝脏、脾脏和背最长肌(LDM)组织中基本一致。值得注意的是,与大白猪相比,五指山猪肝脏组织中热休克蛋白(HSPs)( 和 )的表达较高,而参与JAK3-STAT途径的大多数基因的表达较低。这可能不仅降低了炎症相关的免疫反应,还损害了它们的生长。我们的研究结果证明了热休克蛋白在炎症与生长速率之间联系中的作用,同时也为五指山猪适应性的基础遗传选择提供了依据。

https://cdn.ncbi.nlm.nih.gov/pmc/blobs/d210/10777996/3a38bf5b79ec/animals-14-00174-g001.jpg

文献AI研究员

20分钟写一篇综述,助力文献阅读效率提升50倍。

立即体验

用中文搜PubMed

大模型驱动的PubMed中文搜索引擎

马上搜索

文档翻译

学术文献翻译模型,支持多种主流文档格式。

立即体验