Suppr超能文献

利用小分子BRD4和CDK9抑制剂联合对缺乏半胱天冬酶-8表达的高级别浆液性卵巢癌细胞进行协同致敏以增强化疗效果

Synergistic Sensitization of High-Grade Serous Ovarian Cancer Cells Lacking Caspase-8 Expression to Chemotherapeutics Using Combinations of Small-Molecule BRD4 and CDK9 Inhibitors.

作者信息

Gasimli Khayal, Raab Monika, Mandal Ranadip, Krämer Andrea, Peña-Llopis Samuel, Tahmasbi Rad Morva, Becker Sven, Strebhardt Klaus, Sanhaji Mourad

机构信息

Department of Gynecology, University Hospital Frankfurt am Main, 60590 Frankfurt am Main, Germany.

Translational Genomics, Department of Ophthalmology, University Hospital Essen, 45147 Essen, Germany.

出版信息

Cancers (Basel). 2023 Dec 24;16(1):107. doi: 10.3390/cancers16010107.

Abstract

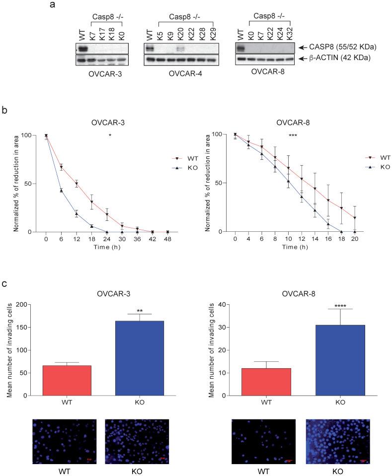
Ovarian cancer is one of the most lethal gynecological cancers worldwide, with approximately 70% of cases diagnosed in advanced stages. This late diagnosis results from the absence of early warning symptoms and is associated with an unfavorable prognosis. A standard treatment entails a combination of primary chemotherapy with platinum and taxane agents. Tumor recurrence following first-line chemotherapy with Carboplatin and Paclitaxel is detected in 80% of advanced ovarian cancer patients, with disease relapse occurring within 2 years of initial treatment. Platinum-resistant ovarian cancer is one of the biggest challenges in treating patients. Second-line treatments involve PARP or VEGF inhibitors. Identifying novel biomarkers and resistance mechanisms is critical to overcoming resistance, developing newer treatment strategies, and improving patient survival. In this study, we have determined that low Caspase-8 expression in ovarian cancer patients leads to poor prognosis. High-Grade Serous Ovarian Cancer (HGSOC) cells lacking Caspase-8 expression showed an altered composition of the RNA Polymerase II-containing transcriptional elongation complex leading to increased transcriptional activity. Caspase-8 knockout cells display increased BRD4 expression and CDK9 activity and reduced sensitivities to Carboplatin and Paclitaxel. Based on our work, we are proposing three potential therapeutic approaches to treat advanced ovarian cancer patients who exhibit low Caspase-8 expression and resistance to Carboplatin and/or Paclitaxel-combinations of (1) Carboplatin with small-molecule BRD4 inhibitors; (2) Paclitaxel with small-molecule BRD4 inhibitors, and (3) small-molecule BRD4 and CDK9 inhibitors. In addition, we are also proposing two predictive markers of chemoresistance-BRD4 and pCDK9.

摘要

卵巢癌是全球最致命的妇科癌症之一,约70%的病例在晚期被诊断出来。这种晚期诊断是由于缺乏早期预警症状,且与不良预后相关。标准治疗方法是铂类和紫杉烷类药物联合进行一线化疗。80%的晚期卵巢癌患者在接受卡铂和紫杉醇一线化疗后会出现肿瘤复发,疾病复发发生在初始治疗的2年内。铂耐药卵巢癌是治疗患者面临的最大挑战之一。二线治疗包括PARP或VEGF抑制剂。识别新的生物标志物和耐药机制对于克服耐药性、开发新的治疗策略以及提高患者生存率至关重要。在本研究中,我们确定卵巢癌患者中半胱天冬酶-8表达低会导致预后不良。缺乏半胱天冬酶-8表达的高级别浆液性卵巢癌(HGSOC)细胞显示含RNA聚合酶II的转录延伸复合物的组成发生改变,导致转录活性增加。半胱天冬酶-8基因敲除细胞显示BRD4表达增加和CDK9活性增加,对卡铂和紫杉醇的敏感性降低。基于我们的工作,我们提出了三种潜在的治疗方法来治疗半胱天冬酶-8表达低且对卡铂和/或紫杉醇耐药的晚期卵巢癌患者:(1)卡铂与小分子BRD4抑制剂联合;(2)紫杉醇与小分子BRD4抑制剂联合;(3)小分子BRD4和CDK9抑制剂联合。此外,我们还提出了两种化疗耐药的预测标志物——BRD4和磷酸化CDK9。

https://cdn.ncbi.nlm.nih.gov/pmc/blobs/0659/10778249/86e118c0718f/cancers-16-00107-g001.jpg

文献AI研究员

20分钟写一篇综述,助力文献阅读效率提升50倍。

立即体验

用中文搜PubMed

大模型驱动的PubMed中文搜索引擎

马上搜索

文档翻译

学术文献翻译模型,支持多种主流文档格式。

立即体验