Suppr超能文献

髓系 TBX 编码的建立揭示了慢性髓性白血病中 T 盒基因 TBX1 的异常表达。

Establishment of the Myeloid TBX-Code Reveals Aberrant Expression of T-Box Gene TBX1 in Chronic Myeloid Leukemia.

机构信息

Leibniz-Institute DSMZ, 38124 Braunschweig, Germany.

出版信息

Int J Mol Sci. 2023 Dec 19;25(1):32. doi: 10.3390/ijms25010032.

Abstract

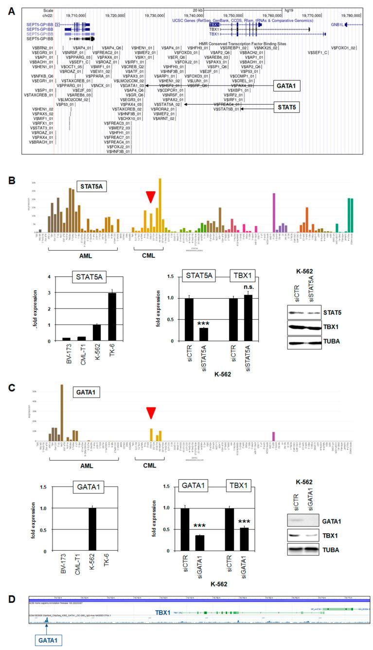
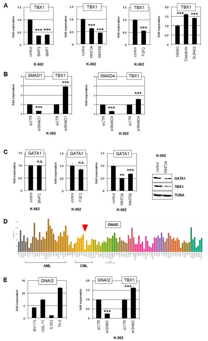
T-box genes encode transcription factors, which control developmental processes and promote cancer if deregulated. Recently, we described the lymphoid TBX-code, which collates T-box gene activities in normal lymphopoiesis, enabling identification of members deregulated in lymphoid malignancies. Here, we have extended this analysis to cover myelopoiesis, compiling the myeloid TBX-code and, thus, highlighting which of these genes might be deregulated in myeloid tumor types. We analyzed public T-box gene expression datasets bioinformatically for normal and malignant cells. Candidate T-box-gene-expressing model cell lines were identified and examined by RQ-PCR, Western Blotting, genomic profiling, and siRNA-mediated knockdown combined with RNA-seq analysis and live-cell imaging. The established myeloid TBX-code comprised 10 T-box genes, including progenitor-cell-restricted TBX1. Accordingly, we detected aberrant expression of TBX1 in 10% of stem/progenitor-cell-derived chronic myeloid leukemia (CML) patients. The classic CML cell line K-562 expressed TBX1 at high levels and served as a model to identify TBX1 activators, including transcription factor GATA1 and genomic amplification of the TBX1 locus at 22q11; inhibitors, including BCR::ABL1 fusion and downregulated GNAI2, as well as BMP, FGF2, and WNT signaling; and the target genes CDKN1A, MIR17HG, NAV1, and TMEM38A. The establishment of the myeloid TBX-code permitted identification of aberrant TBX1 expression in subsets of CML patients and cell lines. TBX1 forms an integral part of an oncogenic regulatory network impacting proliferation, survival, and differentiation. Thus, the data spotlight novel diagnostic markers and potential therapeutic targets for this malignancy.

摘要

T 盒基因编码转录因子,如果失调,会控制发育过程并促进癌症。最近,我们描述了淋巴 TBX 编码,它整合了正常淋巴发生过程中的 T 盒基因活性,使鉴定淋巴恶性肿瘤中失调的成员成为可能。在这里,我们将这种分析扩展到髓系,编制了髓系 TBX 编码,从而突出了这些基因中哪些可能在髓系肿瘤类型中失调。我们对公共 T 盒基因表达数据集进行了生物信息学分析,以研究正常和恶性细胞。通过 RQ-PCR、Western Blotting、基因组分析和 siRNA 介导的敲低结合 RNA-seq 分析和活细胞成像,鉴定和检查候选 T 盒基因表达模型细胞系。建立的髓系 TBX 编码由 10 个 T 盒基因组成,包括祖细胞受限的 TBX1。因此,我们在 10%的干细胞/祖细胞衍生的慢性髓系白血病(CML)患者中检测到 TBX1 的异常表达。经典的 CML 细胞系 K-562高水平表达 TBX1,并作为鉴定 TBX1 激活剂的模型,包括转录因子 GATA1 和 22q11 处 TBX1 基因座的基因组扩增;抑制剂,包括 BCR::ABL1 融合和下调的 GNAI2,以及 BMP、FGF2 和 WNT 信号;以及靶基因 CDKN1A、MIR17HG、NAV1 和 TMEM38A。髓系 TBX 编码的建立允许鉴定 CML 患者和细胞系中的异常 TBX1 表达亚群。TBX1 是影响增殖、存活和分化的致癌调节网络的组成部分。因此,这些数据突出了该恶性肿瘤的新诊断标志物和潜在治疗靶点。

https://cdn.ncbi.nlm.nih.gov/pmc/blobs/72e7/10778679/e8910bcf3d70/ijms-25-00032-g001.jpg

文献AI研究员

20分钟写一篇综述,助力文献阅读效率提升50倍。

立即体验

用中文搜PubMed

大模型驱动的PubMed中文搜索引擎

马上搜索

文档翻译

学术文献翻译模型,支持多种主流文档格式。

立即体验