Suppr超能文献

代谢组学和转录组学分析姜黄素缓解赭曲霉毒素 A 诱导的肝毒性。

Metabolomics and Transcriptomics Analyses of Curcumin Alleviation of Ochratoxin A-Induced Hepatotoxicity.

机构信息

Key Laboratory for Animal Genetics, Breeding, Reproduction and Molecular Design, College of Animal Science and Technology, Yangzhou University, Yangzhou 225009, China.

College of Animal Science and Technology, Anhui Agricultural University, Hefei 230036, China.

出版信息

Int J Mol Sci. 2023 Dec 21;25(1):168. doi: 10.3390/ijms25010168.

Abstract

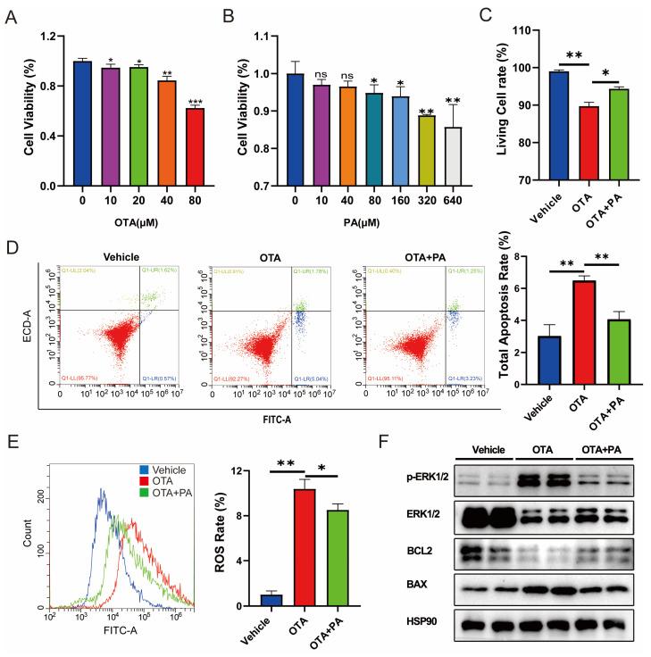
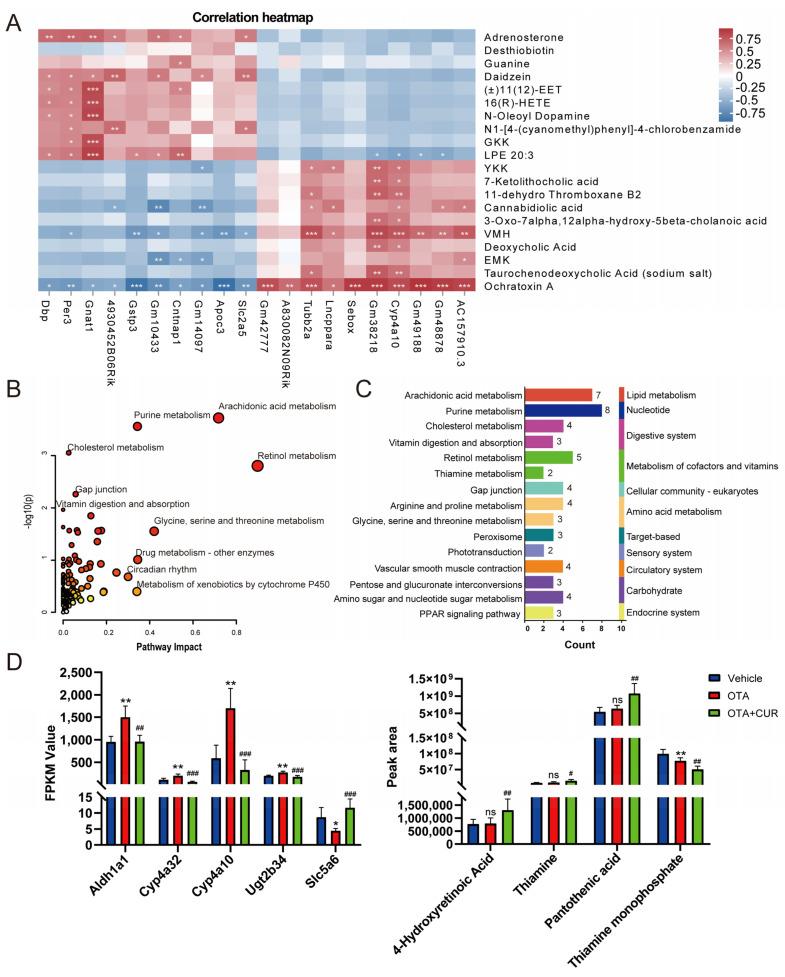
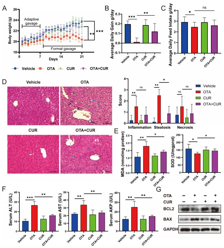
Ochratoxin A (OTA) is one of the mycotoxins that poses a serious threat to human and animal health. Curcumin (CUR) is a major bioactive component of turmeric that provides multiple health benefits. CUR can reduce the toxicities induced by mycotoxins, but the underlying molecular mechanisms remain largely unknown. To explore the effects of CUR on OTA toxicity and identify the key regulators and metabolites involved in the biological processes, we performed metabolomic and transcriptomic analyses of livers from OTA-exposed mice. We found that CUR can alleviate the toxic effects of OTA on body growth and liver functions. In addition, CUR supplementation significantly affects the expressions of 1584 genes and 97 metabolites. Integrated analyses of transcriptomic and metabolomic data showed that the pathways including Arachidonic acid metabolism, Purine metabolism, and Cholesterol metabolism were significantly enriched. Pantothenic acid (PA) was identified as a key metabolite, the exogenous supplementation of which was observed to significantly alleviate the OTA-induced accumulation of reactive oxygen species and cell apoptosis. Further mechanistical analyses revealed that PA can downregulate the expression level of proapoptotic protein BAX, enhance the expression level of apoptosis inhibitory protein BCL2, and decrease the level of phosphorylated extracellular signal-regulated kinase 1/2 (pERK1/2). This study demonstrated that CUR can alleviate the adverse effects of OTA by influencing the transcriptomic and metabolomic profiles of livers, which may contribute to the application of CUR in food and feed products for the prevention of OTA toxicity.

摘要

赭曲霉毒素 A(OTA)是对人类和动物健康构成严重威胁的真菌毒素之一。姜黄素(CUR)是姜黄的主要生物活性成分,具有多种健康益处。CUR 可以降低真菌毒素引起的毒性,但潜在的分子机制在很大程度上仍不清楚。为了探讨 CUR 对 OTA 毒性的影响,并确定参与生物学过程的关键调节剂和代谢物,我们对暴露于 OTA 的小鼠肝脏进行了代谢组学和转录组学分析。我们发现 CUR 可以减轻 OTA 对体重增长和肝功能的毒性作用。此外,CUR 补充剂显著影响 1584 个基因和 97 个代谢物的表达。转录组学和代谢组学数据的综合分析表明,包括花生四烯酸代谢、嘌呤代谢和胆固醇代谢在内的途径显著富集。泛酸(PA)被鉴定为关键代谢物,其外源性补充可显著减轻 OTA 诱导的活性氧积累和细胞凋亡。进一步的机制分析表明,PA 可以下调促凋亡蛋白 BAX 的表达水平,增强凋亡抑制蛋白 BCL2 的表达水平,并降低磷酸化细胞外信号调节激酶 1/2(pERK1/2)的水平。本研究表明,CUR 通过影响肝脏的转录组学和代谢组学谱,可以减轻 OTA 的不良影响,这可能有助于 CUR 在预防 OTA 毒性的食品和饲料产品中的应用。

https://cdn.ncbi.nlm.nih.gov/pmc/blobs/dd4a/10779172/088032490e67/ijms-25-00168-g001.jpg

文献AI研究员

20分钟写一篇综述,助力文献阅读效率提升50倍。

立即体验

用中文搜PubMed

大模型驱动的PubMed中文搜索引擎

马上搜索

文档翻译

学术文献翻译模型,支持多种主流文档格式。

立即体验