Suppr超能文献

III 型效应器 RipAW 靶向免疫受体复合物以抑制 PAMP 触发的免疫。

The Type III Effector RipAW Targets the Immune Receptor Complex to Suppress PAMP-Triggered Immunity.

机构信息

College of Life Sciences, Shaanxi Normal University, Xi'an 710119, China.

Chinese Academy of Agricultural Sciences, Qingdao 266101, China.

出版信息

Int J Mol Sci. 2023 Dec 22;25(1):183. doi: 10.3390/ijms25010183.

Abstract

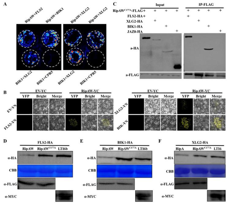
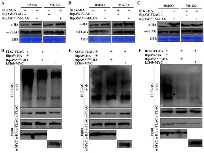
Bacterial wilt, caused by , one of the most destructive phytopathogens, leads to significant annual crop yield losses. Type III effectors (T3Es) mainly contribute to the virulence of , usually by targeting immune-related proteins. Here, we clarified the effect of a novel E3 ubiquitin ligase (NEL) T3E, RipAW, from on pathogen-associated molecular pattern (PAMP)-triggered immunity (PTI) and further explored its action mechanism. In the susceptible host , we monitored the expression of PTI marker genes, flg22-induced ROS burst, and callose deposition in - and -transgenic plants. Our results demonstrated that RipAW suppressed host PTI in an NEL-dependent manner. By Split-Luciferase Complementation, Bimolecular Fluorescent Complimentary, and Co-Immunoprecipitation assays, we further showed that RipAW associated with three crucial components of the immune receptor complex, namely FLS2, XLG2, and BIK1. Furthermore, RipAW elevated the ubiquitination levels of FLS2, XLG2, and BIK1, accelerating their degradation via the 26S proteasome pathway. Additionally, co-expression of FLS2, XLG2, or BIK1 with RipAW partially but significantly restored the RipAW-suppressed ROS burst, confirming the involvement of the immune receptor complex in RipAW-regulated PTI. Overall, our results indicate that RipAW impairs host PTI by disrupting the immune receptor complex. Our findings provide new insights into the virulence mechanism of .

摘要

青枯病是由 引起的,它是最具破坏性的植物病原体之一,导致每年大量作物减产。III 型效应子(T3E)主要有助于 的毒力,通常通过靶向免疫相关蛋白。在这里,我们阐明了一种新型 E3 泛素连接酶(NEL)T3E,来自 的 RipAW 对病原体相关分子模式(PAMP)触发免疫(PTI)的影响,并进一步探索了其作用机制。在易感宿主中,我们监测了 PTI 标记基因的表达、flg22 诱导的 ROS 爆发以及 RipAW 过表达和敲除植物中的几丁质沉积。我们的结果表明,RipAW 以 NEL 依赖的方式抑制宿主 PTI。通过 Split-Luciferase Complementation、Bimolecular Fluorescent Complimentary 和 Co-Immunoprecipitation 测定,我们进一步表明 RipAW 与免疫受体复合物的三个关键组成部分相关,即 FLS2、XLG2 和 BIK1。此外,RipAW 提高了 FLS2、XLG2 和 BIK1 的泛素化水平,通过 26S 蛋白酶体途径加速其降解。此外,FLS2、XLG2 或 BIK1 与 RipAW 的共表达部分但显著恢复了 RipAW 抑制的 ROS 爆发,证实了免疫受体复合物参与了 RipAW 调节的 PTI。总的来说,我们的结果表明 RipAW 通过破坏免疫受体复合物来损害宿主 PTI。我们的研究结果为 的毒力机制提供了新的见解。

https://cdn.ncbi.nlm.nih.gov/pmc/blobs/52d7/10779406/5d74d3f13857/ijms-25-00183-g001.jpg

文献AI研究员

20分钟写一篇综述,助力文献阅读效率提升50倍。

立即体验

用中文搜PubMed

大模型驱动的PubMed中文搜索引擎

马上搜索

文档翻译

学术文献翻译模型,支持多种主流文档格式。

立即体验