Suppr超能文献

短暂电刺激促进周围神经损伤修复术后的恢复。

Brief Electrical Stimulation Promotes Recovery after Surgical Repair of Injured Peripheral Nerves.

机构信息

Division of Reconstructive Surgery, Department of Surgery, University of Toronto, Toronto, ON M4G 1X8, Canada.

出版信息

Int J Mol Sci. 2024 Jan 4;25(1):665. doi: 10.3390/ijms25010665.

Abstract

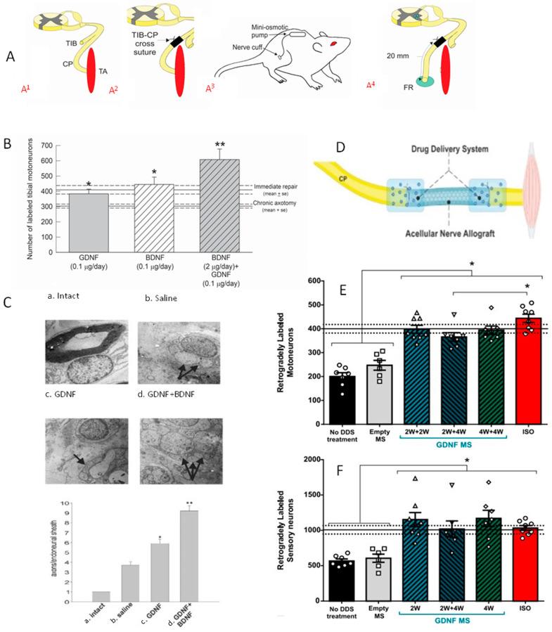
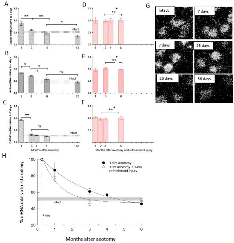
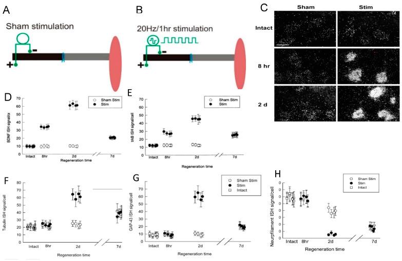
Injured peripheral nerves regenerate their axons in contrast to those in the central nervous system. Yet, functional recovery after surgical repair is often disappointing. The basis for poor recovery is progressive deterioration with time and distance of the growth capacity of the neurons that lose their contact with targets (chronic axotomy) and the growth support of the chronically denervated Schwann cells (SC) in the distal nerve stumps. Nonetheless, chronically denervated atrophic muscle retains the capacity for reinnervation. Declining electrical activity of motoneurons accompanies the progressive fall in axotomized neuronal and denervated SC expression of regeneration-associated-genes and declining regenerative success. Reduced motoneuronal activity is due to the withdrawal of synaptic contacts from the soma. Exogenous neurotrophic factors that promote nerve regeneration can replace the endogenous factors whose expression declines with time. But the profuse axonal outgrowth they provoke and the difficulties in their delivery hinder their efficacy. Brief (1 h) low-frequency (20 Hz) electrical stimulation (ES) proximal to the injury site promotes the expression of endogenous growth factors and, in turn, dramatically accelerates axon outgrowth and target reinnervation. The latter ES effect has been demonstrated in both rats and humans. A conditioning ES of intact nerve days prior to nerve injury increases axonal outgrowth and regeneration rate. Thereby, this form of ES is amenable for nerve transfer surgeries and end-to-side neurorrhaphies. However, additional surgery for applying the required electrodes may be a hurdle. ES is applicable in all surgeries with excellent outcomes.

摘要

受伤的周围神经会再生其轴突,与中枢神经系统中的轴突相反。然而,手术后的功能恢复往往令人失望。恢复不佳的基础是神经元的生长能力随着时间的推移而逐渐恶化,这些神经元失去了与靶标的接触(慢性轴突切断),以及慢性去神经支配的施万细胞(SC)在远端神经残端的生长支持(慢性轴突切断)。尽管如此,慢性去神经支配的萎缩肌肉仍然具有重新支配的能力。运动神经元的电活动下降伴随着轴突切断神经元和去神经支配的 SC 中与再生相关基因的表达逐渐下降,以及再生成功率的下降。运动神经元活动的减少是由于突触从体部撤回。促进神经再生的外源性神经营养因子可以替代随时间表达下降的内源性因子。但是,它们引起的大量轴突生长和传递困难阻碍了它们的疗效。在损伤部位近端进行短暂(1 小时)低频(20 Hz)电刺激(ES)可促进内源性生长因子的表达,进而显著加速轴突生长和靶重新支配。这种 ES 效应已在大鼠和人类中得到证实。在神经损伤前几天对完整神经进行条件 ES 可增加轴突生长和再生速度。因此,这种形式的 ES 适用于神经转移手术和端侧神经吻合术。然而,为了应用所需的电极,可能需要额外的手术。ES 适用于所有手术,效果极佳。

https://cdn.ncbi.nlm.nih.gov/pmc/blobs/bf58/10779324/f86efc29d87d/ijms-25-00665-g001.jpg

文献AI研究员

20分钟写一篇综述,助力文献阅读效率提升50倍。

立即体验

用中文搜PubMed

大模型驱动的PubMed中文搜索引擎

马上搜索

文档翻译

学术文献翻译模型,支持多种主流文档格式。

立即体验