Suppr超能文献

通过调节假外显子剪接模式来调控基因表达以挽救丙酸血症中的酶活性。

Regulating gene expression by modulation of pseudoexon splicing patterns to rescue enzyme activity in propionic acidemia.

作者信息

Spangsberg Petersen Ulrika Simone, Dembic Maja, Martínez-Pizarro Ainhoa, Richard Eva, Holm Lise Lolle, Havelund Jesper Foged, Doktor Thomas Koed, Larsen Martin Røssel, Færgeman Nils J, Desviat Lourdes Ruiz, Andresen Brage Storstein

机构信息

Department of Biochemistry and Molecular Biology and the Villum Center for Bioanalytical Sciences, University of Southern Denmark, 5230 Odense M, Denmark.

Department of Clinical Genetics, Odense University Hospital, 5000 Odense C, Denmark.

出版信息

Mol Ther Nucleic Acids. 2023 Dec 13;35(1):102101. doi: 10.1016/j.omtn.2023.102101. eCollection 2024 Mar 12.

Abstract

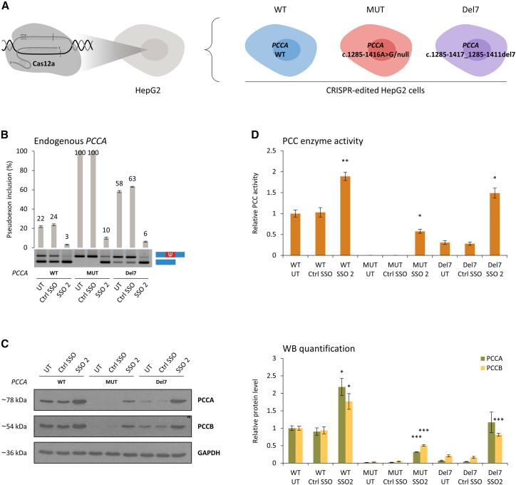
Pseudoexons are nonfunctional intronic sequences that can be activated by deep-intronic sequence variation. Activation increases pseudoexon inclusion in mRNA and interferes with normal gene expression. The c.1285-1416A>G variation activates a pseudoexon and causes the severe metabolic disorder propionic acidemia by deficiency of the propionyl-CoA carboxylase enzyme encoded by and . We characterized this pathogenic pseudoexon activation event in detail and identified hnRNP A1 to be important for normal repression. The c.1285-1416A>G variation disrupts an hnRNP A1-binding splicing silencer and simultaneously creates a splicing enhancer. We demonstrate that blocking this region of regulation with splice-switching antisense oligonucleotides restores normal splicing and rescues enzyme activity in patient fibroblasts and in a cellular model created by CRISPR gene editing. Interestingly, the pseudoexon offers an unexploited potential to upregulate gene expression because healthy tissues show relatively high inclusion levels. By blocking inclusion of the nonactivated wild-type pseudoexon, we can increase both PCCA and PCCB protein levels, which increases the activity of the heterododecameric enzyme. Surprisingly, we can increase enzyme activity from residual levels in not only patient fibroblasts harboring missense variants but also those harboring missense variants. This is a potential treatment strategy for propionic acidemia.

摘要

假外显子是无功能的内含子序列,可被内含子深处的序列变异激活。激活会增加假外显子在mRNA中的包含,并干扰正常基因表达。c.1285-1416A>G变异激活一个假外显子,并通过由PCCA和PCCB编码的丙酰辅酶A羧化酶缺乏导致严重的代谢紊乱丙酸血症。我们详细表征了这一致病性假外显子激活事件,并确定hnRNP A1对正常抑制很重要。c.1285-1416A>G变异破坏了一个hnRNP A1结合剪接沉默子,并同时产生一个剪接增强子。我们证明,用剪接转换反义寡核苷酸阻断这一调控区域可恢复患者成纤维细胞以及由CRISPR基因编辑创建的细胞模型中的正常剪接并挽救酶活性。有趣的是,该假外显子具有上调基因表达的未开发潜力,因为健康组织显示出相对较高的包含水平。通过阻断未激活的野生型假外显子的包含,我们可以增加PCCA和PCCB蛋白水平,这会增加异十二聚体酶的活性。令人惊讶的是,我们不仅可以提高携带PCCA错义变异的患者成纤维细胞中的酶活性,还可以提高携带PCCB错义变异的患者成纤维细胞中的酶活性,使其从残余水平提高。这是一种治疗丙酸血症的潜在策略。

https://cdn.ncbi.nlm.nih.gov/pmc/blobs/aba4/10776996/1d1bec17864e/fx1.jpg

文献AI研究员

20分钟写一篇综述,助力文献阅读效率提升50倍。

立即体验

用中文搜PubMed

大模型驱动的PubMed中文搜索引擎

马上搜索

文档翻译

学术文献翻译模型,支持多种主流文档格式。

立即体验