Suppr超能文献

姜黄素通过抑制 miR-152-3p 并激活 FBN1/TGF-β 通路促进糖尿病足溃疡愈合。

Curcumin Promotes Diabetic Foot Ulcer Wound Healing by Inhibiting miR-152-3p and Activating the FBN1/TGF-β Pathway.

机构信息

Endocrinology Department, The Third People's Hospital of Yunnan Province, Kunming, 650011, Yunnan, China.

Endocrinology Department, Clinical Medical College of Dali University, Dali, 671000, Yunnan, China.

出版信息

Mol Biotechnol. 2024 May;66(5):1266-1278. doi: 10.1007/s12033-023-01027-z. Epub 2024 Jan 11.

Abstract

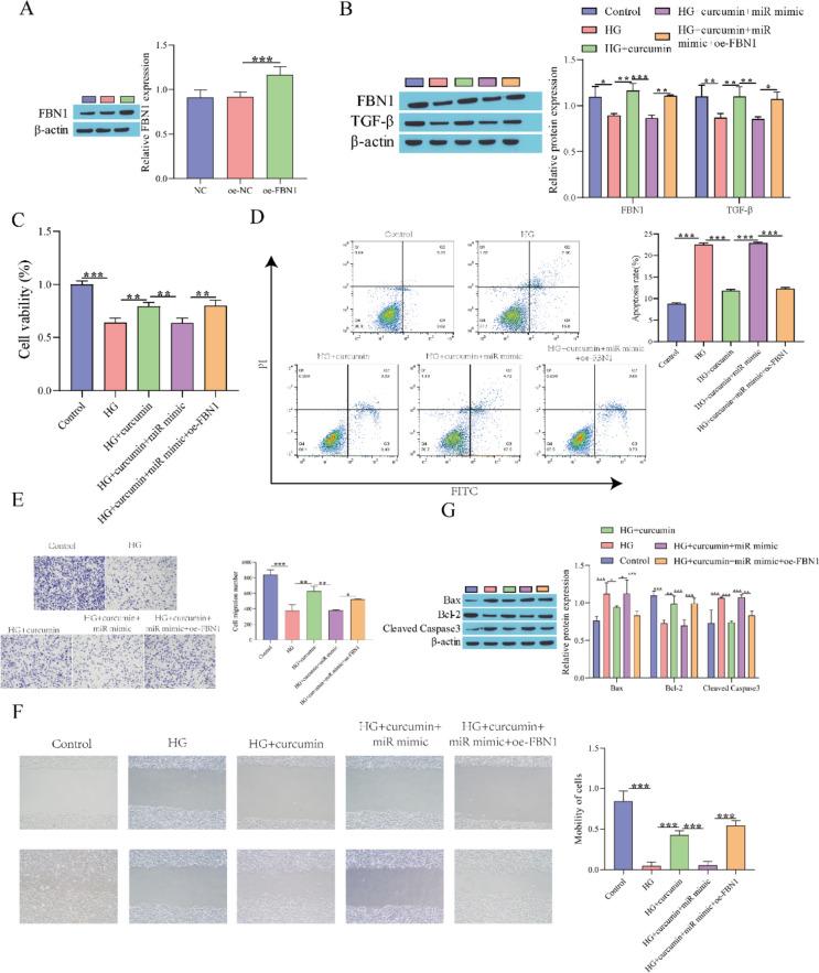
The objective of this study was to investigate the mechanism of curcumin in diabetic foot ulcer (DFU) wound healing. A DFU rat model was established, and fibroblasts were cultured in a high-glucose (HG) environment to create a cell model. Various techniques, including Western blot, RT‒qPCR, flow cytometry, Transwell, cell scratch test and H&E staining, were employed to measure the levels of relevant genes and proteins, as well as to assess cell proliferation, apoptosis, migration, and pathological changes. The results showed that miR-152-3p was overexpressed in DFU patients, while FBN1 was underexpressed. Curcumin was found to inhibit fibroblast apoptosis, promote proliferation, migration, and angiogenesis in DFU rats, and accelerate wound healing in DFU rats. In addition, overexpression of miR-152-3p weakened the therapeutic effect of curcumin, while overexpression of FBN1 reversed the effects of the miR-152-3p mimic. Further investigations into the underlying mechanisms revealed that curcumin expedited wound healing in DFU rats by restoring the FBN1/TGF-β pathway through the inhibition of miR-152-3p. In conclusion, curcumin can suppress the activity of miR-152-3p, which, in turn, leads to the rejuvenation of the FBN1/TGF-β pathway and accelerates DFU wound healing.

摘要

本研究旨在探究姜黄素在糖尿病足溃疡(DFU)创面愈合中的作用机制。建立 DFU 大鼠模型,并在高糖(HG)环境下培养成纤维细胞以建立细胞模型。采用 Western blot、RT‒qPCR、流式细胞术、Transwell、细胞划痕实验和 H&E 染色等多种技术,检测相关基因和蛋白的水平,评估细胞增殖、凋亡、迁移和病理变化。结果表明,DFU 患者中 miR-152-3p 过表达,而 FBN1 表达下调。姜黄素可抑制 DFU 大鼠成纤维细胞凋亡,促进增殖、迁移和血管生成,加速 DFU 大鼠创面愈合。此外,miR-152-3p 的过表达削弱了姜黄素的治疗效果,而过表达 FBN1 则逆转了 miR-152-3p 模拟物的作用。进一步的机制研究表明,姜黄素通过抑制 miR-152-3p 恢复 FBN1/TGF-β 通路,从而加速 DFU 大鼠创面愈合。综上所述,姜黄素可抑制 miR-152-3p 的活性,进而恢复 FBN1/TGF-β 通路的活力,加速 DFU 创面愈合。

https://cdn.ncbi.nlm.nih.gov/pmc/blobs/ec69/11087368/4ab779a8248e/12033_2023_1027_Fig1_HTML.jpg

文献AI研究员

20分钟写一篇综述,助力文献阅读效率提升50倍。

立即体验

用中文搜PubMed

大模型驱动的PubMed中文搜索引擎

马上搜索

文档翻译

学术文献翻译模型,支持多种主流文档格式。

立即体验