Suppr超能文献

p66ShcA 通过缓解能量和氧化应激促进恶性乳腺癌表型。

p66ShcA promotes malignant breast cancer phenotypes by alleviating energetic and oxidative stress.

机构信息

Lady Davis Institute for Medical Research, Jewish General Hospital, Montreal, QC, Canada; Department of Biochemistry, McGill University, Montreal, QC, Canada.

Lady Davis Institute for Medical Research, Jewish General Hospital, Montreal, QC, Canada; Division of Experimental Medicine, McGill University, Montreal, QC, Canada.

出版信息

Redox Biol. 2024 Apr;70:103028. doi: 10.1016/j.redox.2024.103028. Epub 2024 Jan 5.

Abstract

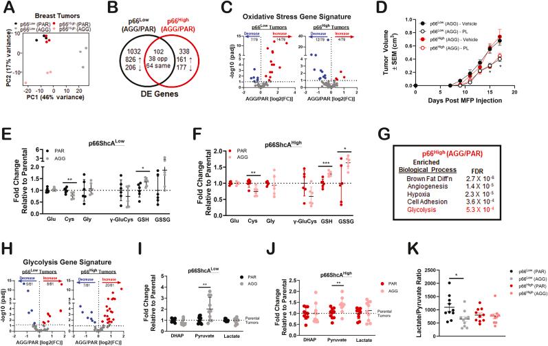
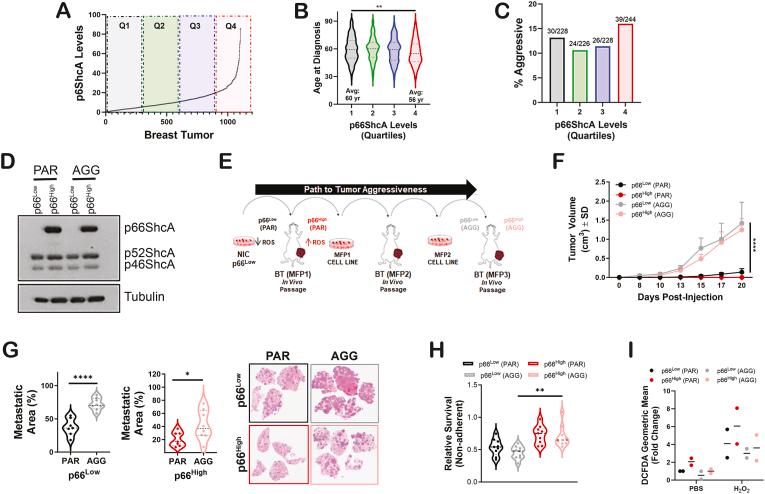
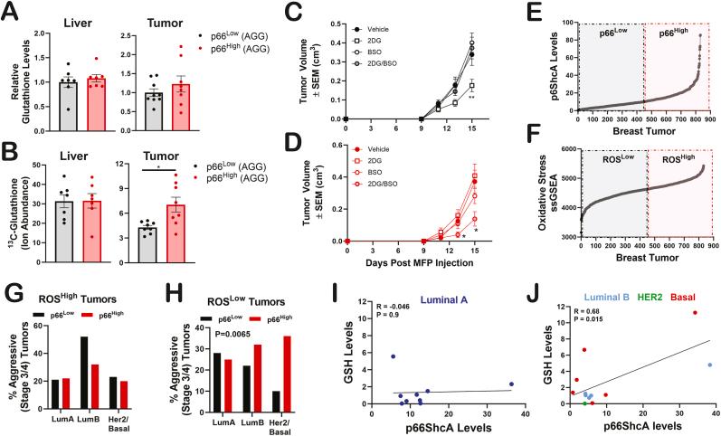
Significant efforts have focused on identifying targetable genetic drivers that support the growth of solid tumors and/or increase metastatic ability. During tumor development and progression to metastatic disease, physiological and pharmacological selective pressures influence parallel adaptive strategies within cancer cell sub-populations. Such adaptations allow cancer cells to withstand these stressful microenvironments. This Darwinian model of stress adaptation often prevents durable clinical responses and influences the emergence of aggressive cancers with increased metastatic fitness. However, the mechanisms contributing to such adaptive stress responses are poorly understood. We now demonstrate that the p66ShcA redox protein, itself a ROS inducer, is essential for survival in response to physiological stressors, including anchorage independence and nutrient deprivation, in the context of poor outcome breast cancers. Mechanistically, we show that p66ShcA promotes both glucose and glutamine metabolic reprogramming in breast cancer cells, to increase their capacity to engage catabolic metabolism and support glutathione synthesis. In doing so, chronic p66ShcA exposure contributes to adaptive stress responses, providing breast cancer cells with sufficient ATP and redox balance needed to withstand such transient stressed states. Our studies demonstrate that p66ShcA functionally contributes to the maintenance of aggressive phenotypes and the emergence of metastatic disease by forcing breast tumors to adapt to chronic and moderately elevated levels of oxidative stress.

摘要

人们已经做出了巨大的努力来确定可靶向的遗传驱动因素,这些因素既能支持实体瘤的生长,又能增加其转移能力。在肿瘤的发展和转移疾病的进展过程中,生理和药理选择压力会影响癌细胞亚群中的平行适应策略。这种适应性使癌细胞能够耐受这些应激微环境。这种达尔文式的应激适应模型常常阻止了持久的临床反应,并影响了具有更高转移适应性的侵袭性癌症的出现。然而,导致这种适应性应激反应的机制还知之甚少。我们现在证明,p66ShcA 氧化还原蛋白本身就是一种 ROS 诱导剂,对于包括锚定独立性和营养剥夺在内的生理应激源的存活是必不可少的,特别是在不良预后的乳腺癌中。从机制上讲,我们表明 p66ShcA 促进了乳腺癌细胞中的葡萄糖和谷氨酰胺代谢重编程,以增加它们参与分解代谢和支持谷胱甘肽合成的能力。这样,慢性 p66ShcA 暴露有助于适应性应激反应,为乳腺癌细胞提供了足够的 ATP 和氧化还原平衡,以耐受这种短暂的应激状态。我们的研究表明,p66ShcA 通过迫使乳腺癌肿瘤适应慢性和适度升高的氧化应激水平,在维持侵袭性表型和转移性疾病的发生中发挥功能。

https://cdn.ncbi.nlm.nih.gov/pmc/blobs/faa1/10821068/b664fc5c8252/gr1.jpg

文献AI研究员

20分钟写一篇综述,助力文献阅读效率提升50倍。

立即体验

用中文搜PubMed

大模型驱动的PubMed中文搜索引擎

马上搜索

文档翻译

学术文献翻译模型,支持多种主流文档格式。

立即体验