Suppr超能文献

长新冠表现为 T 细胞失调、炎症和对 SARS-CoV-2 的不协调适应性免疫反应。

Long COVID manifests with T cell dysregulation, inflammation and an uncoordinated adaptive immune response to SARS-CoV-2.

机构信息

Gladstone Institutes, University of California, San Francisco, San Francisco, CA, USA.

Department of Urology, University of California, San Francisco, San Francisco, CA, USA.

出版信息

Nat Immunol. 2024 Feb;25(2):218-225. doi: 10.1038/s41590-023-01724-6. Epub 2024 Jan 11.

Abstract

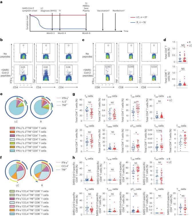
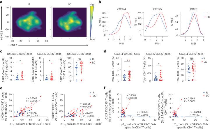
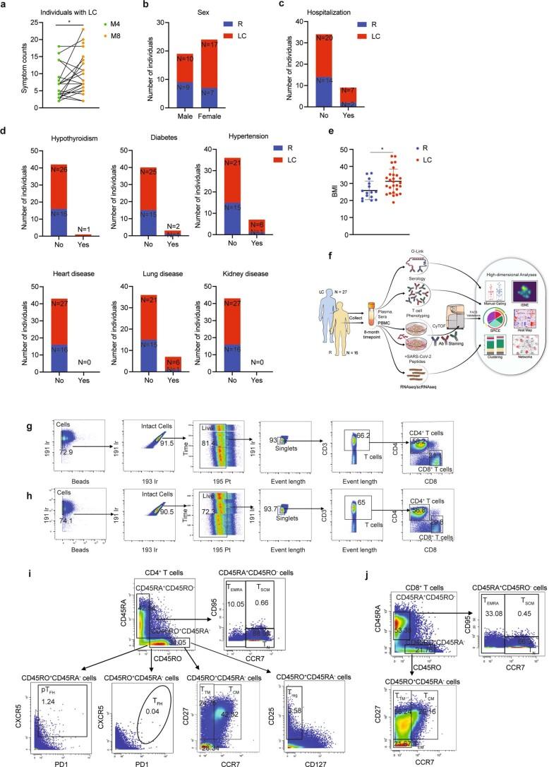
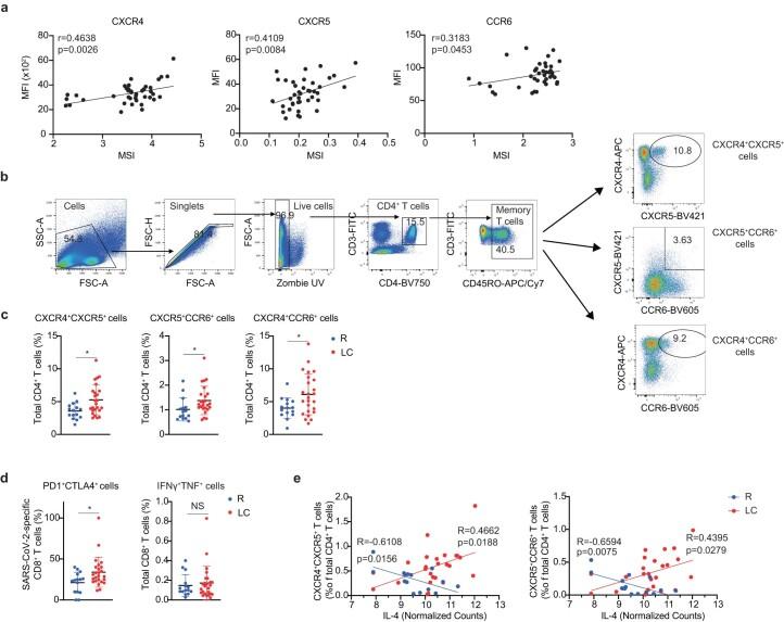
Long COVID (LC) occurs after at least 10% of severe acute respiratory syndrome coronavirus 2 (SARS-CoV-2) infections, yet its etiology remains poorly understood. We used 'omic" assays and serology to deeply characterize the global and SARS-CoV-2-specific immunity in the blood of individuals with clear LC and non-LC clinical trajectories, 8 months postinfection. We found that LC individuals exhibited systemic inflammation and immune dysregulation. This was evidenced by global differences in T cell subset distribution implying ongoing immune responses, as well as by sex-specific perturbations in cytolytic subsets. LC individuals displayed increased frequencies of CD4 T cells poised to migrate to inflamed tissues and exhausted SARS-CoV-2-specific CD8 T cells, higher levels of SARS-CoV-2 antibodies and a mis-coordination between their SARS-CoV-2-specific T and B cell responses. Our analysis suggested an improper crosstalk between the cellular and humoral adaptive immunity in LC, which can lead to immune dysregulation, inflammation and clinical symptoms associated with this debilitating condition.

摘要

长新冠(LC)发生于至少 10%的严重急性呼吸综合征冠状病毒 2(SARS-CoV-2)感染后,但其病因仍知之甚少。我们使用“组学”检测和血清学方法,对感染后 8 个月时具有明确 LC 和非 LC 临床轨迹的个体血液中的全身和 SARS-CoV-2 特异性免疫进行了深入特征分析。我们发现 LC 个体表现出系统性炎症和免疫失调。这表现在 T 细胞亚群分布的全球差异暗示持续的免疫反应,以及细胞毒性亚群的性别特异性扰动。LC 个体表现出向炎症组织迁移的 CD4 T 细胞的频率增加,以及耗尽的 SARS-CoV-2 特异性 CD8 T 细胞、更高水平的 SARS-CoV-2 抗体以及 SARS-CoV-2 特异性 T 和 B 细胞反应之间的不协调。我们的分析表明,LC 中细胞和体液适应性免疫之间存在不当的串扰,这可能导致免疫失调、炎症和与这种使人虚弱的疾病相关的临床症状。

https://cdn.ncbi.nlm.nih.gov/pmc/blobs/e815/10834368/9e8a5fffbe81/41590_2023_1724_Fig1_HTML.jpg

文献AI研究员

20分钟写一篇综述,助力文献阅读效率提升50倍。

立即体验

用中文搜PubMed

大模型驱动的PubMed中文搜索引擎

马上搜索

文档翻译

学术文献翻译模型,支持多种主流文档格式。

立即体验