Suppr超能文献

替米沙坦的水杨酸共轭物抑制基孔肯雅病毒感染和炎症。

Salicylic Acid Conjugate of Telmisartan Inhibits Chikungunya Virus Infection and Inflammation.

作者信息

Dash Rudra Narayan, Ray Amrita, Mamidi Prabhudutta, De Saikat, Mohapatra Tapas K, Moharana Alok K, Mukherjee Tathagata, Ghosh Soumyajit, Chattopadhyay Subhasis, Subudhi Bharat B, Chattopadhyay Soma

机构信息

Drug Development and Analysis Lab, School of Pharmaceutical Sciences, Siksha O Anusandhan Deemed to be University, Kalinga Nagar, Bhubaneswar 751003, Odisha, India.

Infectious Disease Biology, Institute of Life Sciences, NALCO square, Bhubaneswar 751023,Odisha, India.

出版信息

ACS Omega. 2023 Dec 21;9(1):146-156. doi: 10.1021/acsomega.3c00763. eCollection 2024 Jan 9.

Abstract

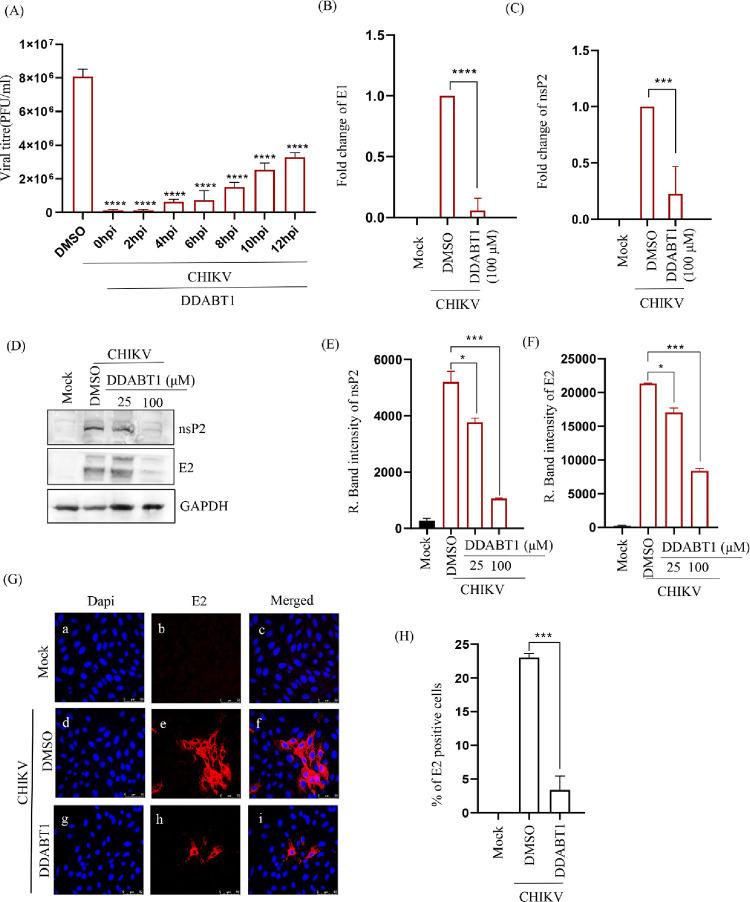
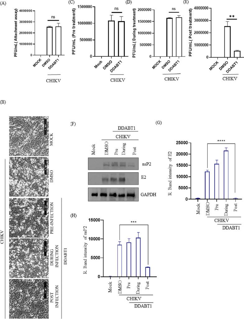
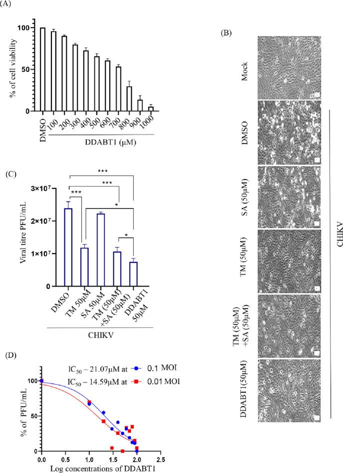
There is no approved antiviral for the management of the Chikungunya virus (CHIKV). To develop an antiviral drug that can manage both CHIKV and arthritis induced by it, an ester conjugate of telmisartan (TM) and salicylic acid (SA) was synthesized (DDABT1). It showed higher potency (IC of 14.53 μM) and a good selectivity index [(SI = CC/IC) > 33]. On post-treatment of DDABT1, CHIKV infection was inhibited significantly by reducing CPE, viral titer, viral RNA, and viral proteins. Further, the time of addition experiment revealed >95% inhibition up to 4hpi indicating its interference predominantly in the early stages of infection. However, the late stages were also affected. This conjugate of SA and TM was found to increase the antiviral efficacy, and this might be partly attributed to modulating angiotensin II (Ang II) receptor type 1 (AT1). However, DDABT1 might have other modes of action that need further investigation. In addition, the in vivo experiments showed an LD of 5000 mg/kg in rats and was found to be more effective than TM, SA, or their combination against acute, subacute, and chronic inflammation/arthritis . In conclusion, DDABT1 showed remarkable anti-CHIKV properties and the ability to reduce inflammation and arthritis, making it a very good potential drug candidate that needs further experimental validation.

摘要

目前尚无获批用于治疗基孔肯雅病毒(CHIKV)的抗病毒药物。为开发一种能够同时治疗CHIKV及其所致关节炎的抗病毒药物,合成了替米沙坦(TM)与水杨酸(SA)的酯共轭物(DDABT1)。它显示出更高的效力(IC为14.53 μM)和良好的选择性指数[(SI = CC/IC)> 33]。在DDABT1进行后处理时,通过降低细胞病变效应、病毒滴度、病毒RNA和病毒蛋白,CHIKV感染受到显著抑制。此外,添加时间实验表明,在感染后4小时内抑制率> 95%,表明其主要在感染早期发挥干扰作用。然而,后期也受到了影响。发现SA和TM的这种共轭物可提高抗病毒功效,这可能部分归因于对1型血管紧张素II(Ang II)受体(AT1)的调节。然而,DDABT1可能还有其他作用方式需要进一步研究。此外,体内实验显示在大鼠中的半数致死量为5000 mg/kg,并且发现其在对抗急性、亚急性和慢性炎症/关节炎方面比TM、SA或它们的组合更有效。总之,DDABT1显示出显著的抗CHIKV特性以及减轻炎症和关节炎的能力,使其成为一种非常有潜力的药物候选物,需要进一步的实验验证。

https://cdn.ncbi.nlm.nih.gov/pmc/blobs/d5a9/10785651/1f47ae519e19/ao3c00763_0001.jpg

文献AI研究员

20分钟写一篇综述,助力文献阅读效率提升50倍。

立即体验

用中文搜PubMed

大模型驱动的PubMed中文搜索引擎

马上搜索

文档翻译

学术文献翻译模型,支持多种主流文档格式。

立即体验