Suppr超能文献

肠道微生物群的缺失有助于成纤维细胞生长因子21介导的对糖尿病小鼠急性胰腺炎的保护作用。

Depletion of gut microbiota facilitates fibroblast growth factor 21-mediated protection against acute pancreatitis in diabetic mice.

作者信息

Sun Qi-Yan, Wang Xu-Ye, Huang Zu-Pin, Song Jing, Zheng En-Dong, Gong Fang-Hua, Huang Xiao-Wang

机构信息

School of Pharmacy, Wenzhou Medical University, Wenzhou 325035, Zhejiang Province, China.

Zhejiang Medical Products Service Center, Hangzhou 310012, Zhejiang Province, China.

出版信息

World J Diabetes. 2023 Dec 15;14(12):1824-1838. doi: 10.4239/wjd.v14.i12.1824.

Abstract

BACKGROUND

Fibroblast growth factor 21 (), primarily secreted by the pancreas, liver, and adipose tissues, plays a pivotal role in regulating glucose and lipid metabolism. Acute pancreatitis (AP) is a common inflammatory disease with specific clinical manifestations. Many patients with diabetes present with concurrent inflammatory symptoms. Diabetes exacerbates intestinal permeability and intestinal inflammation, thus leading to the progression to AP. Our previous study indicated that FGF21 significantly attenuated susceptibility to AP in mice.

AIM

To investigate the potential protective role of against AP in diabetic mice.

METHODS

In the present study, a mouse model of AP was established in diabetic (db)/db diabetic mice through ceruletide injections. Thereafter, the protective effects of recombinant protein against AP were evaluated, with an emphasis on examining serum amylase (AMS) levels and pancreatic and intestinal inflammatory cytokines [interleukin (IL)-6, tumor necrosis factor-alpha (TNF-), and intestinal IL-1β]. Additionally, the impact of this treatment on the histopathologic changes of the pancreas and small intestinal was examined to elucidate the role of in diabetic mice with AP. An antibiotic (Abx) cocktail was administered in combination with therapy to investigate whether the effect of on AP in diabetic mice with AP was mediated through the modulation of the gut microbiota. Subsequently, the Phylogenetic Investigation of Communities by Reconstruction of Unobserved States (PICRUSt), a bioinformatics software package, was used to predict different pathways between the groups and to explore the potential mechanisms by which the gut microbiota influenced the protective effect of .

RESULTS

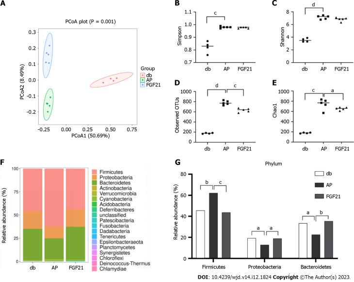
The results indicated that notably diminished the levels of serum AMS (944.5 ± 15.9 1732 ± 83.9, 0.01) and inflammatory factors including IL-6 (0.2400 ± 0.55 1.233 ± 0.053, 0.01), TNF- (0.7067 ± 0.22 1.433 ± 0.051, 0.01), and IL-1β (1.377 ± 0.069 0.3328 ± 0.02542, 0.01) in diabetic mice with AP. Moreover, notable signs of recovery were observed in the pancreatic structure of the mice. The histologic evidence of inflammation in the small intestine, including edema and villous damage, was significantly alleviated. also significantly altered the composition of the gut microbiota, reestablishing the ratio. Upon treatment with an Abx cocktail to deplete the gut microbiota, the + Abx group showed lower levels of serum AMS (0.9328 ± 0.075 0.2249 ± 0.023, 0.01) and inflammatory factors (1.083 ± 0.12 0.2799 ± 0.032, 0.01) than the group. Furthermore, the + Abx group exhibited diminished injury to the pancreatic and small intestinal tissues, accompanied by a significant decrease in blood glucose levels (17.50 ± 1.1 9.817 ± 0.69 mmol/L, 0.001). These findings underscored the superior protective effects of the combination therapy involving an Abx cocktail with over the treatment alone in diabetic mice with AP. The gut microbiota composition across different groups was further characterized, and a differential expression analysis of gene functions was undertaken using the PICRUSt2 prediction method. These findings suggested that could potentially confer therapeutic effects on diabetic mice with AP by modulating the sulfate reduction I pathway and the superpathway of n-acetylceramide degradation in the gut microbiota.

CONCLUSION

This study reveals the potential of in improving pancreatic and intestinal damage recovery, reducing blood glucose levels, and reshaping gut microbiota composition in diabetic mice with AP. Notably, the protective effects of are augmented when combined with the Abx cocktail.

摘要

背景

成纤维细胞生长因子21(FGF21)主要由胰腺、肝脏和脂肪组织分泌,在调节葡萄糖和脂质代谢中起关键作用。急性胰腺炎(AP)是一种具有特定临床表现的常见炎症性疾病。许多糖尿病患者同时伴有炎症症状。糖尿病会加剧肠道通透性和肠道炎症,从而导致病情进展为AP。我们之前的研究表明,FGF21可显著降低小鼠对AP的易感性。

目的

研究FGF21对糖尿病小鼠AP的潜在保护作用。

方法

在本研究中,通过注射蛙皮素在糖尿病(db)/db糖尿病小鼠中建立AP小鼠模型。此后,评估重组FGF21蛋白对AP的保护作用,重点检测血清淀粉酶(AMS)水平以及胰腺和肠道炎症细胞因子[白细胞介素(IL)-6、肿瘤坏死因子-α(TNF-α)和肠道IL-1β]。此外,检查这种治疗对胰腺和小肠组织病理学变化的影响,以阐明FGF21在患有AP的糖尿病小鼠中的作用。联合使用抗生素(Abx)鸡尾酒与FGF21治疗,以研究FGF21对患有AP的糖尿病小鼠AP的作用是否通过调节肠道微生物群介导。随后,使用未观察状态重建群落系统发育研究(PICRUSt)这一生物信息学软件包来预测各组之间的不同途径,并探索肠道微生物群影响FGF21保护作用的潜在机制。

结果

结果表明,FGF21显著降低了患有AP的糖尿病小鼠的血清AMS水平(944.5±15.9对比1732±83.9,P<0.01)以及包括IL-6(0.2400±0.55对比1.233±0.053,P<0.01)、TNF-α(0.7067±0.22对比1.4,33±0.051,P<0.01)和IL-1β(1.377±0.069对比0.3328±0.02542,P<0.01)在内的炎症因子水平。此外,在小鼠的胰腺结构中观察到明显的恢复迹象。小肠炎症的组织学证据,包括水肿和绒毛损伤,得到显著缓解。FGF21还显著改变了肠道微生物群的组成,重新建立了F/B比率。在用Abx鸡尾酒治疗以耗尽肠道微生物群后,FGF21+Abx组的血清AMS水平(0.9328±0.075对比0.2249±0.023,P<0.01)和炎症因子水平(1.083±0.12对比0.2799±0.032,P<0.01)低于FGF21组。此外,FGF21+Abx组对胰腺和小肠组织的损伤减轻,同时血糖水平显著降低(17.50±1.1对比9.817±0.69mmol/L,P<0.001)。这些发现强调了在患有AP的糖尿病小鼠中,Abx鸡尾酒与FGF21联合治疗比单独使用FGF21治疗具有更好的保护作用。对不同组的肠道微生物群组成进行了进一步表征,并使用PICRUSt2预测方法对基因功能进行了差异表达分析。这些发现表明,FGF21可能通过调节肠道微生物群中的硫酸盐还原I途径和N-乙酰神经酰胺降解的超级途径,对患有AP的糖尿病小鼠产生治疗作用。

结论

本研究揭示了FGF21在改善患有AP的糖尿病小鼠的胰腺和肠道损伤恢复尧降低血糖水平以及重塑肠道微生物群组成方面的潜力。值得注意的是,当与Abx鸡尾酒联合使用时,FGF21的保护作用会增强。

https://cdn.ncbi.nlm.nih.gov/pmc/blobs/4583/10784798/01f38972b2be/WJD-14-1824-g001.jpg

文献AI研究员

20分钟写一篇综述,助力文献阅读效率提升50倍。

立即体验

用中文搜PubMed

大模型驱动的PubMed中文搜索引擎

马上搜索

文档翻译

学术文献翻译模型,支持多种主流文档格式。

立即体验