Suppr超能文献

一种使用计算方法预测的脆性X综合征新型联合治疗方案。

A novel combination treatment for fragile X syndrome predicted using computational methods.

作者信息

Chadwick Wayne, Angulo-Herrera Ivan, Cogram Patricia, Deacon Robert J M, Mason Daniel J, Brown David, Roberts Ian, O'Donovan Daniel J, Tranfaglia Michael R, Guilliams Tim, Thompson Neil T

机构信息

Healx Ltd., Cambridge, CB3 0DU, UK.

Department of Genetics, Faculty of Science, Institute of Ecology and Biodiversity (IEB), University of Chile, Santiago 7800024, Chile.

出版信息

Brain Commun. 2024 Jan 15;6(1):fcad353. doi: 10.1093/braincomms/fcad353. eCollection 2024.

Abstract

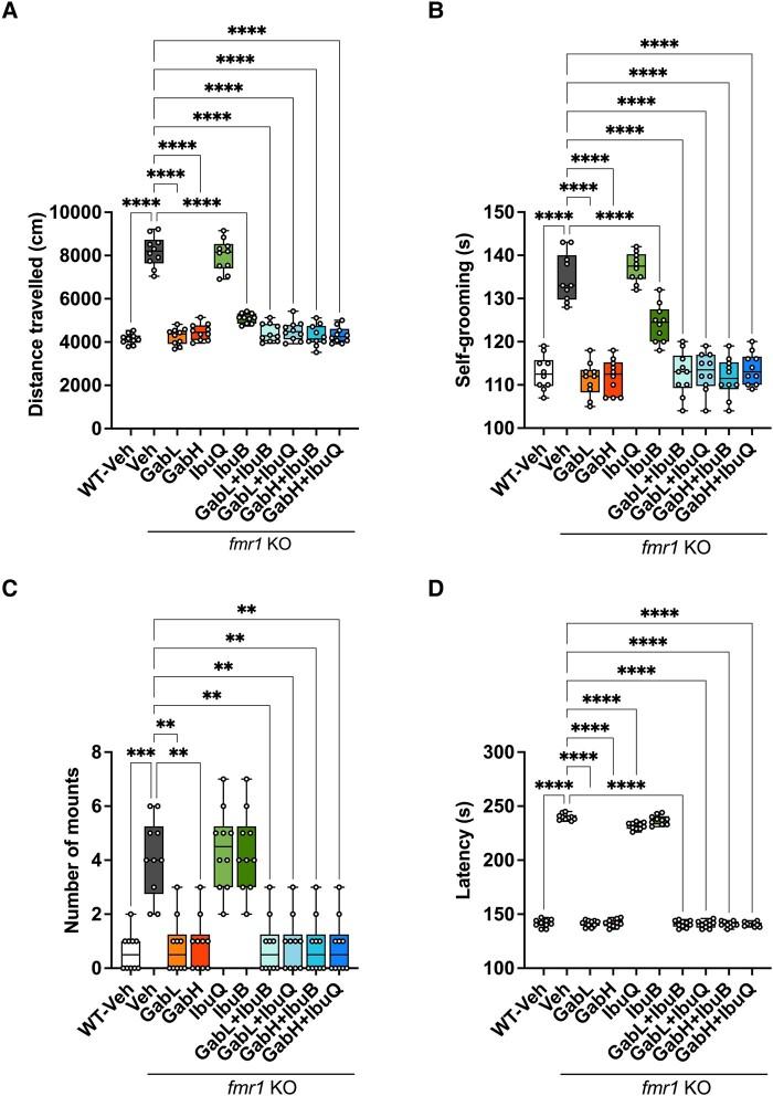
Fragile X syndrome is a neurodevelopmental disorder caused by silencing of the fragile X messenger ribonucleotide gene. Patients display a wide spectrum of symptoms ranging from intellectual and learning disabilities to behavioural challenges including autism spectrum disorder. In addition to this, patients also display a diversity of symptoms due to mosaicism. These factors make fragile X syndrome a difficult syndrome to manage and suggest that a single targeted therapeutic approach cannot address all the symptoms. To this end, we utilized Healx's data-driven drug discovery platform to identify a treatment strategy to address the wide range of diverse symptoms among patients. Computational methods identified the combination of ibudilast and gaboxadol as a treatment for several pathophysiological targets that could potentially reverse multiple symptoms associated with fragile X syndrome. Ibudilast is an approved broad-spectrum phosphodiesterase inhibitor, selective against both phosphodiesterase 4 and phosphodiesterase 10, and has demonstrated to have several beneficial effects in the brain. Gaboxadol is a GABA receptor agonist, selective against the delta subunit, which has previously displayed encouraging results in a fragile X syndrome clinical trial. Alterations in GABA and cyclic adenosine monophosphate metabolism have long since been associated with the pathophysiology of fragile X syndrome; however, targeting both pathways simultaneously has never been investigated. Both drugs have a good safety and tolerability profile in the clinic making them attractive candidates for repurposing. We set out to explore whether the combination of ibudilast and gaboxadol could demonstrate therapeutic efficacy in a fragile X syndrome mouse model. We found that daily treatment with ibudilast significantly enhanced the ability of fragile X syndrome mice to perform a number of different cognitive assays while gaboxadol treatment improved behaviours such as hyperactivity, aggression, stereotypy and anxiety. Importantly, when ibudilast and gaboxadol were co-administered, the cognitive deficits as well as the aforementioned behaviours were rescued. Moreover, this combination treatment showed no evidence of tolerance, and no adverse effects were reported following chronic dosing. This work demonstrates for the first time that by targeting multiple pathways, with a combination treatment, we were able to rescue more phenotypes in a fragile X syndrome mouse model than either ibudilast or gaboxadol could achieve as monotherapies. This combination treatment approach holds promise for addressing the wide spectrum of diverse symptoms in this heterogeneous patient population and may have therapeutic potential for idiopathic autism.

摘要

脆性X综合征是一种神经发育障碍,由脆性X信使核糖核苷酸基因沉默引起。患者表现出广泛的症状,从智力和学习障碍到行为挑战,包括自闭症谱系障碍。除此之外,由于嵌合体现象,患者还表现出多种症状。这些因素使得脆性X综合征成为一种难以管理的综合征,这表明单一的靶向治疗方法无法解决所有症状。为此,我们利用Healx的数据驱动药物发现平台来确定一种治疗策略,以解决患者中广泛多样的症状。计算方法确定异丁司特和加波沙朵的组合可用于治疗多个病理生理靶点,这可能会逆转与脆性X综合征相关的多种症状。异丁司特是一种已获批的广谱磷酸二酯酶抑制剂,对磷酸二酯酶4和磷酸二酯酶10均有选择性,并且已证明在大脑中有多种有益作用。加波沙朵是一种GABA受体激动剂,对δ亚基有选择性,此前在脆性X综合征临床试验中已显示出令人鼓舞的结果。GABA和环磷酸腺苷代谢的改变长期以来一直与脆性X综合征的病理生理学相关;然而,同时针对这两条途径进行研究从未有过。这两种药物在临床上都有良好的安全性和耐受性,使其成为重新利用的有吸引力的候选药物。我们着手探索异丁司特和加波沙朵的组合在脆性X综合征小鼠模型中是否能显示出治疗效果。我们发现,每天用异丁司特治疗可显著增强脆性X综合征小鼠进行多种不同认知试验的能力,而加波沙朵治疗可改善多动、攻击、刻板行为和焦虑等行为。重要的是,当同时给予异丁司特和加波沙朵时,认知缺陷以及上述行为均得到改善。此外,这种联合治疗没有显示出耐受性的迹象,长期给药后也未报告有不良反应。这项工作首次证明,通过联合治疗靶向多个途径,我们能够在脆性X综合征小鼠模型中挽救比异丁司特或加波沙朵单一疗法更多的表型。这种联合治疗方法有望解决这一异质性患者群体中广泛多样的症状,并且可能对特发性自闭症具有治疗潜力。

https://cdn.ncbi.nlm.nih.gov/pmc/blobs/ac3c/10789243/e12880566b97/fcad353_ga1.jpg

文献AI研究员

20分钟写一篇综述,助力文献阅读效率提升50倍。

立即体验

用中文搜PubMed

大模型驱动的PubMed中文搜索引擎

马上搜索

文档翻译

学术文献翻译模型,支持多种主流文档格式。

立即体验