Suppr超能文献

配体选择性靶向巨噬细胞水凝胶引发骨免疫-干细胞内源性自我修复程序,促进骨再生。

Ligand-Selective Targeting of Macrophage Hydrogel Elicits Bone Immune-Stem Cell Endogenous Self-Healing Program to Promote Bone Regeneration.

机构信息

Department of Orthopedics, the First Affiliated Hospital of Soochow University, 188 Shizi Road, Gusu District, Suzhou, Jiangsu, 215006, P. R. China.

Department of Orthopedics, Beijing Friendship Hospital, Capital Medical University, No. 95, Yong An Road, XiCheng District, Beijing, 100050, P. R. China.

出版信息

Adv Healthc Mater. 2024 Apr;13(11):e2303851. doi: 10.1002/adhm.202303851. Epub 2024 Jan 19.

Abstract

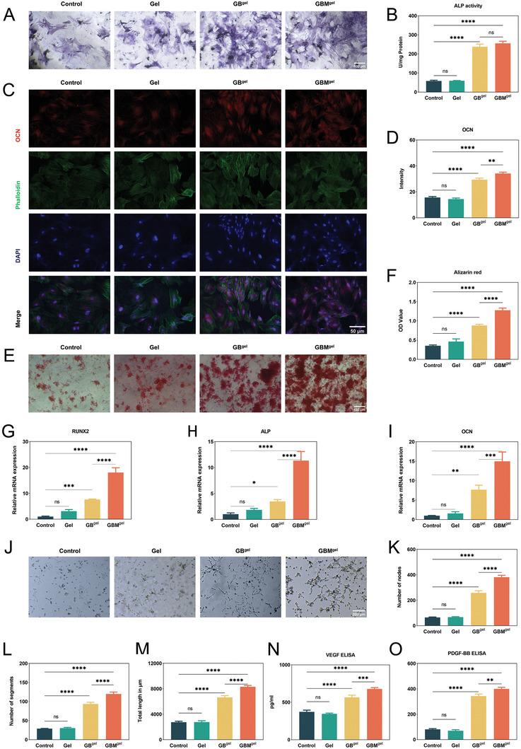
Targeting macrophages can facilitate the site-specific repair of critical bone defects. Herein, a composite hydrogel, gelatin-Bletilla striata polysaccharide-mesoporous bioactive glass hydrogel (GBM), is constructed via the self-assembly of mesoporous bioactive glass on polysaccharide structures, through the Schiff base reaction. GBM can efficiently capture macrophages and drive the recruitment of seed stem cells and vascular budding required for regeneration in the early stages of bone injury, and the observed sustained release of inorganic silicon ions further enhances bone matrix deposition, mineralization, and vascular maturation. Moreover, the use of macrophage-depleted rat calvarial defect models further confirms that GBM, with ligand-selective macrophage targeting, increases the bone regeneration area and the proportion of mature bone. Mechanistic studies reveal that GBM upregulates the TLR4/NF-κB and MAPK macrophage pathways in the early stages and the JAK/STAT3 pathway in the later stages; thus initiating macrophage polarization at different time points. In conclusion, this study is based on the endogenous self-healing properties of bone macrophages, which enhances stem cell homing, and provides a research and theoretical basis upon which bone tissue can be reshaped and regenerated using the body's immune power, providing a new strategy for the treatment of critical bone defects.

摘要

靶向巨噬细胞有助于实现特定部位的关键骨缺损修复。在此,通过席夫碱反应,将多糖结构上的介孔生物活性玻璃进行自组装,构建了一种复合水凝胶,即明胶-白芨多糖-介孔生物活性玻璃水凝胶(GBM)。GBM 可以有效捕获巨噬细胞,并在骨损伤早期募集种子干细胞和促进再生所需的血管芽生,观察到的无机硅离子持续释放进一步增强了骨基质沉积、矿化和血管成熟。此外,使用巨噬细胞耗竭大鼠颅骨缺损模型进一步证实,GBM 通过配体选择性靶向巨噬细胞,增加了骨再生区域和成熟骨的比例。机制研究表明,GBM 在早期上调 TLR4/NF-κB 和 MAPK 巨噬细胞通路,在后期上调 JAK/STAT3 通路;从而在不同时间点启动巨噬细胞极化。总之,本研究基于骨巨噬细胞的内源性自我修复特性,增强了干细胞归巢,并为利用机体免疫力量重塑和再生骨组织提供了研究和理论基础,为治疗关键骨缺损提供了新策略。

https://cdn.ncbi.nlm.nih.gov/pmc/blobs/911a/11468030/e4bafb64159c/ADHM-13-2303851-g003.jpg

文献AI研究员

20分钟写一篇综述,助力文献阅读效率提升50倍。

立即体验

用中文搜PubMed

大模型驱动的PubMed中文搜索引擎

马上搜索

文档翻译

学术文献翻译模型,支持多种主流文档格式。

立即体验