Suppr超能文献

C3aR 介引发的信号转导是膜性肾病足细胞损伤的关键机制。

C3aR-initiated signaling is a critical mechanism of podocyte injury in membranous nephropathy.

机构信息

GOFARR Laboratory for Organ Regenerative Research and Cell Therapeutics in Urology, Saban Research Institute, Division of Urology, Children's Hospital Los Angeles (CHLA), Los Angeles, California, USA.

Translational Transplant Research Center and Renal Division, Department of Medicine, Icahn School of Medicine at Mount Sinai, New York, New York, USA.

出版信息

JCI Insight. 2024 Jan 16;9(4):e172976. doi: 10.1172/jci.insight.172976.

Abstract

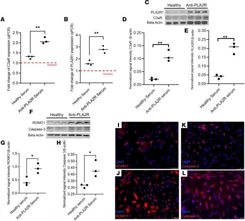
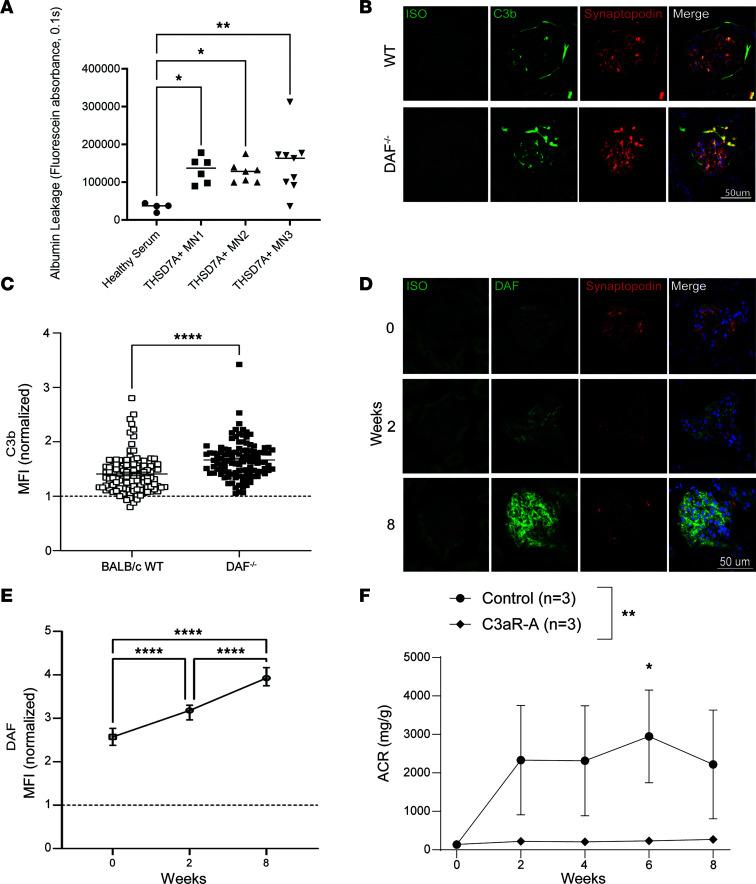
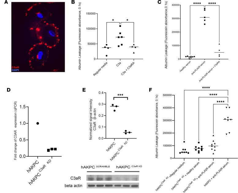
The deposition of antipodocyte autoantibodies in the glomerular subepithelial space induces primary membranous nephropathy (MN), the leading cause of nephrotic syndrome worldwide. Taking advantage of the glomerulus-on-a-chip system, we modeled human primary MN induced by anti-PLA2R antibodies. Here we show that exposure of primary human podocytes expressing PLA2R to MN serum results in IgG deposition and complement activation on their surface, leading to loss of the chip permselectivity to albumin. C3a receptor (C3aR) antagonists as well as C3AR gene silencing in podocytes reduced oxidative stress induced by MN serum and prevented albumin leakage. In contrast, inhibition of the formation of the membrane-attack-complex (MAC), previously thought to play a major role in MN pathogenesis, did not affect permselectivity to albumin. In addition, treatment with a C3aR antagonist effectively prevented proteinuria in a mouse model of MN, substantiating the chip findings. In conclusion, using a combination of pathophysiologically relevant in vitro and in vivo models, we established that C3a/C3aR signaling plays a critical role in complement-mediated MN pathogenesis, indicating an alternative therapeutic target for MN.

摘要

抗磷脂酶 A2 受体自身抗体在肾小球上皮下沉积会导致原发性膜性肾病(MN),这是全球肾病综合征的主要病因。利用肾小球芯片系统,我们模拟了由抗 PLA2R 抗体引起的人类原发性 MN。在这里,我们发现 MN 血清暴露于表达 PLA2R 的原代人足细胞会导致 IgG 沉积和补体在其表面激活,从而导致芯片对白蛋白的选择性丧失。C3a 受体(C3aR)拮抗剂以及足细胞中 C3AR 基因沉默可减少 MN 血清诱导的氧化应激,并防止白蛋白渗漏。相比之下,抑制膜攻击复合物(MAC)的形成(以前被认为在 MN 发病机制中起主要作用)不会影响白蛋白的选择性。此外,C3aR 拮抗剂的治疗可有效预防 MN 小鼠模型中的蛋白尿,这与芯片结果一致。总之,我们通过结合具有生理相关性的体外和体内模型,证实 C3a/C3aR 信号在补体介导的 MN 发病机制中发挥关键作用,表明这是 MN 的一种替代治疗靶点。

https://cdn.ncbi.nlm.nih.gov/pmc/blobs/4044/11143932/a83ddd603cb8/jciinsight-9-172976-g062.jpg

文献AI研究员

20分钟写一篇综述,助力文献阅读效率提升50倍。

立即体验

用中文搜PubMed

大模型驱动的PubMed中文搜索引擎

马上搜索

文档翻译

学术文献翻译模型,支持多种主流文档格式。

立即体验