Suppr超能文献

雷公藤红素通过靶向抑制 HNF1A/SHH 轴克服非小细胞肺癌对紫杉醇的耐药性。

Targeted inhibition of the HNF1A/SHH axis by triptolide overcomes paclitaxel resistance in non-small cell lung cancer.

机构信息

Department of Thoracic Surgery, The Second Hospital, Cheeloo College of Medicine, Shandong University, Ji-nan, 250012, China.

Division of Environmental Medicine, Department of Medicine, New York University Grossman School of Medicine, New York, NY, 10010, USA.

出版信息

Acta Pharmacol Sin. 2024 May;45(5):1060-1076. doi: 10.1038/s41401-023-01219-y. Epub 2024 Jan 16.

Abstract

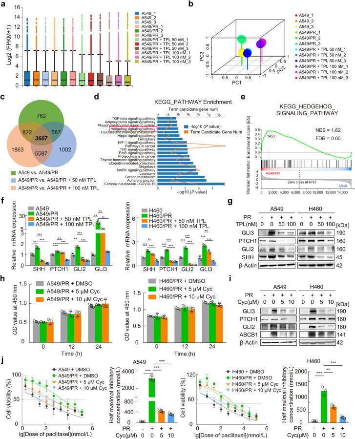
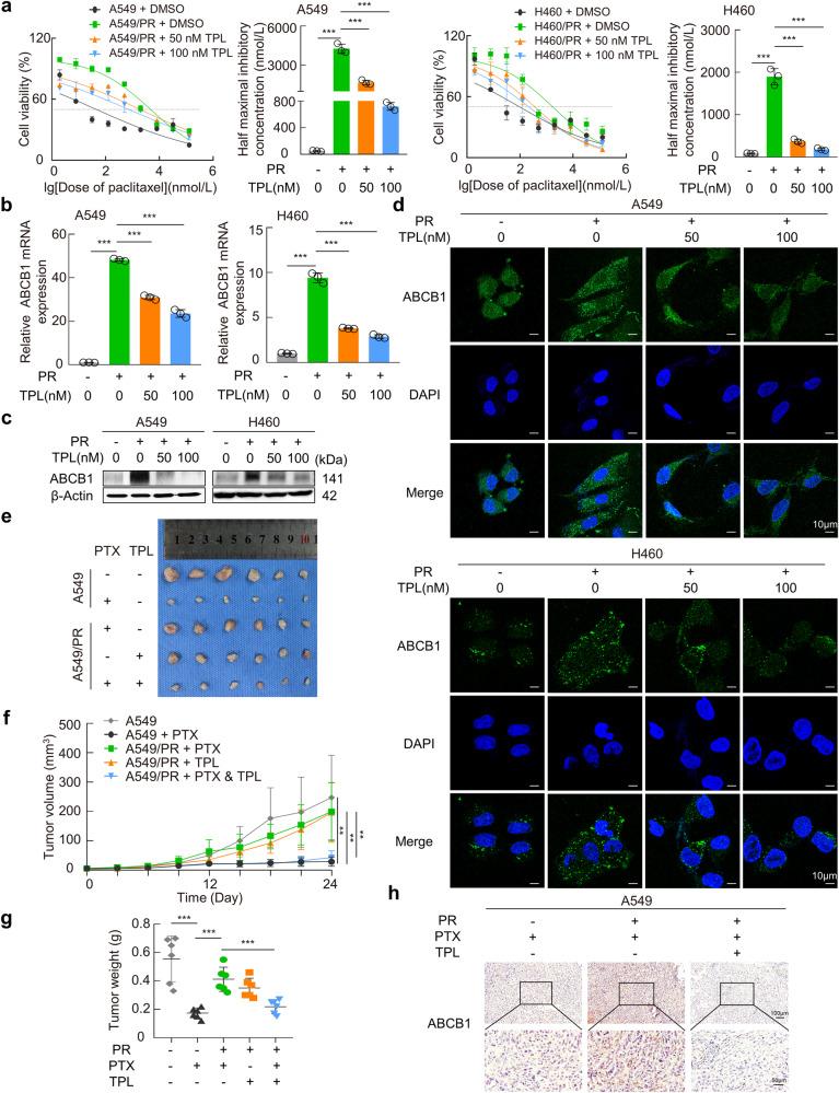
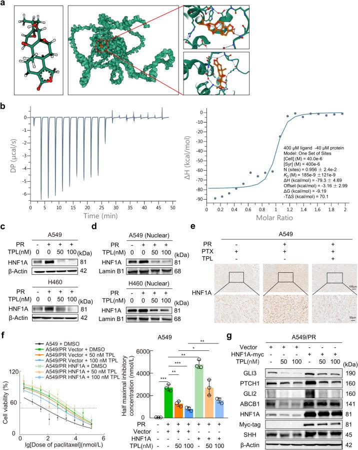
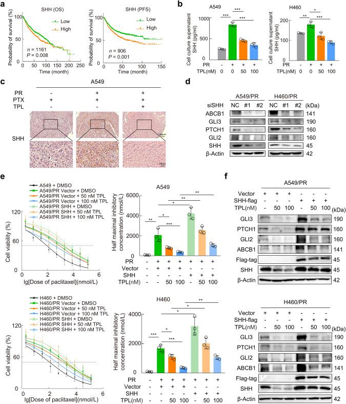
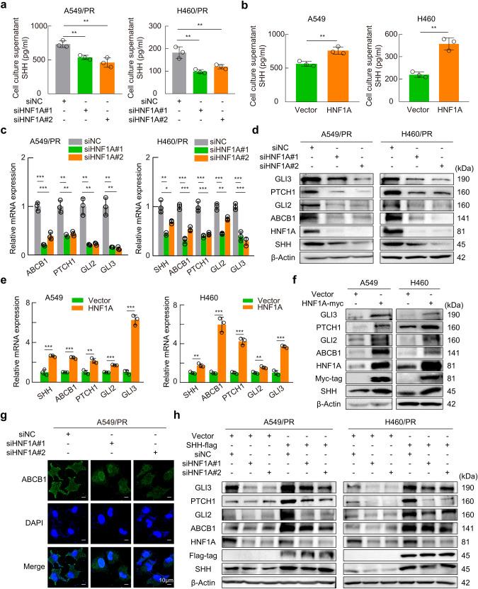
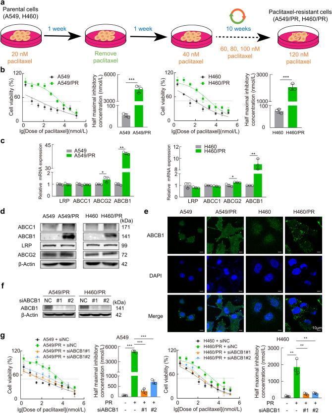
Paclitaxel resistance is associated with a poor prognosis in non-small cell lung cancer (NSCLC) patients, and currently, there is no promising drug for paclitaxel resistance. In this study, we investigated the molecular mechanisms underlying the chemoresistance in human NSCLC-derived cell lines. We constructed paclitaxel-resistant NSCLC cell lines (A549/PR and H460/PR) by long-term exposure to paclitaxel. We found that triptolide, a diterpenoid epoxide isolated from the Chinese medicinal herb Tripterygium wilfordii Hook F, effectively enhanced the sensitivity of paclitaxel-resistant cells to paclitaxel by reducing ABCB1 expression in vivo and in vitro. Through high-throughput sequencing, we identified the SHH-initiated Hedgehog signaling pathway playing an important role in this process. We demonstrated that triptolide directly bound to HNF1A, one of the transcription factors of SHH, and inhibited HNF1A/SHH expression, ensuing in attenuation of Hedgehog signaling. In NSCLC tumor tissue microarrays and cancer network databases, we found a positive correlation between HNF1A and SHH expression. Our results illuminate a novel molecular mechanism through which triptolide targets and inhibits HNF1A, thereby impeding the activation of the Hedgehog signaling pathway and reducing the expression of ABCB1. This study suggests the potential clinical application of triptolide and provides promising prospects in targeting the HNF1A/SHH pathway as a therapeutic strategy for NSCLC patients with paclitaxel resistance. Schematic diagram showing that triptolide overcomes paclitaxel resistance by mediating inhibition of the HNF1A/SHH/ABCB1 axis.

摘要

紫杉醇耐药与非小细胞肺癌(NSCLC)患者的预后不良相关,目前尚无针对紫杉醇耐药的有效药物。在本研究中,我们研究了人源性 NSCLC 细胞系中化疗耐药的分子机制。我们通过长期暴露于紫杉醇构建了紫杉醇耐药的 NSCLC 细胞系(A549/PR 和 H460/PR)。我们发现,雷公藤红素,一种从中国草药雷公藤中分离得到的二萜环氧物,通过体内和体外降低 ABCB1 的表达,有效增强了紫杉醇耐药细胞对紫杉醇的敏感性。通过高通量测序,我们发现 SHH 启动的 Hedgehog 信号通路在这个过程中发挥重要作用。我们证明雷公藤红素直接与 Hedgehog 信号通路的转录因子之一 HNF1A 结合,并抑制 HNF1A/SHH 的表达,从而减弱 Hedgehog 信号。在 NSCLC 肿瘤组织微阵列和癌症网络数据库中,我们发现 HNF1A 和 SHH 的表达之间存在正相关。我们的结果阐明了雷公藤红素靶向并抑制 HNF1A 的新分子机制,从而阻碍 Hedgehog 信号通路的激活和 ABCB1 的表达。这项研究表明雷公藤红素具有潜在的临床应用价值,并为靶向 HNF1A/SHH 通路作为紫杉醇耐药 NSCLC 患者的治疗策略提供了有希望的前景。示意图显示,雷公藤红素通过介导抑制 HNF1A/SHH/ABCB1 轴来克服紫杉醇耐药。

https://cdn.ncbi.nlm.nih.gov/pmc/blobs/aae0/11053095/8f872487ec71/41401_2023_1219_Figa_HTML.jpg

文献AI研究员

20分钟写一篇综述,助力文献阅读效率提升50倍。

立即体验

用中文搜PubMed

大模型驱动的PubMed中文搜索引擎

马上搜索

文档翻译

学术文献翻译模型,支持多种主流文档格式。

立即体验