Suppr超能文献

整合组学分析揭示了甘肃马鹿肠道微生物群和粪便代谢物的变化。

Integrated omics analysis reveals the alteration of gut microbiota and fecal metabolites in Cervus elaphus kansuensis.

机构信息

College of Eco-Environmental Engineering, Qinghai University, No. 251 Ningda Road, Xining, 810016, China.

Qinghai Provincial Key Laboratory of Adaptive Management on Alpine Grassland, Academy of Animal Science and Veterinary Medicine, Qinghai University, Xining, China.

出版信息

Appl Microbiol Biotechnol. 2024 Dec;108(1):125. doi: 10.1007/s00253-023-12841-5. Epub 2024 Jan 15.

Abstract

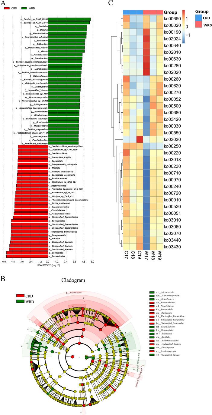
The gut microbiota is the largest and most complex microecosystem in animals. It is influenced by the host's dietary habits and living environment, and its composition and diversity play irreplaceable roles in animal nutrient metabolism, immunity, and adaptation to the environment. Although the gut microbiota of red deer has been studied, the composition and function of the gut microbiota in Gansu red deer (Cervus elaphus kansuensis), an endemic subspecies of red deer in China, has not been reported. In this study, the composition and diversity of the gut microbiome and fecal metabolomics of C. elaphus kansuensis were identified and compared for the first time by using 16S rDNA sequencing, metagenomic sequencing, and LC-MS/MS. There were significant differences in gut microbiota structure and diversity between wild and farmed C. elaphus kansuensis. The 16S rDNA sequencing results showed that the genus UCRD-005 was dominant in both captive red deer (CRD) and wild red deer (WRD). Metagenomic sequencing showed similar results to those of 16S rDNA sequencing for gut microbiota in CRD and WRD at the phylum and genus levels. 16S rDNA and metagenomics sequencing data suggested that Bacteroides and Bacillus might serve as marker genera for CRD and WRD, respectively. Fecal metabolomics results showed that 520 metabolites with significant differences were detected between CRD and WRD and most differential metabolites were involved in lipid metabolism. The results suggested that large differences in gut microbiota composition and fecal metabolites between CRD and WRD, indicating that different dietary habits and living environments over time have led to the development of stable gut microbiome characteristics for CRD and WRD to meet their respective survival and reproduction needs. KEY POINTS: • Environment and food affected the gut microbiota and fecal metabolites in red deer • Genera Bacteroides and Bacillus may play important roles in CRD and WRD, respectively • Flavonoids and ascorbic acid in fecal metabolites may influence health of red deer.

摘要

肠道微生物群是动物中最大和最复杂的微生物生态系统。它受宿主饮食习惯和生活环境的影响,其组成和多样性在动物营养代谢、免疫和适应环境方面发挥着不可替代的作用。虽然已经研究了红鹿的肠道微生物群,但中国特有的红鹿亚种甘肃红鹿(Cervus elaphus kansuensis)的肠道微生物群的组成和功能尚未报道。本研究首次通过 16S rDNA 测序、宏基因组测序和 LC-MS/MS 技术,对甘肃红鹿的肠道微生物组和粪便代谢组进行了鉴定和比较。野生和养殖甘肃红鹿的肠道微生物群结构和多样性存在显著差异。16S rDNA 测序结果表明,在圈养红鹿(CRD)和野生红鹿(WRD)中,UCRD-005 属均占优势。宏基因组测序结果在门和属水平上与 CRD 和 WRD 的肠道微生物群 16S rDNA 测序结果相似。16S rDNA 和宏基因组测序数据表明,Bacteroides 和 Bacillus 可能分别作为 CRD 和 WRD 的标记属。粪便代谢组学结果表明,CRD 和 WRD 之间检测到 520 种具有显著差异的代谢物,大多数差异代谢物参与脂质代谢。结果表明,CRD 和 WRD 的肠道微生物群组成和粪便代谢物存在较大差异,表明不同的饮食习惯和生活环境随时间的推移导致了 CRD 和 WRD 稳定的肠道微生物群特征的发展,以满足各自的生存和繁殖需求。

关键点

  • 环境和食物影响了红鹿的肠道微生物群和粪便代谢物。

  • Bacteroides 和 Bacillus 可能分别在 CRD 和 WRD 中发挥重要作用。

  • 粪便代谢物中的类黄酮和抗坏血酸可能影响红鹿的健康。

https://cdn.ncbi.nlm.nih.gov/pmc/blobs/5daf/10789680/d55dfd8f2448/253_2023_12841_Fig1_HTML.jpg

文献AI研究员

20分钟写一篇综述,助力文献阅读效率提升50倍。

立即体验

用中文搜PubMed

大模型驱动的PubMed中文搜索引擎

马上搜索

文档翻译

学术文献翻译模型,支持多种主流文档格式。

立即体验