Suppr超能文献

外周血中性粒细胞胞外诱捕网标志物在恶性肿瘤诊断和进展中的作用。

Biomarkers of peripheral blood neutrophil extracellular traps in the diagnosis and progression of malignant tumors.

机构信息

Department of Blood Transfusion, Second Hospital of Jilin University, Changchun, China.

Department of Experimental Medicine, Second Hospital of Jilin University, Changchun, China.

出版信息

Cancer Med. 2024 Feb;13(3):e6935. doi: 10.1002/cam4.6935. Epub 2024 Jan 17.

Abstract

BACKGROUND AND AIMS

The mortality rate associated with malignant tumors remains high and there is a lack of effective diagnostic and tumor progression markers. Neutrophil extracellular traps (NETs) can promote tumor-associated thrombosis, invasive metastasis, and inflammatory responses, but there is a lack of research on the value of measuring NETs in the peripheral blood of patients with malignancies.

METHODS

We included 263 patients with malignancies (55 gliomas, 101 ovarian, 64 colorectal, and 43 lung cancers) and 75 healthy controls in this study. We compared the levels of citrullinated histone H3 (citH3), cell-free DNA (cfDNA), and systemic inflammation-related parameters, including neutrophils, lymphocytes, monocytes, platelets, neutrophil-to-lymphocyte ratio, monocyte-to-lymphocyte ratio, platelet-to-lymphocyte ratio, systemic immune inflammation index, and systemic inflammation response index. We assessed the value of changes in NETs in peripheral blood to determine the diagnosis, venous thromboembolism, clinical staging, and systemic inflammatory response in patients with malignancy.

RESULTS

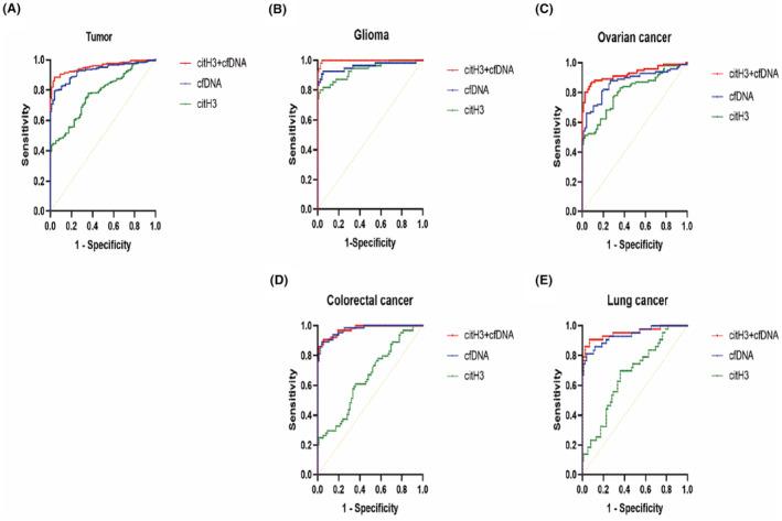
The levels of citH3 and cfDNA in peripheral blood can distinguish between healthy controls and tumor patients. The levels of citH3 and cfDNA before clinical intervention did not predict the risk of combined venous thromboembolism in oncology patients in the short-term after clinical intervention. The levels of citH3, cfDNA, and systemic inflammation-related parameters in the peripheral blood of tumor patients increased with the clinical stage. There was a correlation between cfDNA levels in peripheral blood and systemic inflammation-related parameters in tumor patients, and this correlation was more significant in patients with advanced tumors.

CONCLUSIONS

Changes in NETs in the peripheral blood differ between healthy controls and patients with malignant tumors. NETs may be involved in tumor-induced systemic inflammatory responses through interaction with circulating inflammatory cells, thus promoting tumor progression. NETs may be used as markers to assist in the diagnosis and progression of tumor malignancy.

摘要

背景与目的

恶性肿瘤相关死亡率仍然居高不下,缺乏有效的诊断和肿瘤进展标志物。中性粒细胞胞外诱捕网(NETs)可促进肿瘤相关血栓形成、侵袭性转移和炎症反应,但目前关于测量恶性肿瘤患者外周血中 NETs 的价值的研究较少。

方法

本研究纳入了 263 例恶性肿瘤患者(55 例脑胶质瘤、101 例卵巢癌、64 例结直肠癌和 43 例肺癌)和 75 名健康对照者。我们比较了组氨酸 3 (citH3)、无细胞游离 DNA(cfDNA)和与全身炎症相关的参数(包括中性粒细胞、淋巴细胞、单核细胞、血小板、中性粒细胞与淋巴细胞比值、单核细胞与淋巴细胞比值、血小板与淋巴细胞比值、全身免疫炎症指数和全身炎症反应指数)的水平。我们评估了外周血中 NETs 变化的价值,以确定恶性肿瘤患者的诊断、静脉血栓栓塞、临床分期和全身炎症反应。

结果

外周血 citH3 和 cfDNA 水平可区分健康对照者和肿瘤患者。临床干预前 citH3 和 cfDNA 水平不能预测临床干预后短期内肿瘤患者合并静脉血栓栓塞的风险。肿瘤患者外周血 citH3、cfDNA 和与全身炎症相关的参数水平随着临床分期的增加而升高。肿瘤患者外周血 cfDNA 水平与与全身炎症相关的参数之间存在相关性,且在晚期肿瘤患者中这种相关性更为显著。

结论

健康对照者和恶性肿瘤患者外周血中 NETs 的变化不同。NETs 可能通过与循环炎症细胞相互作用参与肿瘤诱导的全身炎症反应,从而促进肿瘤进展。NETs 可作为辅助诊断和判断肿瘤恶性程度的标志物。

https://cdn.ncbi.nlm.nih.gov/pmc/blobs/c5f4/10905219/5868e8e1f517/CAM4-13-e6935-g003.jpg

文献AI研究员

20分钟写一篇综述,助力文献阅读效率提升50倍。

立即体验

用中文搜PubMed

大模型驱动的PubMed中文搜索引擎

马上搜索

文档翻译

学术文献翻译模型,支持多种主流文档格式。

立即体验