Suppr超能文献

代谢模型预测可通过精准的益生元来实现靶向的微生物组操作。

Metabolic model predictions enable targeted microbiome manipulation through precision prebiotics.

机构信息

Research Group Medical Systems Biology, University Hospital Schleswig-Holstein Campus Kiel, Kiel University, Kiel, Schleswig-Holstein, Germany.

Research Group Evolutionary Ecology and Genetics, Zoological Institute, Kiel University, Kiel, Schleswig-Holstein, Germany.

出版信息

Microbiol Spectr. 2024 Feb 6;12(2):e0114423. doi: 10.1128/spectrum.01144-23. Epub 2024 Jan 17.

Abstract

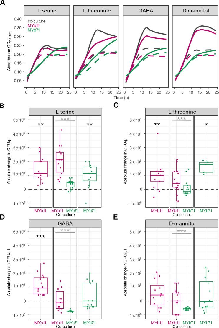
While numerous health-beneficial interactions between host and microbiota have been identified, there is still a lack of targeted approaches for modulating these interactions. Thus, we here identify precision prebiotics that specifically modulate the abundance of a microbiome member species of interest. In the first step, we show that defining precision prebiotics by compounds that are only taken up by the target species but no other species in a community is usually not possible due to overlapping metabolic niches. Subsequently, we use metabolic modeling to identify precision prebiotics for a two-member microbiome community comprising the immune-protective target species MYb11 and the persistent colonizer MYb71. We experimentally confirm four of the predicted precision prebiotics, L-serine, L-threonine, D-mannitol, and γ-aminobutyric acid, to specifically increase the abundance of MYb11. L-serine was further assessed , leading to an increase in MYb11 abundance also in the worm host. Overall, our findings demonstrate that metabolic modeling is an effective tool for the design of precision prebiotics as an important cornerstone for future microbiome-targeted therapies.IMPORTANCEWhile various mechanisms through which the microbiome influences disease processes in the host have been identified, there are still only few approaches that allow for targeted manipulation of microbiome composition as a first step toward microbiome-based therapies. Here, we propose the concept of precision prebiotics that allow to boost the abundance of already resident health-beneficial microbial species in a microbiome. We present a constraint-based modeling pipeline to predict precision prebiotics for a minimal microbial community in the worm comprising the host-beneficial MYb11 and the persistent colonizer MYb71 with the aim to boost the growth of MYb11. Experimentally testing four of the predicted precision prebiotics, we confirm that they are specifically able to increase the abundance of MYb11 and . These results demonstrate that constraint-based modeling could be an important tool for the development of targeted microbiome-based therapies against human diseases.

摘要

虽然已经确定了宿主和微生物群之间许多有益健康的相互作用,但仍然缺乏调节这些相互作用的靶向方法。因此,我们在这里确定了专门调节感兴趣的微生物群成员物种丰度的精准益生元。在第一步中,我们表明,由于代谢生态位重叠,通过仅被目标物种而不是群落中的其他物种吸收的化合物来定义精准益生元通常是不可能的。随后,我们使用代谢建模来识别由包含免疫保护目标物种 MYb11 和持久定植者 MYb71 的两个成员微生物群落组成的精准益生元。我们通过实验证实了预测的精准益生元中的四种,即 L-丝氨酸、L-苏氨酸、D-甘露醇和γ-氨基丁酸,它们可以特异性地增加 MYb11 的丰度。进一步评估了 L-丝氨酸,导致 MYb11 在蠕虫宿主中的丰度也增加。总的来说,我们的研究结果表明,代谢建模是设计精准益生元的有效工具,是未来基于微生物组的靶向治疗的重要基石。

重要性

虽然已经确定了微生物组通过多种机制影响宿主疾病过程,但仍然只有少数方法可以靶向微生物组组成,作为基于微生物组的治疗的第一步。在这里,我们提出了精准益生元的概念,允许在微生物组中增加已经存在的有益健康的微生物物种的丰度。我们提出了一个基于约束的建模管道,用于预测蠕虫中最小微生物群落的精准益生元,该群落由宿主有益的 MYb11 和持久定植者 MYb71 组成,旨在促进 MYb11 的生长。通过实验测试了预测的精准益生元中的四种,我们证实它们能够特异性地增加 MYb11 和 的丰度。这些结果表明,基于约束的建模可能是开发针对人类疾病的靶向基于微生物组的治疗的重要工具。

https://cdn.ncbi.nlm.nih.gov/pmc/blobs/4779/10846184/2a80f3636aa8/spectrum.01144-23.f001.jpg

文献AI研究员

20分钟写一篇综述,助力文献阅读效率提升50倍。

立即体验

用中文搜PubMed

大模型驱动的PubMed中文搜索引擎

马上搜索

文档翻译

学术文献翻译模型,支持多种主流文档格式。

立即体验