Suppr超能文献

尼生素类抗生素通过消除口腔、肠道和肝脏的微生物失调来预防牙周病后的非酒精性脂肪肝肝脂肪变性和线粒体氧化应激。

Nisin lantibiotic prevents NAFLD liver steatosis and mitochondrial oxidative stress following periodontal disease by abrogating oral, gut and liver dysbiosis.

机构信息

Orofacial Sciences Department, School of Dentistry, University of California, San Francisco, San Francisco, CA, USA.

Department of Periodontology, The Nippon Dental University School of Life Dentistry at Tokyo, Tokyo, Japan.

出版信息

NPJ Biofilms Microbiomes. 2024 Jan 17;10(1):3. doi: 10.1038/s41522-024-00476-x.

Abstract

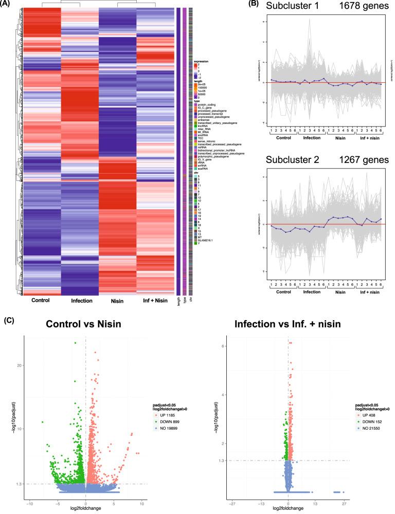
Oral microbiome dysbiosis mediates chronic periodontal disease, gut microbial dysbiosis, and mucosal barrier disfunction that leads to steatohepatitis via the enterohepatic circulation. Improving this dysbiosis towards health may improve liver disease. Treatment with antibiotics and probiotics have been used to modulate the microbial, immunological, and clinical landscape of periodontal disease with some success. The aim of the present investigation was to evaluate the potential for nisin, an antimicrobial peptide produced by Lactococcus lactis, to counteract the periodontitis-associated gut dysbiosis and to modulate the glycolipid-metabolism and inflammation in the liver. Periodontal pathogens, namely Porphyromonas gingivalis, Treponema denticola, Tannerella forsythia and Fusobacterium nucleatum, were administrated topically onto the oral cavity to establish polymicrobial periodontal disease in mice. In the context of disease, nisin treatment significantly shifted the microbiome towards a new composition, commensurate with health while preventing the harmful inflammation in the small intestine concomitant with decreased villi structural integrity, and heightened hepatic exposure to bacteria and lipid and malondialdehyde accumulation in the liver. Validation with RNA Seq analyses, confirmed the significant infection-related alteration of several genes involved in mitochondrial dysregulation, oxidative phosphorylation, and metal/iron binding and their restitution following nisin treatment. In support of these in vivo findings indicating that periodontopathogens induce gastrointestinal and liver distant organ lesions, human autopsy specimens demonstrated a correlation between tooth loss and severity of liver disease. Nisin's ability to shift the gut and liver microbiome towards a new state commensurate with health while mitigating enteritis, represents a novel approach to treating NAFLD-steatohepatitis-associated periodontal disease.

摘要

口腔微生物组失调通过肠肝循环介导慢性牙周病、肠道微生物失调和黏膜屏障功能障碍,进而导致脂肪性肝炎。改善这种失调可能有助于改善肝脏疾病。抗生素和益生菌的治疗已被用于调节牙周病的微生物、免疫和临床状况,并取得了一定的成功。本研究旨在评估乳链菌肽(一种由乳球菌产生的抗菌肽)对抗牙周病相关肠道失调的潜力,并调节肝脏中的糖脂代谢和炎症。牙周病病原体,即牙龈卟啉单胞菌、牙髓密螺旋体、福赛斯坦纳菌和核梭杆菌,被局部施用于口腔以在小鼠中建立多微生物牙周病。在疾病背景下,乳链菌肽治疗显著地将微生物组转向新的组成,与健康状态相一致,同时防止了小肠的有害炎症,伴随着绒毛结构完整性的降低,以及肝脏中细菌和脂质的暴露增加以及丙二醛在肝脏中的积累。RNA 测序分析的验证证实了与感染相关的几个基因的显著改变,这些基因涉及线粒体失调、氧化磷酸化以及金属/铁结合,并且在乳链菌肽治疗后得到了恢复。这些体内发现支持了牙周病病原体诱导胃肠道和肝脏远处器官损伤的观点,人体解剖标本表明牙齿缺失与肝脏疾病的严重程度之间存在相关性。乳链菌肽能够将肠道和肝脏微生物组转向与健康状态相一致的新状态,同时减轻肠炎,这代表了一种治疗非酒精性脂肪性肝病-脂肪性肝炎相关牙周病的新方法。

https://cdn.ncbi.nlm.nih.gov/pmc/blobs/7d5b/10794237/fabc039679aa/41522_2024_476_Fig1_HTML.jpg

文献AI研究员

20分钟写一篇综述,助力文献阅读效率提升50倍。

立即体验

用中文搜PubMed

大模型驱动的PubMed中文搜索引擎

马上搜索

文档翻译

学术文献翻译模型,支持多种主流文档格式。

立即体验